1、下载Blender 3.0软件安装包到电脑上,右键选择【解压到Blender 3.0\】

2、右键【打开】解压后的文件夹

3、找到【blender】应用程序,右键依次点击【显示更多选项】、【发送到】、【桌面快捷方式创建】,完成blender软件桌面快捷方式的创建

4、回到桌面,右键桌面上的【blender软件图标】,点击【打开】

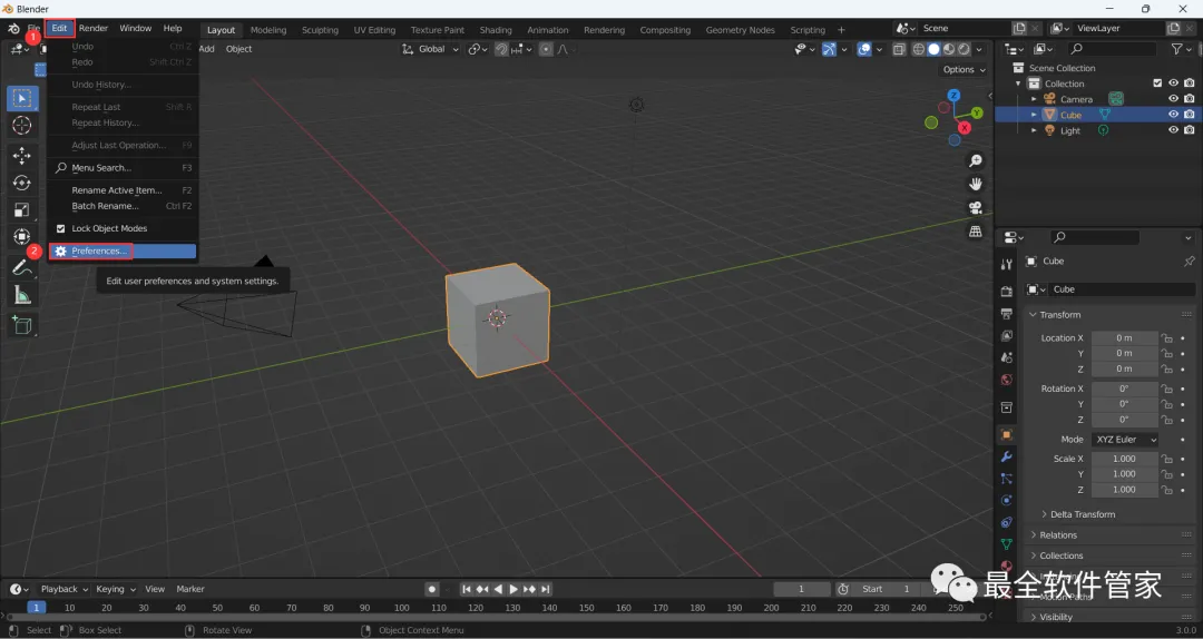
5、修改软件语言,依次点击【Edit】、【Preferences】

6、Language一栏选中【简体中文】

7、不勾选【新建数据】

8、软件打开成功,运行界面如下:

9、以上就是Blender 3.0软件安装的全过程,要是对你有帮助的话,请为小编点个赞!