

点击上方蓝字关注更多优质资源

资源介绍
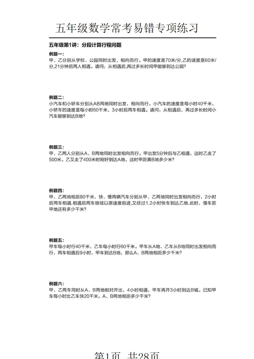
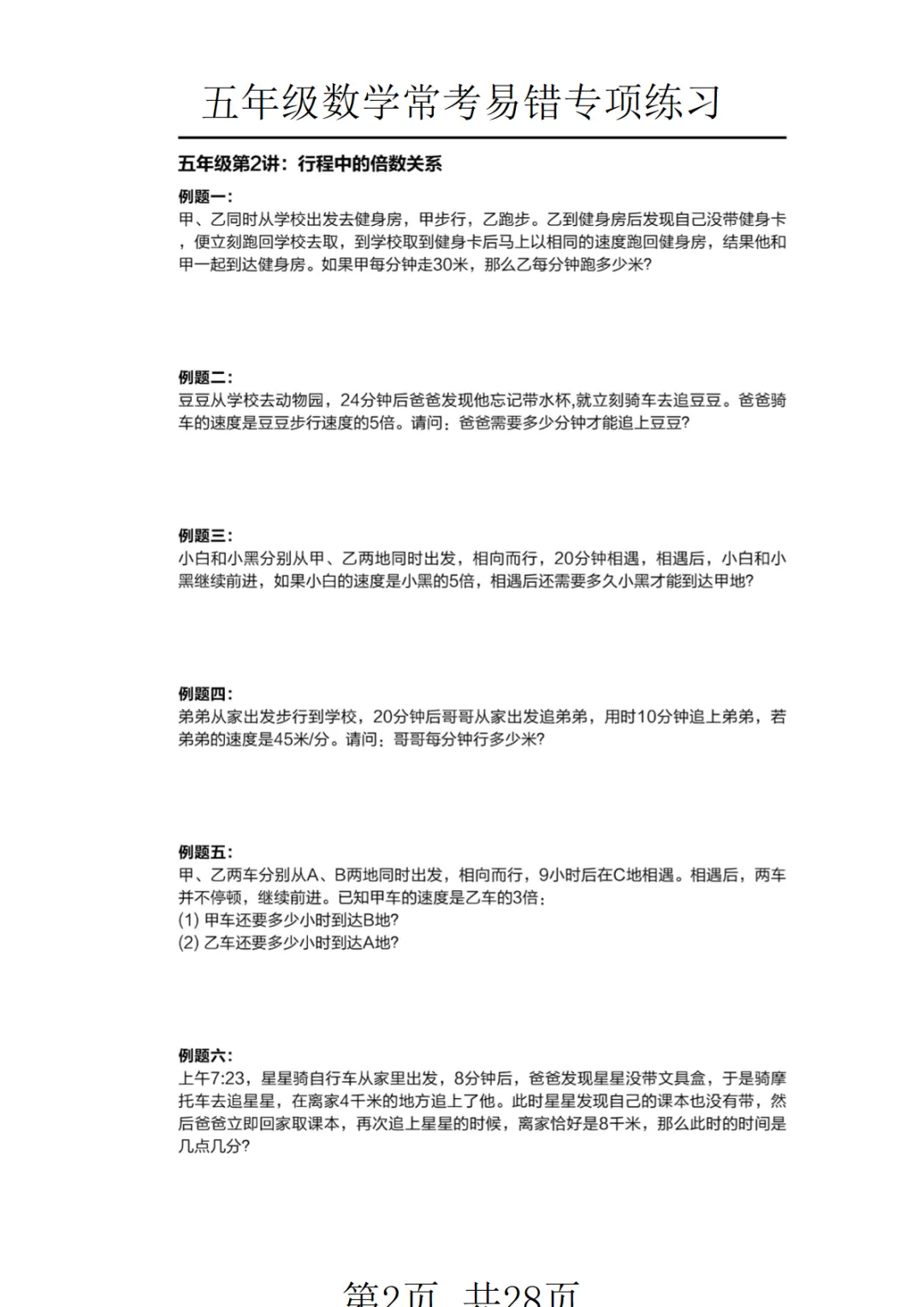
五年级(下)数学 常考易错题专项练习
https://pan.baidu.com/s/1RrGVDITaJgU4c5OCxl61fg?pwd=x08a
复制链接到浏览器打开,或者微信发给自己即可点开
点击文末”阅读原文“,自动跳转百度网盘链接
▼部分内容预览▼


版面所限,此处仅展示部分内容
更多内容请自行保存观看

注意事项
公众号持续更新中~关注下方公众号名片获取往期内容~
点击页面底部“阅读原文”可快速进入下载链接。
添加🛰:13632860825,备注“教辅”获取更多教辅资源。
如果对您有帮助,可以点一点右下角的“赞”和“爱心”,感谢~
点击5分钱打印,可以特惠打印。

