当前位置:首页>免费下载>免费下载|《走出造价困境 - 土建审计的黑与白》:高处相见!造价人成长指南,土建审计全流程拆解

免费下载|《走出造价困境 - 土建审计的黑与白》:高处相见!造价人成长指南,土建审计全流程拆解

  • 2026-03-21 22:29:45
免费下载|《走出造价困境 - 土建审计的黑与白》:高处相见!造价人成长指南,土建审计全流程拆解
造价难题速解手册
建筑工程图书
金瓦刀镌强国志  精工质筑万年基
从入门到精通的实战指南
01
扫码关注|解锁福利
金瓦刀有话要说
知识星球  工程设计施工

🔥干货福利重磅上线! 

 ✅ 扫码即可直达全文! 

 ✅ 转发本文至朋友圈保留2小时,截图发送后台,系统将自动推送下载地址!🔥

扫码关注
管理员
微信号:onehiker-com
知识星球
微信扫码加入星球
工程设计施工经验交流
扫码阅读
全部页面
请您扫码阅读
02
干货福利|重磅呈献

《走出造价困境 - 土建审计的黑与白》聚焦土建工程全流程造价审计,覆盖 28 个核心章节,涵盖平整场地、土方、桩基等从基础到措施费的关键环节,通过成本分析、审计要点、案例解析,结合多地定额规则与软件实操技巧,解决造价争议、漏算错算等问题,为造价人员提供系统、实用的审计指南。

图书目录

走出造价困境:土建审计的黑与白

前言

第 1 章 建筑设计总说明中重点关注内容盘点

1.1 设计依据

1.2 项目概况

1.3 设计范围、标高及其他告知内容

1.4 墙体工程

1.5 楼地面

1.6 屋面工程

1.7 防水工程

1.8 门窗工程

1.9 内外装修部分

1.10 油漆涂料工程

第 2 章 平整场地成本分析及 3 个审计要点

2.1 平整场地成本分析

2.2 平整场地的清单规定及精准计算

2.2.1 清单的计算规定

2.2.2 清单名词解释

2.2.3 首层建筑面积的精准计算

2.3 平整场地的 3 个审计要点

2.4 平整场地各地定额计算规则总结

2.4.1 平整场地各地定额计算规则说明

2.4.2 干货总结

2.5 案例分析:项目停水停电,费用不可不变

第 3 章 土方工程成本分析及 23 个审计要点

3.1 土方工程成本分析

3.2 招投标阶段 8 个审计要点

3.3 实施阶段 7 个审计要点

3.4 结算阶段 8 个审计要点

3.5 案例分析

第 4 章 深度破解大地形复杂土方计量难点

4.1 算量前的准备工作

4.1.1 软件安装

4.1.2 资料准备

4.1.3 现场踏勘

4.2 软件实操

4.2.1 计量原理

4.2.2 具体操作

4.3 施工单位虚算土方的 3 种方式

4.3.1 测量前的设置秘密

4.3.2 测量中的走位秘密

4.3.3 测量后的数据处理秘密

4.4 业主和咨询单位规避土方虚算的方法

4.4.1 土方复测

4.4.2 现场踏勘

4.4.3 反向思维

4.4.4 造价思维

第 5 章 基坑边坡支护成本分析及 7 个审计要点

5.1 各类边坡支护及造价成本分析

5.1.1 基坑支护成本分析

5.1.2 放坡开挖成本分析

5.1.3 土钉墙成本分析

5.1.4 复合土钉墙成本分析

5.1.5 拉森钢板桩成本分析

5.1.6 拉森钢板桩 + 锚杆成本分析

5.1.7 桩锚成本分析

5.1.8 SMW 工法桩成本分析

5.1.9 重力式水泥挡土墙成本分析

5.2 基坑边坡支护中的 7 个审计要点

5.3 案例分析:填不满的不仅是腰包,还有可能是桩基注浆

第 6 章 桩基工程成本分析及 12 个审计要点

6.1 各类桩基工程造价成本分析

6.1.1 人工挖孔桩成本分析

6.1.2 钻孔灌注桩成本分析

6.1.3 冲孔灌注桩成本分析

6.1.4 其他成本分析

6.2 桩基检测及成本分析

6.2.1 低应变检测法及成本分析

6.2.2 声波透测法(超声波检测)及成本分析

6.2.3 桩基静荷载试验法及成本分析

6.2.4 钻孔取芯法及成本分析

6.2.5 高应变检测及成本分析

6.2.6 桩基的地区收费标准

6.3 桩基检测中的 2 个审计要点

6.4 桩基工程中的 9 个审计要点

6.5 案例分析:夫妻井的故事

第 7 章 降水工程成本分析及 6 个审计要点

7.1 常见的降水、止水措施及成本分析

7.1.1 明沟排水及成本分析

7.1.2 井点降水 - 轻型井点及成本分析

7.1.3 井点降水 - 管井降水及成本分析

7.1.4 地下连续墙及成本分析

7.1.5 灌注桩 - 水泥搅拌桩成本分析

7.1.6 灌注桩 - 高压喷射桩成本分析

7.2 降水工程中的 6 个审计要点

7.3 案例分析:抽不净的水,赚不到的钱

第 8 章 混凝土成本分析及 11 个审计要点

8.1 混凝土单方含量及成本分析

8.1.1 混凝土清包工价格

8.1.2 混凝土单方含量及报价方式

8.1.3 混凝土的成本损耗分析

8.2 混凝土结算方式分析

8.2.1 施工单位混凝土的几种结算方式

8.2.2 按图结算中的各类注意事项

8.2.3 混凝土结算亏方原因剖析

8.3 混凝土中的 11 个审计要点

第 9 章 模板成本分析及 6 个审计要点

9.1 模板单方含量及成本分析

9.1.1 模板单方含量分析

9.1.2 模板清包工成本分析

9.1.3 模板成本分析

9.1.4 铝模和木模成本分析对比

9.2 模板中的 6 个审计要点

第 10 章 模板的超高设置

10.1 混凝土模板设置超高的原因

10.2 软件处理思路

10.2.1 判断支设模板是否超高

10.2.2 超高起始计算高度设定

10.2.3 超高底面计算方法和取楼地面原则

10.2.4 超高分段计算方法

10.3 圈梁、过梁、构造柱是否计算超高模板

第 11 章 砌体结构成本分析及 14 个审计要点

11.1 砌体结构单方含量及成本分析

11.1.1 砌体结构单方含量

11.1.2 砌体结构成本分析

11.2 砌体结构中的 14 个审计要点

第 12 章 圈梁、过梁、构造柱成本分析及 8 个审计要点

12.1 圈梁、过梁、构造柱成本分析

12.2 构造柱、圈梁、过梁各类审计要点

12.2.1 构造柱的 2 个审计要点

12.2.2 过梁的 2 个审计要点

12.3 二次结构措施项中的 4 个审计要点

第 13 章 门窗成本分析及 13 个审计要点

13.1 门窗成本分析

13.1.1 各类建筑门窗成本分析

13.1.2 人工费成本分析

13.1.3 辅材成本分析

13.1.4 纱窗成本分析

13.1.5 外遮阳措施成本分析

13.1.6 幕墙成本分析

13.2 门窗中的 13 个审计要点

第 14 章 屋面成本分析及 10 个审计要点

14.1 屋面成本分析

14.1.1 屋面排水管成本分析

14.1.2 清包工成本分析

14.2 屋面中的 10 个审计要点

第 15 章 变形缝、施工缝、后浇带、止水条、止水带、止水钢板成本分析及 12 个审计要点

15.1 变形缝中的 3 个审计要点

15.2 施工缝中的 2 个审计要点

15.3 后浇带中的 4 个审计要点

15.4 止水条、止水带、止水钢板成本分析及 3 个审计要点

第 16 章 保温工程成本分析及 8 个审计要点

16.1 保温工程单方含量及成本分析

16.1.1 保温工程单方含量

16.1.2 保温工程成本分析

16.2 保温工程中的 8 个审计要点

第 17 章 防水工程成本分析及 11 个审计要点

17.1 防水工程成本分析

17.1.1 防水工程地区性成本分析

17.1.2 防水工程材料类成本分析

17.2 防水工程各类审计要点

17.2.1 基础及地下室防水中的 5 个审计要点

17.2.2 卫生间、厨房防水中的 2 个审计要点

17.2.3 屋面防水中的 1 个审计要点

17.2.4 其他防水中的 3 个审计要点

第 18 章 楼梯中的 7 个审计要点

第 19 章 钢结构工程成本分析及 7 个审计要点

19.1 钢结构单方含量及成本分析

19.2 钢结构中的 7 个审计要点

第 20 章 装配式成本分析及 2 个审计要点

20.1 装配式成本分析

20.1.1 装配式混凝土结构工程成本分析

20.1.2 装配式钢结构工程成本分析

20.2 装配式中的 2 个审计要点

第 21 章 二次搬运费计取及 4 个审计要点

21.1 二次搬运费如何计取

21.2 二次搬运费中的 4 个审计要点

21.3 案例分析

第 22 章 大型机械进出场与安拆费及 12 个审计要点

22.1 大型机械进出场费中的 5 个审计要点

22.2 大型机械安拆费中的 3 个审计要点

22.3 其他 4 个审计要点

第 23 章 冬雨季施工及 3 个审计要点

23.1 冬雨季施工的定义及各地区定额解释

23.1.1 冬雨季施工的定义

23.1.2 各地区定额的解释

23.1.3 冬雨季施工在没有规定额地区时应该如何计取

23.2 冬季施工费的 3 个审计要点

23.3 案例分析

第 24 章 垂直运输及 5 个审计要点

24.1 垂直运输的清单及定额解读

24.1.1 垂直运输

24.1.2 清单对于垂直运输是如何定义的

24.1.3 各地区定额的解释

24.2 认识垂直运输机械

24.2.1 塔式起重机

24.2.2 龙门架(井字架)物料提升机

24.2.3 外用电梯

24.3 垂直运输的 5 个审计要点

第 25 章 脚手架成本分析及 12 个审计要点

25.1 脚手架成本分析

25.1.1 脚手架详细成本分析

25.1.2 脚手架成本中搭拆所占比例

25.2 脚手架的定义与分类

25.2.1 脚手架的定义

25.2.2 脚手架的分类

25.3 综合脚手架与单项脚手架的区别

25.4 综合脚手架的 4 个审计要点

25.5 单项脚手架的 8 个审计要点

25.6 案例分析

第 26 章 成品保护费用、超高增加费用及 5 个审计要点

26.1 成品保护费用及审计要点

26.1.1 成品保护费及其计取方式

26.1.2 成品保护费用的 1 个审计要点

26.2 超高增加费用及审计要点

26.2.1 超高施工增加

26.2.2 超高增加费用的 4 个审计要点

第 27 章 安全文明施工措施费审计要点

27.1 安全文明施工措施费中的 2 个审计要点

27.2 案例分析

第 28 章 工程水电费成本分析及 3 个审计要点

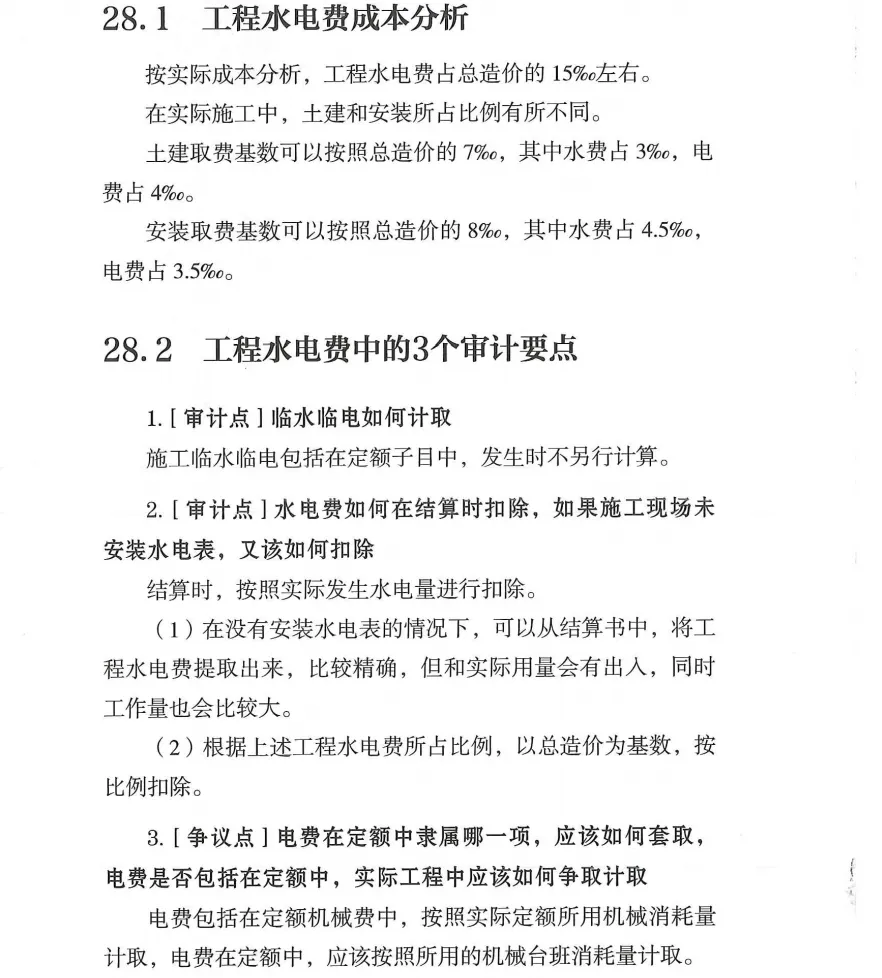
28.1 工程水电费成本分析

28.2 工程水电费中的 3 个审计要点

常用造价图书
图书展示

🔥干货福利来袭!《走出造价困境 - 土建审计的黑与白》内容太多,共计241页,无法全部为您展示,请扫码阅读全文! 或可微信关注本公众号【金瓦刀】,将本篇干货文章转发至朋友圈,保留120分钟后,把朋友圈截图发送到公众号后台,系统将自动为你推送下载地址,满满实操干货,助力高效施工! 🔥

 👇扫码关注,即刻解锁福利👇

扫码关注
管理员
知识星球-金瓦刀
END

最新文章

随机文章

基本 文件 流程 错误 SQL 调试
  1. 请求信息 : 2026-03-22 00:05:47 HTTP/2.0 GET : https://yeyulingfeng.com/a/467208.html
  2. 运行时间 : 0.086535s [ 吞吐率:11.56req/s ] 内存消耗:4,401.90kb 文件加载:140
  3. 缓存信息 : 0 reads,0 writes
  4. 会话信息 : SESSION_ID=bde89981e08eb31880e0c2b345cc99ef
  1. /yingpanguazai/ssd/ssd1/www/yeyulingfeng.com/public/index.php ( 0.79 KB )
  2. /yingpanguazai/ssd/ssd1/www/yeyulingfeng.com/vendor/autoload.php ( 0.17 KB )
  3. /yingpanguazai/ssd/ssd1/www/yeyulingfeng.com/vendor/composer/autoload_real.php ( 2.49 KB )
  4. /yingpanguazai/ssd/ssd1/www/yeyulingfeng.com/vendor/composer/platform_check.php ( 0.90 KB )
  5. /yingpanguazai/ssd/ssd1/www/yeyulingfeng.com/vendor/composer/ClassLoader.php ( 14.03 KB )
  6. /yingpanguazai/ssd/ssd1/www/yeyulingfeng.com/vendor/composer/autoload_static.php ( 4.90 KB )
  7. /yingpanguazai/ssd/ssd1/www/yeyulingfeng.com/vendor/topthink/think-helper/src/helper.php ( 8.34 KB )
  8. /yingpanguazai/ssd/ssd1/www/yeyulingfeng.com/vendor/topthink/think-validate/src/helper.php ( 2.19 KB )
  9. /yingpanguazai/ssd/ssd1/www/yeyulingfeng.com/vendor/topthink/think-orm/src/helper.php ( 1.47 KB )
  10. /yingpanguazai/ssd/ssd1/www/yeyulingfeng.com/vendor/topthink/think-orm/stubs/load_stubs.php ( 0.16 KB )
  11. /yingpanguazai/ssd/ssd1/www/yeyulingfeng.com/vendor/topthink/framework/src/think/Exception.php ( 1.69 KB )
  12. /yingpanguazai/ssd/ssd1/www/yeyulingfeng.com/vendor/topthink/think-container/src/Facade.php ( 2.71 KB )
  13. /yingpanguazai/ssd/ssd1/www/yeyulingfeng.com/vendor/symfony/deprecation-contracts/function.php ( 0.99 KB )
  14. /yingpanguazai/ssd/ssd1/www/yeyulingfeng.com/vendor/symfony/polyfill-mbstring/bootstrap.php ( 8.26 KB )
  15. /yingpanguazai/ssd/ssd1/www/yeyulingfeng.com/vendor/symfony/polyfill-mbstring/bootstrap80.php ( 9.78 KB )
  16. /yingpanguazai/ssd/ssd1/www/yeyulingfeng.com/vendor/symfony/var-dumper/Resources/functions/dump.php ( 1.49 KB )
  17. /yingpanguazai/ssd/ssd1/www/yeyulingfeng.com/vendor/topthink/think-dumper/src/helper.php ( 0.18 KB )
  18. /yingpanguazai/ssd/ssd1/www/yeyulingfeng.com/vendor/symfony/var-dumper/VarDumper.php ( 4.30 KB )
  19. /yingpanguazai/ssd/ssd1/www/yeyulingfeng.com/vendor/topthink/framework/src/think/App.php ( 15.30 KB )
  20. /yingpanguazai/ssd/ssd1/www/yeyulingfeng.com/vendor/topthink/think-container/src/Container.php ( 15.76 KB )
  21. /yingpanguazai/ssd/ssd1/www/yeyulingfeng.com/vendor/psr/container/src/ContainerInterface.php ( 1.02 KB )
  22. /yingpanguazai/ssd/ssd1/www/yeyulingfeng.com/app/provider.php ( 0.19 KB )
  23. /yingpanguazai/ssd/ssd1/www/yeyulingfeng.com/vendor/topthink/framework/src/think/Http.php ( 6.04 KB )
  24. /yingpanguazai/ssd/ssd1/www/yeyulingfeng.com/vendor/topthink/think-helper/src/helper/Str.php ( 7.29 KB )
  25. /yingpanguazai/ssd/ssd1/www/yeyulingfeng.com/vendor/topthink/framework/src/think/Env.php ( 4.68 KB )
  26. /yingpanguazai/ssd/ssd1/www/yeyulingfeng.com/app/common.php ( 0.03 KB )
  27. /yingpanguazai/ssd/ssd1/www/yeyulingfeng.com/vendor/topthink/framework/src/helper.php ( 18.78 KB )
  28. /yingpanguazai/ssd/ssd1/www/yeyulingfeng.com/vendor/topthink/framework/src/think/Config.php ( 5.54 KB )
  29. /yingpanguazai/ssd/ssd1/www/yeyulingfeng.com/config/app.php ( 0.95 KB )
  30. /yingpanguazai/ssd/ssd1/www/yeyulingfeng.com/config/cache.php ( 0.78 KB )
  31. /yingpanguazai/ssd/ssd1/www/yeyulingfeng.com/config/console.php ( 0.23 KB )
  32. /yingpanguazai/ssd/ssd1/www/yeyulingfeng.com/config/cookie.php ( 0.56 KB )
  33. /yingpanguazai/ssd/ssd1/www/yeyulingfeng.com/config/database.php ( 2.50 KB )
  34. /yingpanguazai/ssd/ssd1/www/yeyulingfeng.com/vendor/topthink/framework/src/think/facade/Env.php ( 1.67 KB )
  35. /yingpanguazai/ssd/ssd1/www/yeyulingfeng.com/config/filesystem.php ( 0.61 KB )
  36. /yingpanguazai/ssd/ssd1/www/yeyulingfeng.com/config/lang.php ( 0.91 KB )
  37. /yingpanguazai/ssd/ssd1/www/yeyulingfeng.com/config/log.php ( 1.35 KB )
  38. /yingpanguazai/ssd/ssd1/www/yeyulingfeng.com/config/middleware.php ( 0.19 KB )
  39. /yingpanguazai/ssd/ssd1/www/yeyulingfeng.com/config/route.php ( 1.89 KB )
  40. /yingpanguazai/ssd/ssd1/www/yeyulingfeng.com/config/session.php ( 0.57 KB )
  41. /yingpanguazai/ssd/ssd1/www/yeyulingfeng.com/config/trace.php ( 0.34 KB )
  42. /yingpanguazai/ssd/ssd1/www/yeyulingfeng.com/config/view.php ( 0.82 KB )
  43. /yingpanguazai/ssd/ssd1/www/yeyulingfeng.com/app/event.php ( 0.25 KB )
  44. /yingpanguazai/ssd/ssd1/www/yeyulingfeng.com/vendor/topthink/framework/src/think/Event.php ( 7.67 KB )
  45. /yingpanguazai/ssd/ssd1/www/yeyulingfeng.com/app/service.php ( 0.13 KB )
  46. /yingpanguazai/ssd/ssd1/www/yeyulingfeng.com/app/AppService.php ( 0.26 KB )
  47. /yingpanguazai/ssd/ssd1/www/yeyulingfeng.com/vendor/topthink/framework/src/think/Service.php ( 1.64 KB )
  48. /yingpanguazai/ssd/ssd1/www/yeyulingfeng.com/vendor/topthink/framework/src/think/Lang.php ( 7.35 KB )
  49. /yingpanguazai/ssd/ssd1/www/yeyulingfeng.com/vendor/topthink/framework/src/lang/zh-cn.php ( 13.70 KB )
  50. /yingpanguazai/ssd/ssd1/www/yeyulingfeng.com/vendor/topthink/framework/src/think/initializer/Error.php ( 3.31 KB )
  51. /yingpanguazai/ssd/ssd1/www/yeyulingfeng.com/vendor/topthink/framework/src/think/initializer/RegisterService.php ( 1.33 KB )
  52. /yingpanguazai/ssd/ssd1/www/yeyulingfeng.com/vendor/services.php ( 0.14 KB )
  53. /yingpanguazai/ssd/ssd1/www/yeyulingfeng.com/vendor/topthink/framework/src/think/service/PaginatorService.php ( 1.52 KB )
  54. /yingpanguazai/ssd/ssd1/www/yeyulingfeng.com/vendor/topthink/framework/src/think/service/ValidateService.php ( 0.99 KB )
  55. /yingpanguazai/ssd/ssd1/www/yeyulingfeng.com/vendor/topthink/framework/src/think/service/ModelService.php ( 2.04 KB )
  56. /yingpanguazai/ssd/ssd1/www/yeyulingfeng.com/vendor/topthink/think-trace/src/Service.php ( 0.77 KB )
  57. /yingpanguazai/ssd/ssd1/www/yeyulingfeng.com/vendor/topthink/framework/src/think/Middleware.php ( 6.72 KB )
  58. /yingpanguazai/ssd/ssd1/www/yeyulingfeng.com/vendor/topthink/framework/src/think/initializer/BootService.php ( 0.77 KB )
  59. /yingpanguazai/ssd/ssd1/www/yeyulingfeng.com/vendor/topthink/think-orm/src/Paginator.php ( 11.86 KB )
  60. /yingpanguazai/ssd/ssd1/www/yeyulingfeng.com/vendor/topthink/think-validate/src/Validate.php ( 63.20 KB )
  61. /yingpanguazai/ssd/ssd1/www/yeyulingfeng.com/vendor/topthink/think-orm/src/Model.php ( 23.55 KB )
  62. /yingpanguazai/ssd/ssd1/www/yeyulingfeng.com/vendor/topthink/think-orm/src/model/concern/Attribute.php ( 21.05 KB )
  63. /yingpanguazai/ssd/ssd1/www/yeyulingfeng.com/vendor/topthink/think-orm/src/model/concern/AutoWriteData.php ( 4.21 KB )
  64. /yingpanguazai/ssd/ssd1/www/yeyulingfeng.com/vendor/topthink/think-orm/src/model/concern/Conversion.php ( 6.44 KB )
  65. /yingpanguazai/ssd/ssd1/www/yeyulingfeng.com/vendor/topthink/think-orm/src/model/concern/DbConnect.php ( 5.16 KB )
  66. /yingpanguazai/ssd/ssd1/www/yeyulingfeng.com/vendor/topthink/think-orm/src/model/concern/ModelEvent.php ( 2.33 KB )
  67. /yingpanguazai/ssd/ssd1/www/yeyulingfeng.com/vendor/topthink/think-orm/src/model/concern/RelationShip.php ( 28.29 KB )
  68. /yingpanguazai/ssd/ssd1/www/yeyulingfeng.com/vendor/topthink/think-helper/src/contract/Arrayable.php ( 0.09 KB )
  69. /yingpanguazai/ssd/ssd1/www/yeyulingfeng.com/vendor/topthink/think-helper/src/contract/Jsonable.php ( 0.13 KB )
  70. /yingpanguazai/ssd/ssd1/www/yeyulingfeng.com/vendor/topthink/think-orm/src/model/contract/Modelable.php ( 0.09 KB )
  71. /yingpanguazai/ssd/ssd1/www/yeyulingfeng.com/vendor/topthink/framework/src/think/Db.php ( 2.88 KB )
  72. /yingpanguazai/ssd/ssd1/www/yeyulingfeng.com/vendor/topthink/think-orm/src/DbManager.php ( 8.52 KB )
  73. /yingpanguazai/ssd/ssd1/www/yeyulingfeng.com/vendor/topthink/framework/src/think/Log.php ( 6.28 KB )
  74. /yingpanguazai/ssd/ssd1/www/yeyulingfeng.com/vendor/topthink/framework/src/think/Manager.php ( 3.92 KB )
  75. /yingpanguazai/ssd/ssd1/www/yeyulingfeng.com/vendor/psr/log/src/LoggerTrait.php ( 2.69 KB )
  76. /yingpanguazai/ssd/ssd1/www/yeyulingfeng.com/vendor/psr/log/src/LoggerInterface.php ( 2.71 KB )
  77. /yingpanguazai/ssd/ssd1/www/yeyulingfeng.com/vendor/topthink/framework/src/think/Cache.php ( 4.92 KB )
  78. /yingpanguazai/ssd/ssd1/www/yeyulingfeng.com/vendor/psr/simple-cache/src/CacheInterface.php ( 4.71 KB )
  79. /yingpanguazai/ssd/ssd1/www/yeyulingfeng.com/vendor/topthink/think-helper/src/helper/Arr.php ( 16.63 KB )
  80. /yingpanguazai/ssd/ssd1/www/yeyulingfeng.com/vendor/topthink/framework/src/think/cache/driver/File.php ( 7.84 KB )
  81. /yingpanguazai/ssd/ssd1/www/yeyulingfeng.com/vendor/topthink/framework/src/think/cache/Driver.php ( 9.03 KB )
  82. /yingpanguazai/ssd/ssd1/www/yeyulingfeng.com/vendor/topthink/framework/src/think/contract/CacheHandlerInterface.php ( 1.99 KB )
  83. /yingpanguazai/ssd/ssd1/www/yeyulingfeng.com/app/Request.php ( 0.09 KB )
  84. /yingpanguazai/ssd/ssd1/www/yeyulingfeng.com/vendor/topthink/framework/src/think/Request.php ( 55.78 KB )
  85. /yingpanguazai/ssd/ssd1/www/yeyulingfeng.com/app/middleware.php ( 0.25 KB )
  86. /yingpanguazai/ssd/ssd1/www/yeyulingfeng.com/vendor/topthink/framework/src/think/Pipeline.php ( 2.61 KB )
  87. /yingpanguazai/ssd/ssd1/www/yeyulingfeng.com/vendor/topthink/think-trace/src/TraceDebug.php ( 3.40 KB )
  88. /yingpanguazai/ssd/ssd1/www/yeyulingfeng.com/vendor/topthink/framework/src/think/middleware/SessionInit.php ( 1.94 KB )
  89. /yingpanguazai/ssd/ssd1/www/yeyulingfeng.com/vendor/topthink/framework/src/think/Session.php ( 1.80 KB )
  90. /yingpanguazai/ssd/ssd1/www/yeyulingfeng.com/vendor/topthink/framework/src/think/session/driver/File.php ( 6.27 KB )
  91. /yingpanguazai/ssd/ssd1/www/yeyulingfeng.com/vendor/topthink/framework/src/think/contract/SessionHandlerInterface.php ( 0.87 KB )
  92. /yingpanguazai/ssd/ssd1/www/yeyulingfeng.com/vendor/topthink/framework/src/think/session/Store.php ( 7.12 KB )
  93. /yingpanguazai/ssd/ssd1/www/yeyulingfeng.com/vendor/topthink/framework/src/think/Route.php ( 23.73 KB )
  94. /yingpanguazai/ssd/ssd1/www/yeyulingfeng.com/vendor/topthink/framework/src/think/route/RuleName.php ( 5.75 KB )
  95. /yingpanguazai/ssd/ssd1/www/yeyulingfeng.com/vendor/topthink/framework/src/think/route/Domain.php ( 2.53 KB )
  96. /yingpanguazai/ssd/ssd1/www/yeyulingfeng.com/vendor/topthink/framework/src/think/route/RuleGroup.php ( 22.43 KB )
  97. /yingpanguazai/ssd/ssd1/www/yeyulingfeng.com/vendor/topthink/framework/src/think/route/Rule.php ( 26.95 KB )
  98. /yingpanguazai/ssd/ssd1/www/yeyulingfeng.com/vendor/topthink/framework/src/think/route/RuleItem.php ( 9.78 KB )
  99. /yingpanguazai/ssd/ssd1/www/yeyulingfeng.com/route/app.php ( 1.72 KB )
  100. /yingpanguazai/ssd/ssd1/www/yeyulingfeng.com/vendor/topthink/framework/src/think/facade/Route.php ( 4.70 KB )
  101. /yingpanguazai/ssd/ssd1/www/yeyulingfeng.com/vendor/topthink/framework/src/think/route/dispatch/Controller.php ( 4.74 KB )
  102. /yingpanguazai/ssd/ssd1/www/yeyulingfeng.com/vendor/topthink/framework/src/think/route/Dispatch.php ( 10.44 KB )
  103. /yingpanguazai/ssd/ssd1/www/yeyulingfeng.com/app/controller/Index.php ( 4.81 KB )
  104. /yingpanguazai/ssd/ssd1/www/yeyulingfeng.com/app/BaseController.php ( 2.05 KB )
  105. /yingpanguazai/ssd/ssd1/www/yeyulingfeng.com/vendor/topthink/think-orm/src/facade/Db.php ( 0.93 KB )
  106. /yingpanguazai/ssd/ssd1/www/yeyulingfeng.com/vendor/topthink/think-orm/src/db/connector/Mysql.php ( 5.44 KB )
  107. /yingpanguazai/ssd/ssd1/www/yeyulingfeng.com/vendor/topthink/think-orm/src/db/PDOConnection.php ( 52.47 KB )
  108. /yingpanguazai/ssd/ssd1/www/yeyulingfeng.com/vendor/topthink/think-orm/src/db/Connection.php ( 8.39 KB )
  109. /yingpanguazai/ssd/ssd1/www/yeyulingfeng.com/vendor/topthink/think-orm/src/db/ConnectionInterface.php ( 4.57 KB )
  110. /yingpanguazai/ssd/ssd1/www/yeyulingfeng.com/vendor/topthink/think-orm/src/db/builder/Mysql.php ( 16.58 KB )
  111. /yingpanguazai/ssd/ssd1/www/yeyulingfeng.com/vendor/topthink/think-orm/src/db/Builder.php ( 24.06 KB )
  112. /yingpanguazai/ssd/ssd1/www/yeyulingfeng.com/vendor/topthink/think-orm/src/db/BaseBuilder.php ( 27.50 KB )
  113. /yingpanguazai/ssd/ssd1/www/yeyulingfeng.com/vendor/topthink/think-orm/src/db/Query.php ( 15.71 KB )
  114. /yingpanguazai/ssd/ssd1/www/yeyulingfeng.com/vendor/topthink/think-orm/src/db/BaseQuery.php ( 45.13 KB )
  115. /yingpanguazai/ssd/ssd1/www/yeyulingfeng.com/vendor/topthink/think-orm/src/db/concern/TimeFieldQuery.php ( 7.43 KB )
  116. /yingpanguazai/ssd/ssd1/www/yeyulingfeng.com/vendor/topthink/think-orm/src/db/concern/AggregateQuery.php ( 3.26 KB )
  117. /yingpanguazai/ssd/ssd1/www/yeyulingfeng.com/vendor/topthink/think-orm/src/db/concern/ModelRelationQuery.php ( 20.07 KB )
  118. /yingpanguazai/ssd/ssd1/www/yeyulingfeng.com/vendor/topthink/think-orm/src/db/concern/ParamsBind.php ( 3.66 KB )
  119. /yingpanguazai/ssd/ssd1/www/yeyulingfeng.com/vendor/topthink/think-orm/src/db/concern/ResultOperation.php ( 7.01 KB )
  120. /yingpanguazai/ssd/ssd1/www/yeyulingfeng.com/vendor/topthink/think-orm/src/db/concern/WhereQuery.php ( 19.37 KB )
  121. /yingpanguazai/ssd/ssd1/www/yeyulingfeng.com/vendor/topthink/think-orm/src/db/concern/JoinAndViewQuery.php ( 7.11 KB )
  122. /yingpanguazai/ssd/ssd1/www/yeyulingfeng.com/vendor/topthink/think-orm/src/db/concern/TableFieldInfo.php ( 2.63 KB )
  123. /yingpanguazai/ssd/ssd1/www/yeyulingfeng.com/vendor/topthink/think-orm/src/db/concern/Transaction.php ( 2.77 KB )
  124. /yingpanguazai/ssd/ssd1/www/yeyulingfeng.com/vendor/topthink/framework/src/think/log/driver/File.php ( 5.96 KB )
  125. /yingpanguazai/ssd/ssd1/www/yeyulingfeng.com/vendor/topthink/framework/src/think/contract/LogHandlerInterface.php ( 0.86 KB )
  126. /yingpanguazai/ssd/ssd1/www/yeyulingfeng.com/vendor/topthink/framework/src/think/log/Channel.php ( 3.89 KB )
  127. /yingpanguazai/ssd/ssd1/www/yeyulingfeng.com/vendor/topthink/framework/src/think/event/LogRecord.php ( 1.02 KB )
  128. /yingpanguazai/ssd/ssd1/www/yeyulingfeng.com/vendor/topthink/think-helper/src/Collection.php ( 16.47 KB )
  129. /yingpanguazai/ssd/ssd1/www/yeyulingfeng.com/vendor/topthink/framework/src/think/facade/View.php ( 1.70 KB )
  130. /yingpanguazai/ssd/ssd1/www/yeyulingfeng.com/vendor/topthink/framework/src/think/View.php ( 4.39 KB )
  131. /yingpanguazai/ssd/ssd1/www/yeyulingfeng.com/vendor/topthink/framework/src/think/Response.php ( 8.81 KB )
  132. /yingpanguazai/ssd/ssd1/www/yeyulingfeng.com/vendor/topthink/framework/src/think/response/View.php ( 3.29 KB )
  133. /yingpanguazai/ssd/ssd1/www/yeyulingfeng.com/vendor/topthink/framework/src/think/Cookie.php ( 6.06 KB )
  134. /yingpanguazai/ssd/ssd1/www/yeyulingfeng.com/vendor/topthink/think-view/src/Think.php ( 8.38 KB )
  135. /yingpanguazai/ssd/ssd1/www/yeyulingfeng.com/vendor/topthink/framework/src/think/contract/TemplateHandlerInterface.php ( 1.60 KB )
  136. /yingpanguazai/ssd/ssd1/www/yeyulingfeng.com/vendor/topthink/think-template/src/Template.php ( 46.61 KB )
  137. /yingpanguazai/ssd/ssd1/www/yeyulingfeng.com/vendor/topthink/think-template/src/template/driver/File.php ( 2.41 KB )
  138. /yingpanguazai/ssd/ssd1/www/yeyulingfeng.com/vendor/topthink/think-template/src/template/contract/DriverInterface.php ( 0.86 KB )
  139. /yingpanguazai/ssd/ssd1/www/yeyulingfeng.com/runtime/temp/8ef20ebb20ac8b82ec5232b0bcb62051.php ( 11.99 KB )
  140. /yingpanguazai/ssd/ssd1/www/yeyulingfeng.com/vendor/topthink/think-trace/src/Html.php ( 4.42 KB )
  1. CONNECT:[ UseTime:0.000389s ] mysql:host=127.0.0.1;port=3306;dbname=no_yeyulingfeng;charset=utf8mb4
  2. SHOW FULL COLUMNS FROM `fenlei` [ RunTime:0.000536s ]
  3. SELECT * FROM `fenlei` WHERE `fid` = 0 [ RunTime:0.000256s ]
  4. SELECT * FROM `fenlei` WHERE `fid` = 63 [ RunTime:0.000296s ]
  5. SHOW FULL COLUMNS FROM `set` [ RunTime:0.000464s ]
  6. SELECT * FROM `set` [ RunTime:0.000212s ]
  7. SHOW FULL COLUMNS FROM `article` [ RunTime:0.000517s ]
  8. SELECT * FROM `article` WHERE `id` = 467208 LIMIT 1 [ RunTime:0.000464s ]
  9. UPDATE `article` SET `lasttime` = 1774109147 WHERE `id` = 467208 [ RunTime:0.009260s ]
  10. SELECT * FROM `fenlei` WHERE `id` = 66 LIMIT 1 [ RunTime:0.000784s ]
  11. SELECT * FROM `article` WHERE `id` < 467208 ORDER BY `id` DESC LIMIT 1 [ RunTime:0.000438s ]
  12. SELECT * FROM `article` WHERE `id` > 467208 ORDER BY `id` ASC LIMIT 1 [ RunTime:0.001902s ]
  13. SELECT * FROM `article` WHERE `id` < 467208 ORDER BY `id` DESC LIMIT 10 [ RunTime:0.000930s ]
  14. SELECT * FROM `article` WHERE `id` < 467208 ORDER BY `id` DESC LIMIT 10,10 [ RunTime:0.001434s ]
  15. SELECT * FROM `article` WHERE `id` < 467208 ORDER BY `id` DESC LIMIT 20,10 [ RunTime:0.001080s ]
0.088075s