以上是心血管内科学中级(304)备考资料包pdf..部分精华内容节选完整版领取如下:
劳动果实(资源)整理资源不易,领取有门槛,介意者请绕道1、点击关注公众号: 医学藏宝阁
2、分享到两个考试群,群不够者转发朋友圈亦可,截图,添加小编微信领取
注意:添加时备注:全科医学中级(301)
资料来源于网络,仅供学习交流,如有侵权,请联系删除!
卫生初中高级职称备考资料包免费领取!!
卫生初中高级职称考试即将开始,小编给大家精心整理卫生初中级、高级职称备考资料包(其中初级职称:25个专业,中级职称:88个专业,高级职称:74个专业)备考卫生初中高级级职称考试的同学可以找小编免费领取!!
卫生初级职称备考资料包目录索引
卫生初中级备考资料包都有啥?
以上是初级职称备考资料包索引目录
跟着图片来一探究竟
一、学霸复习课、备考指导课、阶段指导课
二、考试大纲
三、考神复习宝典
四、考点秘籍
五、历年真题
六、模拟半套卷
七、绝密押题
八、解题密卷
七、机考模拟
卫生高级级备考资料包都有啥?
跟着图片来一探究竟
卫生高级职称包含以下:
一、报名考评政策公开课、复习指导课、学霸高分复习方法、机考技巧课、面审及论文达标指导课
二、考试教材PDF
三、考试大纲
四、考点秘籍
五、 模拟半套卷
六、历年真题
七、百分密题
九、解题密卷
十、机考模拟
话不多说直接上干货

卫生初中级职称考试大纲(目录上的专业都有,详情看目录)
卫生初中级职称考前四页纸(目录上的专业都有,详情看目录)
卫生初中级职称考点秘籍(目录上的专业都有,详情看目录)
卫生初中级职称考神复习宝典(目录上的专业都有,详情看目录)
卫生初中级职称模拟半套卷(目录上的专业都有,详情看目录)
卫生初中级职称解题名卷(绝密押题)(目录上的专业都有,详情看目录)
药学士101
普外科中级317
儿科学中级332
卫生初中级职称押题密训卷,(目录上的专业都有,详情看目录)
卫生初中级职称核心金题卷(目录上的专业都有,详情看目录)
其中:2025年卫生初级职称目录(共计25个专业)
临床医学检验技术士(105)备考资料包节选
放射医学技术士(104)备考资料包节选
卫生中级职称目录(共计88个专业)
卫生中级职称备考资料包目录及明细
医学类中级神经内科学308备考资料包节选
药学类中级备考资料包节选
护理类中级备考资料包
医技类临床医学检验技术师(379)中级备考资料包节选
卫生高级职称备考资料包目录及明细
卫生高级职称备考资料包常考科目共计整理74个
高级职称临床内科备考资料包节选
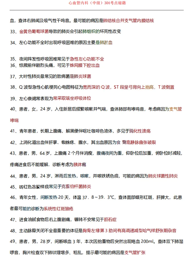
高级职称心血管内科001备考资料包节选
高级职称考试大纲节选
高级职称考点秘籍

高级职称模拟半套卷
高级职称绝密押题

高级职称百分密卷

高级职称解题密卷
以上是卫生初中高级职称备考资料包精华内容节选完整版领取如下:
劳动果实(资源)整理资源不易,领取有门槛,介意者请绕道1、点击关注公众号: 晋升宝
2、回复:职称二字,仅需回复“职称”二字即可!!!
注意: 如 格式:职称
资料来源于网络,仅供学习交流,如有侵权,请联系删除!