“减肥四年后,绝大多数人恢复之前体重!”这个让无数减肥者心碎的魔咒,终于要被打破了。
今年全国两会期间,国家卫健委提出实施“体重管理年”三年行动的消息冲上热搜。张文宏医生更是现场点名记者减肥,引发全民热议:“没想到有一天,减肥也能成为国家大事!”
肥胖不再是个人私事,而是国家关切。

需要原文PDF的小伙伴点击文末“阅读原文”自取。
为什么国家要亲自下场监督我们的体重?数字背后藏着惊人真相:研究预测,到2030年,我国成人超重肥胖率将高达70.5%,儿童青少年超重肥胖率也将达到31.8%。
这不仅仅是数字的游戏。体重异常已经成为高血压、糖尿病、心脑血管疾病和部分癌症的主要诱因。这些慢性病正在消耗我们的健康资本,也成为国家医疗保障体系的不可承受之重。

减肥先辨胖:你的体重需要干预吗?
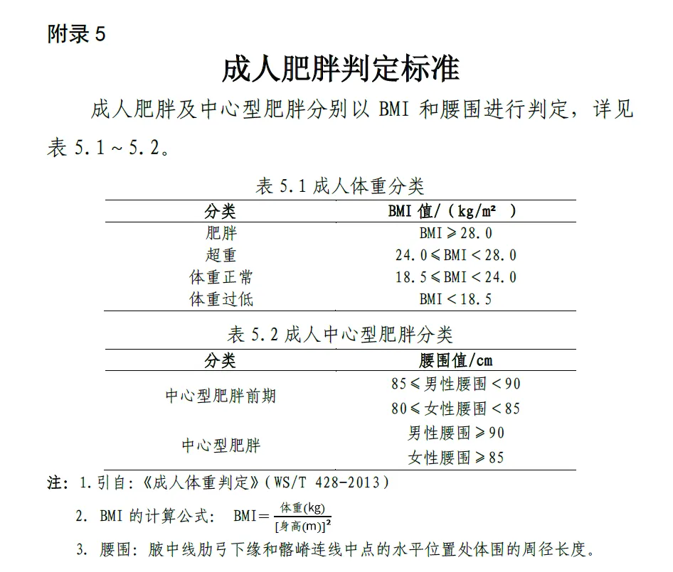
很多人凭着感觉认为自己“胖”,但科学判断超重与否有明确标准——体质指数(BMI)。计算公式很简单:体重(kg)÷ 身高(m)的平方。
中国成年人的标准范围是18.5-23.9,24-27.9属于超重,28以上则步入肥胖行列。不妨拿出计算器,看看自己是否需要加入体重管理大军。

国家版减肥指南:科学吃、动起来
曾被各种减肥套路伤害过?轻断食、戒晚餐、纯吃草......这些极端方法终究敌不过人性的本能。这次,国家给出的方案显得更加人性化和科学。
国家版指南推荐每日能量摄入:男性1500-1800千卡,女性1200-1500千卡。但最令人惊喜的是:国家连食谱都为我们准备好了!

而且这份食谱不是一刀切,而是细化到了全国各地区和春夏秋冬四季。东北的朋友春季早餐可以吃馒头、鸡蛋、凉拌菠菜配低脂牛奶;西北地区的伙伴甚至中午还能享用油泼面,晚上吃臊子面!
网友直呼:“这哪是减肥,分明是美食指南!”“碳水爱好者终于得救了!”
科学减重,记住这些要点

国家推动体重管理,根本目的是提升国民健康水平,而非追求单一审美。专家推荐每月减重2-4公斤为宜,过于激进的减肥反而会导致反弹。
这些实用小技巧请收好:
重视早餐不漏餐
晚餐安排在5-7点,餐后除水不进食
进餐顺序:先蔬菜再蛋白质最后主食
每周运动消耗2000千卡以上
保证每日7小时睡眠
减少静坐时间
减肥不是目的,健康才是永恒追求。国家已经给出了科学方案,接下来就看我们的了!

需要原文PDF的小伙伴点击文末“阅读原文”自取。