当前位置:首页>免费下载>(文末免费下载)合肥初三家长必看!中考数学想逆袭,这份全册知识点总复习就是提分关键!

(文末免费下载)合肥初三家长必看!中考数学想逆袭,这份全册知识点总复习就是提分关键!

  • 2026-03-16 19:51:19
(文末免费下载)合肥初三家长必看!中考数学想逆袭,这份全册知识点总复习就是提分关键!

覆盖初中数学 27 大核心模块,基础 + 重难点全梳理,帮孩子避开中考丢分坑,冲刺高分!

合肥的初三家长们,注意了!

距离 2025 年中考的脚步越来越近,相信很多家庭都已经进入了紧张的冲刺阶段。而在中考所有科目里,数学永远是最让家长和孩子揪心的那一科 —— 它既是拉分差距最大的科目,也是很多孩子拼尽全力,却始终找不到提分方向的科目。

你家孩子是不是也正陷入这样的数学复习困境:课本翻了一遍又一遍,知识点还是零散混乱,合上书就忘,做题时根本想不起来对应的考点;选择填空总在基础概念上栽跟头,符号看错、公式记混、定理用错,不该丢的分一分分扣掉,每次考完试都拍大腿后悔;公式定理背得滚瓜烂熟,一到综合题、压轴题就瞬间卡壳,完全不知道该把哪个知识点套进去,对着题目半天写不出一个步骤;二次函数、相似三角形、圆这些中考重难点,越学越乱,刷题刷了厚厚一沓,错题本记了一本又一本,成绩却始终纹丝不动,甚至越考越差……

其实在合肥中考的数学命题里,从来都不是靠偏题、怪题拉开差距。一张 150 分的中考数学卷,基础题占比超 60%,中档题占 25%,真正的难题仅有 15%。绝大多数孩子数学成绩上不去,根本不是学不会,而是从根上出了问题:没有搭建起完整的初中数学知识体系,复习抓不住核心重点,基础没打牢,重难点没吃透,最终在盲目的刷题里浪费了宝贵的冲刺时间。

尤其是九年级下册的内容,更是合肥中考数学的 “分水岭” 和 “重头戏”。二次函数的综合压轴题、相似三角形的几何综合应用、圆的证明与计算、锐角三角函数的实际应用题,这些每年中考卷里固定出现的高频考点、拉分大题,几乎全部集中在九下的知识模块里。毫不夸张地说,九下核心知识点掌握得牢不牢,直接决定了孩子中考数学的分数上限,也决定了孩子能不能冲进心仪的高中。

为了帮合肥的初三孩子们,在最后的中考冲刺阶段理清复习思路,把初中三年的数学知识点学透、用活,彻底告别盲目复习、无效刷题,我们特意整理了这份25 版九下数学初中数学知识点总复习(提分必备)》

这份资料把初中数学全册 27 大核心模块的知识点、公式定理、运算法则、解题方法、常考模型,全部做了系统化、逻辑化的梳理成册,一份资料就能搞定初中数学全阶段的一轮、二轮复习,不管是基础薄弱想补牢地基的孩子,还是成绩中等想突破瓶颈的孩子,亦或是学霸想冲刺满分,都能直接拿来用,精准踩中中考提分的核心!

27 大章节全覆盖,初中数学知识点无死角,告别零散复习

很多孩子数学复习效率低,最核心的问题就是知识点太过零散。初一学的有理数、初二学的全等三角形、初三学的二次函数,在孩子脑子里是一个个孤立的点,没有形成完整的知识网络,做题时自然无法做到知识点的联动和应用。

而这份资料,完全按照初中数学的官方知识框架,从基础代数到几何综合,从统计概率到尺规作图,整整 27 个章节,把初中三年数学所有会考、必考的知识点,做了全维度、无死角的梳理,真正做到了 “一册在手,知识点全有”。

在代数部分,资料从最基础的有理数、实数的概念与运算讲起,完整覆盖整式、分式、二次根式的运算法则与因式分解核心方法;从一元一次方程、二元一次方程组的基础解法,到分式方程、一元二次方程的四种核心解法与实际应用,再到不等式与不等式组的三大性质与解题步骤;而中考代数的重中之重 —— 一次函数、反比例函数、二次函数三大函数模块,更是从定义、图像、性质、解析式求法,到综合应用、常考题型,全部讲得明明白白,没有一个知识点遗漏。

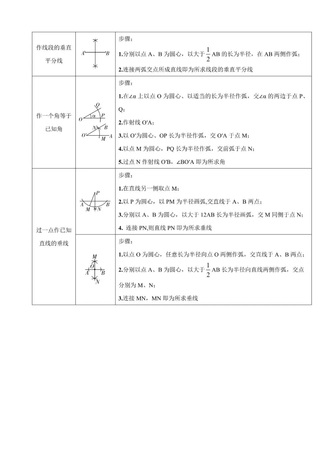
在几何部分,这份资料更是精准踩中合肥中考几何题的全部核心考点:从图形初步认识、相交线与平行线的基础定理,到平移、轴对称、旋转、投影与视图四大图形变换的核心规律;从三角形的基础三边关系、内角和定理,到等腰三角形、直角三角形的特殊性质,再到全等三角形的 5 大判定定理;从相似三角形的比例基本性质、平行线分线段成比例定理、4 大判定方法,到中考反复考察的 8 大相似模型;从平行四边形、矩形、菱形、正方形的性质与判定,到圆的全体系核心定理 —— 垂径定理、圆心角与圆周角定理、切线的判定与性质、弧长与扇形面积公式;还有中考大题必考的锐角三角函数,从基础定义、特殊角三角函数值,到解直角三角形的全类型解法、实际应用核心模型,全部都整理在册,逻辑清晰,层层递进。

甚至连很多孩子和家长容易忽略,却总在选择填空里丢分的统计与概率、五大基本尺规作图模块,这份资料也做了详细的知识点梳理和考点总结。可以说,初中数学 6 本课本里所有要考的知识点,这份资料里全都系统化整理好了,孩子不用再翻遍课本、找遍笔记,一份资料就能完成初中数学全阶段的知识点复盘,复习效率直接翻倍。

从 “记住” 到 “会用”,公式定理 + 解题方法一站式整合,告别死记硬背

很多合肥的家长都会有这样的困惑:我家孩子公式背得滚瓜烂熟,概念也能一字不差说出来,为什么一做题还是错,一到考试就发挥不出来?

根本原因就在于,孩子只记住了知识点的表面,却没有搞懂它的核心内涵、适用场景和使用方法。死记硬背下来的公式定理,永远无法灵活应用在千变万化的题目里。而这份资料,绝不是简单的知识点堆砌,而是从 “理解定义” 到 “掌握用法”,帮孩子把每一个知识点都学透、用活。

资料里的每一个章节,我们都严格按照 “核心定义→基本性质→公式定理→运算法则→解题方法→常考模型” 的逻辑层层递进,让孩子不仅知道 “这个知识点是什么”,更能明白 “它怎么用、用在哪、中考怎么考”。

就拿合肥中考每年必考的压轴题核心 —— 二次函数来说,很多孩子学到最后,连三种解析式的适用场景都分不清,更别说应对压轴题里的最值问题、存在性问题了。而在这份资料里,我们不仅清晰给出了二次函数的定义、一般式、顶点式、交点式三种解析式,更详细拆解了不同解析式的适用场景、互化方法;针对二次函数的图像,不仅讲了开口方向、对称轴、顶点坐标的求法,更总结了 a、b、c 三个系数与图像的对应关系,“左同右异” 的快速判断口诀,还有函数平移的 “左加右减、上加下减” 八字核心规律,以及二次函数与一元二次方程的内在联系、根的判别式的全场景应用。这些全都是合肥中考选择填空的高频考点,孩子看完就能直接用在做题里,再也不会出现 “背了公式不会用” 的情况。

再比如让很多孩子头疼的相似三角形,这是合肥中考几何综合题的核心,也是拉开分数差距的关键。这份资料里,我们不仅整理了比例的五大核心性质、平行线分线段成比例定理、相似三角形的 4 大判定定理,更直接把合肥中考近十年反复考的相似模型做了系统总结 ——A 字 / 8 字模型、共边共角型、一线三角型、旋转相似模型、垂直相似模型,每一个模型都清晰给出了已知条件和核心结论,甚至连模型对应的常用推论都一并整理。孩子掌握了这些核心模型,再遇到几何综合题,就能快速识别模型、找到解题突破口,再也不会对着题目半天无从下手。

还有中考大题里固定出现的锐角三角函数实际应用题,这份资料不仅整理了 sin、cos、tan 的基础定义、特殊角三角函数值,更总结了解直角三角形的 5 种常见类型和对应标准解法,还有仰角俯角、坡度坡角、方向角这些实际应用里的核心概念,以及最常考的双直角三角形模型的通用解题公式。孩子吃透了这些内容,再遇到三角函数的应用题,就能直接套用标准方法,稳稳把大题的分数全部拿到手。

适配合肥中考命题规律,分层设计适配所有水平的孩子

我们这份资料,完全贴合近几年合肥中考数学的命题特点和规律来整理。合肥中考数学的命题,始终坚持 “重基础、考综合、强应用” 的原则,既注重对基础知识点的全面考察,又在综合题里聚焦二次函数、几何综合(相似 + 圆)这些核心模块,这也决定了,中考数学的提分,永远是 “基础为王,重难点突破”。

也正因此,这份资料在内容设计上,做了非常清晰的分层,不管孩子现在处于什么学习水平,都能在这份资料里找到对应的复习重点,真正做到 “因材施教”。

✅ 如果孩子基础薄弱,数学成绩常年在 90 分以下(满分 150)先从有理数、实数、整式、分式、方程这些基础代数章节入手,把每一个概念、公式、运算法则彻底吃透。这份资料里把所有基础知识点都做了最细致的拆解,比如有理数的混合运算顺序、因式分解的 4 种常用方法、一元一次方程和一元二次方程的标准解题步骤,一步一步写得清清楚楚,没有任何跳跃。孩子跟着资料的节奏梳理,就能把初中数学的地基打牢,先把选择填空的基础分、大题的步骤分稳稳拿到手,彻底避免 “会做的题做错、该拿的分拿不到” 的情况。

✅ 如果孩子成绩中等,卡在 100-120 分,遇到提分瓶颈重点攻克三大函数、三角形、四边形、锐角三角函数这些核心模块。这些模块是中考中档题的核心,也是孩子能不能突破 130 分的关键。很多孩子卡在这个分数段,就是因为知识点是零散的,无法形成体系,遇到综合题就无法联动多个知识点解题。这份资料里把这些模块的知识点体系、解题方法、常考题型都做了系统梳理,孩子可以通过这份资料,把零散的知识点串联起来,搭建起完整的初中数学知识框架,同时掌握中档题的解题思路和通用方法,快速突破提分瓶颈。

✅ 如果孩子是学霸,成绩稳定在 130 分以上,想冲刺满分直接聚焦相似三角形、圆、二次函数这些重难点和压轴题考点。对于学霸孩子来说,基础题已经很难丢分,能不能冲满分,关键就在于压轴题能不能啃下来。这份资料里针对这些模块,不仅有基础的定理性质,更有中考压轴题里反复用到的模型、综合应用方法和规律总结。比如二次函数的最值问题、动点存在性问题,圆的切线证明与线段计算,相似三角形的综合模型应用,这些都是合肥中考压轴题的核心考点。孩子吃透了这些内容,就能精准突破压轴题,向着数学满分冲刺。

合肥中考冲刺阶段,这样用这份资料,提分效果翻倍

中考复习,从来不是看孩子刷了多少套卷子、做了多少道题,而是看有没有真正把知识点学透、用活。在这里,也给合肥的初三家长们几个用好这份资料的实用建议,帮孩子把冲刺阶段的复习效率拉到最高:

第一,每日晨读复盘,筑牢基础不丢分。每天让孩子花 20-30 分钟,精读一个章节的知识点,把核心概念、公式定理、运算法则大声读出来,加深记忆。尤其是基础薄弱的孩子,这个环节一定要坚持,中考里 60% 的基础分,都来自于这些最基础的知识点,基础不牢,后面再怎么刷题都是白费。

第二,结合错题本,精准查漏补缺孩子平时周测、模考、刷题里的错题,一定要对应到这份资料里的知识点,找到孩子出错的根源:是哪个概念没理解、哪个定理不会用、哪个模型没掌握。比如孩子二次函数的题总错,就回到资料里的二次函数章节,把对应的知识点重新学透,再针对性做专项练习,这样的查漏补缺,比盲目刷 10 套卷子都有用。

第三,重难点专项突破,集中攻克拉分点。针对合肥中考里的拉分大题,比如二次函数综合、相似与圆的几何综合、三角函数实际应用,用这份资料里的模型和方法,做专项突破。每周定一个重难点模块,先把资料里的知识点和模型吃透,再集中刷对应模块的合肥中考真题、安徽中考真题,总结解题规律,孩子很快就能找到这类题的解题思路,突破提分瓶颈。

第四,考前系统过一遍,做到心中有数。中考前一周,不用再刷新题难题了,就让孩子用这份资料,把初中数学全册的知识点快速过一遍,巩固基础公式和定理,回顾重难点模型,确保基础题不丢分,中档题稳拿分,难题有思路,带着完整的知识体系走进考场。

对于合肥的初三孩子来说,中考的每一分都至关重要,一分的差距,就可能决定了孩子能不能进入心仪的高中。而数学,正是中考里能拉开十几分甚至几十分差距的核心科目。

这份超全的初中数学知识点总复习资料,就是帮孩子在中考冲刺阶段,理清复习思路、筑牢知识基础、突破重难点的最佳工具。

高清可打印 PDF,文末免费领取

这份专为安徽合肥中考生定制的高清 PDF,我们已经完整整理好了,直接下载打印就能用,不用家长再花时间排版整理!

合肥家长专属:帮孩子彻底解决粗心丢分,稳步提分

很多家长说,我知道了问题在哪,但我不会帮孩子找知识漏洞,不知道怎么帮孩子改习惯,也没有时间和精力做针对性训练,怎么办?

别担心,我们是专注合肥本地数学1对1线下辅导的团队,老师有8年合肥本地数学教学经验,熟悉合肥近10年期中期末、中考的命题规律和考点趋势,已经帮上百名合肥的孩子,解决了粗心丢分的问题,实现了数学成绩的稳步提升。

针对孩子数学粗心丢分的痛点,我们给合肥本地家长准备了3大专属福利,帮你精准定位问题,一站式解决:

🔥【心中有数・学霸养成活动】重磅开启!

学好数学真的很酷,我们帮孩子把这条路走得更稳、更快!🎁 六大免费福利,一次全解锁
✅ 1v1 数学学情诊断+专属提分规划:精准定位薄弱点,定制专属提升方案
✅ 高中数学全册分层题库资源包:覆盖全考点,分层刷题高效提分
✅ 错题整理精品课+定制错题本模板:告别无效刷题,让错题成为提分利器
✅ 上门 1v1 学情诊断服务:足不出户,享受专业诊断指导
✅ 单次校内作业重难点答疑体验:及时攻克作业难题,扫清学习障碍
✅ 家长成长课堂:掌握科学辅导方法,和孩子共同成长
💡 郑重承诺
⚠️ 0 隐藏收费,您稳赚不赔!这可能是一次改变您孩子未来的决定,不妨一试!
👉 立即私信 / 评论,锁定免费福利名额,让孩子的数学学习从此心中有数!

写在最后

合肥中考的竞争有多激烈,各位家长和孩子都深有体会。中考拼的不仅是难题的攻坚能力,更是基础题的 “零失误” 能力。

那些能冲进合肥一、六、八中等名校的孩子,无一不是把基础分牢牢握在手里。每天睡前 10 分钟的默写与积累,最终都会化作孩子中考考场上的底气与分数。

最后,祝咱们合肥所有 2026 届中考生,都能筑牢基础、全力冲刺,在今年的中考里旗开得胜,考上自己心仪的高中!

✅ 合肥本地家长专属领取步骤:

私信发送关键词 【0010】,即可免费领取完整版高清可打印 PDF!

最新文章

随机文章

基本 文件 流程 错误 SQL 调试
  1. 请求信息 : 2026-03-17 09:40:47 HTTP/2.0 GET : https://yeyulingfeng.com/a/472992.html
  2. 运行时间 : 0.089367s [ 吞吐率:11.19req/s ] 内存消耗:4,393.16kb 文件加载:140
  3. 缓存信息 : 0 reads,0 writes
  4. 会话信息 : SESSION_ID=4cd49339639be31e1a3bff27cfaf5c02
  1. /yingpanguazai/ssd/ssd1/www/yeyulingfeng.com/public/index.php ( 0.79 KB )
  2. /yingpanguazai/ssd/ssd1/www/yeyulingfeng.com/vendor/autoload.php ( 0.17 KB )
  3. /yingpanguazai/ssd/ssd1/www/yeyulingfeng.com/vendor/composer/autoload_real.php ( 2.49 KB )
  4. /yingpanguazai/ssd/ssd1/www/yeyulingfeng.com/vendor/composer/platform_check.php ( 0.90 KB )
  5. /yingpanguazai/ssd/ssd1/www/yeyulingfeng.com/vendor/composer/ClassLoader.php ( 14.03 KB )
  6. /yingpanguazai/ssd/ssd1/www/yeyulingfeng.com/vendor/composer/autoload_static.php ( 4.90 KB )
  7. /yingpanguazai/ssd/ssd1/www/yeyulingfeng.com/vendor/topthink/think-helper/src/helper.php ( 8.34 KB )
  8. /yingpanguazai/ssd/ssd1/www/yeyulingfeng.com/vendor/topthink/think-validate/src/helper.php ( 2.19 KB )
  9. /yingpanguazai/ssd/ssd1/www/yeyulingfeng.com/vendor/topthink/think-orm/src/helper.php ( 1.47 KB )
  10. /yingpanguazai/ssd/ssd1/www/yeyulingfeng.com/vendor/topthink/think-orm/stubs/load_stubs.php ( 0.16 KB )
  11. /yingpanguazai/ssd/ssd1/www/yeyulingfeng.com/vendor/topthink/framework/src/think/Exception.php ( 1.69 KB )
  12. /yingpanguazai/ssd/ssd1/www/yeyulingfeng.com/vendor/topthink/think-container/src/Facade.php ( 2.71 KB )
  13. /yingpanguazai/ssd/ssd1/www/yeyulingfeng.com/vendor/symfony/deprecation-contracts/function.php ( 0.99 KB )
  14. /yingpanguazai/ssd/ssd1/www/yeyulingfeng.com/vendor/symfony/polyfill-mbstring/bootstrap.php ( 8.26 KB )
  15. /yingpanguazai/ssd/ssd1/www/yeyulingfeng.com/vendor/symfony/polyfill-mbstring/bootstrap80.php ( 9.78 KB )
  16. /yingpanguazai/ssd/ssd1/www/yeyulingfeng.com/vendor/symfony/var-dumper/Resources/functions/dump.php ( 1.49 KB )
  17. /yingpanguazai/ssd/ssd1/www/yeyulingfeng.com/vendor/topthink/think-dumper/src/helper.php ( 0.18 KB )
  18. /yingpanguazai/ssd/ssd1/www/yeyulingfeng.com/vendor/symfony/var-dumper/VarDumper.php ( 4.30 KB )
  19. /yingpanguazai/ssd/ssd1/www/yeyulingfeng.com/vendor/topthink/framework/src/think/App.php ( 15.30 KB )
  20. /yingpanguazai/ssd/ssd1/www/yeyulingfeng.com/vendor/topthink/think-container/src/Container.php ( 15.76 KB )
  21. /yingpanguazai/ssd/ssd1/www/yeyulingfeng.com/vendor/psr/container/src/ContainerInterface.php ( 1.02 KB )
  22. /yingpanguazai/ssd/ssd1/www/yeyulingfeng.com/app/provider.php ( 0.19 KB )
  23. /yingpanguazai/ssd/ssd1/www/yeyulingfeng.com/vendor/topthink/framework/src/think/Http.php ( 6.04 KB )
  24. /yingpanguazai/ssd/ssd1/www/yeyulingfeng.com/vendor/topthink/think-helper/src/helper/Str.php ( 7.29 KB )
  25. /yingpanguazai/ssd/ssd1/www/yeyulingfeng.com/vendor/topthink/framework/src/think/Env.php ( 4.68 KB )
  26. /yingpanguazai/ssd/ssd1/www/yeyulingfeng.com/app/common.php ( 0.03 KB )
  27. /yingpanguazai/ssd/ssd1/www/yeyulingfeng.com/vendor/topthink/framework/src/helper.php ( 18.78 KB )
  28. /yingpanguazai/ssd/ssd1/www/yeyulingfeng.com/vendor/topthink/framework/src/think/Config.php ( 5.54 KB )
  29. /yingpanguazai/ssd/ssd1/www/yeyulingfeng.com/config/app.php ( 0.95 KB )
  30. /yingpanguazai/ssd/ssd1/www/yeyulingfeng.com/config/cache.php ( 0.78 KB )
  31. /yingpanguazai/ssd/ssd1/www/yeyulingfeng.com/config/console.php ( 0.23 KB )
  32. /yingpanguazai/ssd/ssd1/www/yeyulingfeng.com/config/cookie.php ( 0.56 KB )
  33. /yingpanguazai/ssd/ssd1/www/yeyulingfeng.com/config/database.php ( 2.50 KB )
  34. /yingpanguazai/ssd/ssd1/www/yeyulingfeng.com/vendor/topthink/framework/src/think/facade/Env.php ( 1.67 KB )
  35. /yingpanguazai/ssd/ssd1/www/yeyulingfeng.com/config/filesystem.php ( 0.61 KB )
  36. /yingpanguazai/ssd/ssd1/www/yeyulingfeng.com/config/lang.php ( 0.91 KB )
  37. /yingpanguazai/ssd/ssd1/www/yeyulingfeng.com/config/log.php ( 1.35 KB )
  38. /yingpanguazai/ssd/ssd1/www/yeyulingfeng.com/config/middleware.php ( 0.19 KB )
  39. /yingpanguazai/ssd/ssd1/www/yeyulingfeng.com/config/route.php ( 1.89 KB )
  40. /yingpanguazai/ssd/ssd1/www/yeyulingfeng.com/config/session.php ( 0.57 KB )
  41. /yingpanguazai/ssd/ssd1/www/yeyulingfeng.com/config/trace.php ( 0.34 KB )
  42. /yingpanguazai/ssd/ssd1/www/yeyulingfeng.com/config/view.php ( 0.82 KB )
  43. /yingpanguazai/ssd/ssd1/www/yeyulingfeng.com/app/event.php ( 0.25 KB )
  44. /yingpanguazai/ssd/ssd1/www/yeyulingfeng.com/vendor/topthink/framework/src/think/Event.php ( 7.67 KB )
  45. /yingpanguazai/ssd/ssd1/www/yeyulingfeng.com/app/service.php ( 0.13 KB )
  46. /yingpanguazai/ssd/ssd1/www/yeyulingfeng.com/app/AppService.php ( 0.26 KB )
  47. /yingpanguazai/ssd/ssd1/www/yeyulingfeng.com/vendor/topthink/framework/src/think/Service.php ( 1.64 KB )
  48. /yingpanguazai/ssd/ssd1/www/yeyulingfeng.com/vendor/topthink/framework/src/think/Lang.php ( 7.35 KB )
  49. /yingpanguazai/ssd/ssd1/www/yeyulingfeng.com/vendor/topthink/framework/src/lang/zh-cn.php ( 13.70 KB )
  50. /yingpanguazai/ssd/ssd1/www/yeyulingfeng.com/vendor/topthink/framework/src/think/initializer/Error.php ( 3.31 KB )
  51. /yingpanguazai/ssd/ssd1/www/yeyulingfeng.com/vendor/topthink/framework/src/think/initializer/RegisterService.php ( 1.33 KB )
  52. /yingpanguazai/ssd/ssd1/www/yeyulingfeng.com/vendor/services.php ( 0.14 KB )
  53. /yingpanguazai/ssd/ssd1/www/yeyulingfeng.com/vendor/topthink/framework/src/think/service/PaginatorService.php ( 1.52 KB )
  54. /yingpanguazai/ssd/ssd1/www/yeyulingfeng.com/vendor/topthink/framework/src/think/service/ValidateService.php ( 0.99 KB )
  55. /yingpanguazai/ssd/ssd1/www/yeyulingfeng.com/vendor/topthink/framework/src/think/service/ModelService.php ( 2.04 KB )
  56. /yingpanguazai/ssd/ssd1/www/yeyulingfeng.com/vendor/topthink/think-trace/src/Service.php ( 0.77 KB )
  57. /yingpanguazai/ssd/ssd1/www/yeyulingfeng.com/vendor/topthink/framework/src/think/Middleware.php ( 6.72 KB )
  58. /yingpanguazai/ssd/ssd1/www/yeyulingfeng.com/vendor/topthink/framework/src/think/initializer/BootService.php ( 0.77 KB )
  59. /yingpanguazai/ssd/ssd1/www/yeyulingfeng.com/vendor/topthink/think-orm/src/Paginator.php ( 11.86 KB )
  60. /yingpanguazai/ssd/ssd1/www/yeyulingfeng.com/vendor/topthink/think-validate/src/Validate.php ( 63.20 KB )
  61. /yingpanguazai/ssd/ssd1/www/yeyulingfeng.com/vendor/topthink/think-orm/src/Model.php ( 23.55 KB )
  62. /yingpanguazai/ssd/ssd1/www/yeyulingfeng.com/vendor/topthink/think-orm/src/model/concern/Attribute.php ( 21.05 KB )
  63. /yingpanguazai/ssd/ssd1/www/yeyulingfeng.com/vendor/topthink/think-orm/src/model/concern/AutoWriteData.php ( 4.21 KB )
  64. /yingpanguazai/ssd/ssd1/www/yeyulingfeng.com/vendor/topthink/think-orm/src/model/concern/Conversion.php ( 6.44 KB )
  65. /yingpanguazai/ssd/ssd1/www/yeyulingfeng.com/vendor/topthink/think-orm/src/model/concern/DbConnect.php ( 5.16 KB )
  66. /yingpanguazai/ssd/ssd1/www/yeyulingfeng.com/vendor/topthink/think-orm/src/model/concern/ModelEvent.php ( 2.33 KB )
  67. /yingpanguazai/ssd/ssd1/www/yeyulingfeng.com/vendor/topthink/think-orm/src/model/concern/RelationShip.php ( 28.29 KB )
  68. /yingpanguazai/ssd/ssd1/www/yeyulingfeng.com/vendor/topthink/think-helper/src/contract/Arrayable.php ( 0.09 KB )
  69. /yingpanguazai/ssd/ssd1/www/yeyulingfeng.com/vendor/topthink/think-helper/src/contract/Jsonable.php ( 0.13 KB )
  70. /yingpanguazai/ssd/ssd1/www/yeyulingfeng.com/vendor/topthink/think-orm/src/model/contract/Modelable.php ( 0.09 KB )
  71. /yingpanguazai/ssd/ssd1/www/yeyulingfeng.com/vendor/topthink/framework/src/think/Db.php ( 2.88 KB )
  72. /yingpanguazai/ssd/ssd1/www/yeyulingfeng.com/vendor/topthink/think-orm/src/DbManager.php ( 8.52 KB )
  73. /yingpanguazai/ssd/ssd1/www/yeyulingfeng.com/vendor/topthink/framework/src/think/Log.php ( 6.28 KB )
  74. /yingpanguazai/ssd/ssd1/www/yeyulingfeng.com/vendor/topthink/framework/src/think/Manager.php ( 3.92 KB )
  75. /yingpanguazai/ssd/ssd1/www/yeyulingfeng.com/vendor/psr/log/src/LoggerTrait.php ( 2.69 KB )
  76. /yingpanguazai/ssd/ssd1/www/yeyulingfeng.com/vendor/psr/log/src/LoggerInterface.php ( 2.71 KB )
  77. /yingpanguazai/ssd/ssd1/www/yeyulingfeng.com/vendor/topthink/framework/src/think/Cache.php ( 4.92 KB )
  78. /yingpanguazai/ssd/ssd1/www/yeyulingfeng.com/vendor/psr/simple-cache/src/CacheInterface.php ( 4.71 KB )
  79. /yingpanguazai/ssd/ssd1/www/yeyulingfeng.com/vendor/topthink/think-helper/src/helper/Arr.php ( 16.63 KB )
  80. /yingpanguazai/ssd/ssd1/www/yeyulingfeng.com/vendor/topthink/framework/src/think/cache/driver/File.php ( 7.84 KB )
  81. /yingpanguazai/ssd/ssd1/www/yeyulingfeng.com/vendor/topthink/framework/src/think/cache/Driver.php ( 9.03 KB )
  82. /yingpanguazai/ssd/ssd1/www/yeyulingfeng.com/vendor/topthink/framework/src/think/contract/CacheHandlerInterface.php ( 1.99 KB )
  83. /yingpanguazai/ssd/ssd1/www/yeyulingfeng.com/app/Request.php ( 0.09 KB )
  84. /yingpanguazai/ssd/ssd1/www/yeyulingfeng.com/vendor/topthink/framework/src/think/Request.php ( 55.78 KB )
  85. /yingpanguazai/ssd/ssd1/www/yeyulingfeng.com/app/middleware.php ( 0.25 KB )
  86. /yingpanguazai/ssd/ssd1/www/yeyulingfeng.com/vendor/topthink/framework/src/think/Pipeline.php ( 2.61 KB )
  87. /yingpanguazai/ssd/ssd1/www/yeyulingfeng.com/vendor/topthink/think-trace/src/TraceDebug.php ( 3.40 KB )
  88. /yingpanguazai/ssd/ssd1/www/yeyulingfeng.com/vendor/topthink/framework/src/think/middleware/SessionInit.php ( 1.94 KB )
  89. /yingpanguazai/ssd/ssd1/www/yeyulingfeng.com/vendor/topthink/framework/src/think/Session.php ( 1.80 KB )
  90. /yingpanguazai/ssd/ssd1/www/yeyulingfeng.com/vendor/topthink/framework/src/think/session/driver/File.php ( 6.27 KB )
  91. /yingpanguazai/ssd/ssd1/www/yeyulingfeng.com/vendor/topthink/framework/src/think/contract/SessionHandlerInterface.php ( 0.87 KB )
  92. /yingpanguazai/ssd/ssd1/www/yeyulingfeng.com/vendor/topthink/framework/src/think/session/Store.php ( 7.12 KB )
  93. /yingpanguazai/ssd/ssd1/www/yeyulingfeng.com/vendor/topthink/framework/src/think/Route.php ( 23.73 KB )
  94. /yingpanguazai/ssd/ssd1/www/yeyulingfeng.com/vendor/topthink/framework/src/think/route/RuleName.php ( 5.75 KB )
  95. /yingpanguazai/ssd/ssd1/www/yeyulingfeng.com/vendor/topthink/framework/src/think/route/Domain.php ( 2.53 KB )
  96. /yingpanguazai/ssd/ssd1/www/yeyulingfeng.com/vendor/topthink/framework/src/think/route/RuleGroup.php ( 22.43 KB )
  97. /yingpanguazai/ssd/ssd1/www/yeyulingfeng.com/vendor/topthink/framework/src/think/route/Rule.php ( 26.95 KB )
  98. /yingpanguazai/ssd/ssd1/www/yeyulingfeng.com/vendor/topthink/framework/src/think/route/RuleItem.php ( 9.78 KB )
  99. /yingpanguazai/ssd/ssd1/www/yeyulingfeng.com/route/app.php ( 1.72 KB )
  100. /yingpanguazai/ssd/ssd1/www/yeyulingfeng.com/vendor/topthink/framework/src/think/facade/Route.php ( 4.70 KB )
  101. /yingpanguazai/ssd/ssd1/www/yeyulingfeng.com/vendor/topthink/framework/src/think/route/dispatch/Controller.php ( 4.74 KB )
  102. /yingpanguazai/ssd/ssd1/www/yeyulingfeng.com/vendor/topthink/framework/src/think/route/Dispatch.php ( 10.44 KB )
  103. /yingpanguazai/ssd/ssd1/www/yeyulingfeng.com/app/controller/Index.php ( 4.81 KB )
  104. /yingpanguazai/ssd/ssd1/www/yeyulingfeng.com/app/BaseController.php ( 2.05 KB )
  105. /yingpanguazai/ssd/ssd1/www/yeyulingfeng.com/vendor/topthink/think-orm/src/facade/Db.php ( 0.93 KB )
  106. /yingpanguazai/ssd/ssd1/www/yeyulingfeng.com/vendor/topthink/think-orm/src/db/connector/Mysql.php ( 5.44 KB )
  107. /yingpanguazai/ssd/ssd1/www/yeyulingfeng.com/vendor/topthink/think-orm/src/db/PDOConnection.php ( 52.47 KB )
  108. /yingpanguazai/ssd/ssd1/www/yeyulingfeng.com/vendor/topthink/think-orm/src/db/Connection.php ( 8.39 KB )
  109. /yingpanguazai/ssd/ssd1/www/yeyulingfeng.com/vendor/topthink/think-orm/src/db/ConnectionInterface.php ( 4.57 KB )
  110. /yingpanguazai/ssd/ssd1/www/yeyulingfeng.com/vendor/topthink/think-orm/src/db/builder/Mysql.php ( 16.58 KB )
  111. /yingpanguazai/ssd/ssd1/www/yeyulingfeng.com/vendor/topthink/think-orm/src/db/Builder.php ( 24.06 KB )
  112. /yingpanguazai/ssd/ssd1/www/yeyulingfeng.com/vendor/topthink/think-orm/src/db/BaseBuilder.php ( 27.50 KB )
  113. /yingpanguazai/ssd/ssd1/www/yeyulingfeng.com/vendor/topthink/think-orm/src/db/Query.php ( 15.71 KB )
  114. /yingpanguazai/ssd/ssd1/www/yeyulingfeng.com/vendor/topthink/think-orm/src/db/BaseQuery.php ( 45.13 KB )
  115. /yingpanguazai/ssd/ssd1/www/yeyulingfeng.com/vendor/topthink/think-orm/src/db/concern/TimeFieldQuery.php ( 7.43 KB )
  116. /yingpanguazai/ssd/ssd1/www/yeyulingfeng.com/vendor/topthink/think-orm/src/db/concern/AggregateQuery.php ( 3.26 KB )
  117. /yingpanguazai/ssd/ssd1/www/yeyulingfeng.com/vendor/topthink/think-orm/src/db/concern/ModelRelationQuery.php ( 20.07 KB )
  118. /yingpanguazai/ssd/ssd1/www/yeyulingfeng.com/vendor/topthink/think-orm/src/db/concern/ParamsBind.php ( 3.66 KB )
  119. /yingpanguazai/ssd/ssd1/www/yeyulingfeng.com/vendor/topthink/think-orm/src/db/concern/ResultOperation.php ( 7.01 KB )
  120. /yingpanguazai/ssd/ssd1/www/yeyulingfeng.com/vendor/topthink/think-orm/src/db/concern/WhereQuery.php ( 19.37 KB )
  121. /yingpanguazai/ssd/ssd1/www/yeyulingfeng.com/vendor/topthink/think-orm/src/db/concern/JoinAndViewQuery.php ( 7.11 KB )
  122. /yingpanguazai/ssd/ssd1/www/yeyulingfeng.com/vendor/topthink/think-orm/src/db/concern/TableFieldInfo.php ( 2.63 KB )
  123. /yingpanguazai/ssd/ssd1/www/yeyulingfeng.com/vendor/topthink/think-orm/src/db/concern/Transaction.php ( 2.77 KB )
  124. /yingpanguazai/ssd/ssd1/www/yeyulingfeng.com/vendor/topthink/framework/src/think/log/driver/File.php ( 5.96 KB )
  125. /yingpanguazai/ssd/ssd1/www/yeyulingfeng.com/vendor/topthink/framework/src/think/contract/LogHandlerInterface.php ( 0.86 KB )
  126. /yingpanguazai/ssd/ssd1/www/yeyulingfeng.com/vendor/topthink/framework/src/think/log/Channel.php ( 3.89 KB )
  127. /yingpanguazai/ssd/ssd1/www/yeyulingfeng.com/vendor/topthink/framework/src/think/event/LogRecord.php ( 1.02 KB )
  128. /yingpanguazai/ssd/ssd1/www/yeyulingfeng.com/vendor/topthink/think-helper/src/Collection.php ( 16.47 KB )
  129. /yingpanguazai/ssd/ssd1/www/yeyulingfeng.com/vendor/topthink/framework/src/think/facade/View.php ( 1.70 KB )
  130. /yingpanguazai/ssd/ssd1/www/yeyulingfeng.com/vendor/topthink/framework/src/think/View.php ( 4.39 KB )
  131. /yingpanguazai/ssd/ssd1/www/yeyulingfeng.com/vendor/topthink/framework/src/think/Response.php ( 8.81 KB )
  132. /yingpanguazai/ssd/ssd1/www/yeyulingfeng.com/vendor/topthink/framework/src/think/response/View.php ( 3.29 KB )
  133. /yingpanguazai/ssd/ssd1/www/yeyulingfeng.com/vendor/topthink/framework/src/think/Cookie.php ( 6.06 KB )
  134. /yingpanguazai/ssd/ssd1/www/yeyulingfeng.com/vendor/topthink/think-view/src/Think.php ( 8.38 KB )
  135. /yingpanguazai/ssd/ssd1/www/yeyulingfeng.com/vendor/topthink/framework/src/think/contract/TemplateHandlerInterface.php ( 1.60 KB )
  136. /yingpanguazai/ssd/ssd1/www/yeyulingfeng.com/vendor/topthink/think-template/src/Template.php ( 46.61 KB )
  137. /yingpanguazai/ssd/ssd1/www/yeyulingfeng.com/vendor/topthink/think-template/src/template/driver/File.php ( 2.41 KB )
  138. /yingpanguazai/ssd/ssd1/www/yeyulingfeng.com/vendor/topthink/think-template/src/template/contract/DriverInterface.php ( 0.86 KB )
  139. /yingpanguazai/ssd/ssd1/www/yeyulingfeng.com/runtime/temp/8ef20ebb20ac8b82ec5232b0bcb62051.php ( 11.99 KB )
  140. /yingpanguazai/ssd/ssd1/www/yeyulingfeng.com/vendor/topthink/think-trace/src/Html.php ( 4.42 KB )
  1. CONNECT:[ UseTime:0.000654s ] mysql:host=127.0.0.1;port=3306;dbname=no_yeyulingfeng;charset=utf8mb4
  2. SHOW FULL COLUMNS FROM `fenlei` [ RunTime:0.000920s ]
  3. SELECT * FROM `fenlei` WHERE `fid` = 0 [ RunTime:0.000295s ]
  4. SELECT * FROM `fenlei` WHERE `fid` = 63 [ RunTime:0.000295s ]
  5. SHOW FULL COLUMNS FROM `set` [ RunTime:0.000480s ]
  6. SELECT * FROM `set` [ RunTime:0.000190s ]
  7. SHOW FULL COLUMNS FROM `article` [ RunTime:0.000639s ]
  8. SELECT * FROM `article` WHERE `id` = 472992 LIMIT 1 [ RunTime:0.000607s ]
  9. UPDATE `article` SET `lasttime` = 1773711647 WHERE `id` = 472992 [ RunTime:0.014130s ]
  10. SELECT * FROM `fenlei` WHERE `id` = 66 LIMIT 1 [ RunTime:0.000292s ]
  11. SELECT * FROM `article` WHERE `id` < 472992 ORDER BY `id` DESC LIMIT 1 [ RunTime:0.000419s ]
  12. SELECT * FROM `article` WHERE `id` > 472992 ORDER BY `id` ASC LIMIT 1 [ RunTime:0.000366s ]
  13. SELECT * FROM `article` WHERE `id` < 472992 ORDER BY `id` DESC LIMIT 10 [ RunTime:0.000815s ]
  14. SELECT * FROM `article` WHERE `id` < 472992 ORDER BY `id` DESC LIMIT 10,10 [ RunTime:0.001324s ]
  15. SELECT * FROM `article` WHERE `id` < 472992 ORDER BY `id` DESC LIMIT 20,10 [ RunTime:0.001808s ]
0.091015s