
近五年初级会计历年真题卷免费下载!初级会计备考过程中涉及到的历年真题及答案解析,各位初级会计报考的同学在复习过程中可以直接打印刷题。各位同学要对初级会计历年真题卷重视起来,从历年真题卷中找到核心考题方向、每个核心知识点的出题方向。多做几套,各位同学多做几套就能找到对应知识点的出题规律了。
今天小编把初级会计历年真题卷都汇总在这里了,各位报考的同学可以自行打印刷题。
近五年初级会计历年真题卷
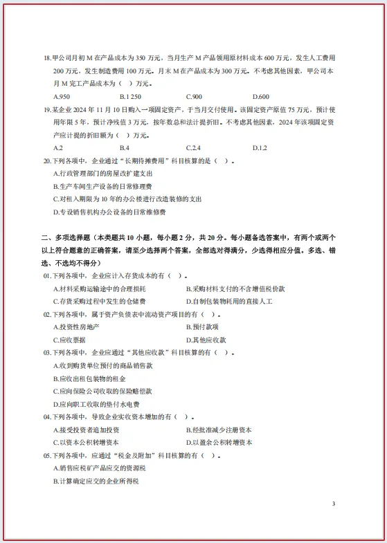
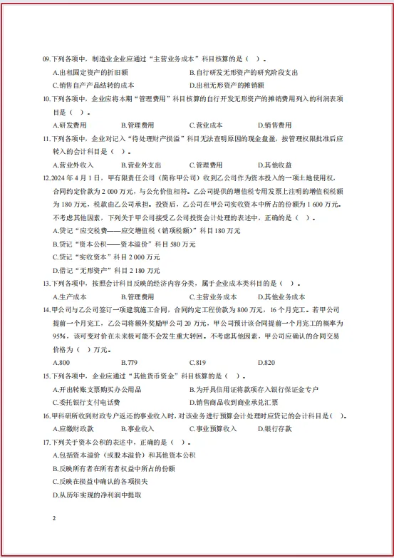
2025年初级会计实务真题卷
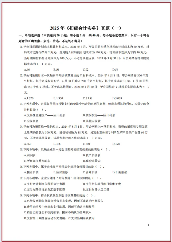
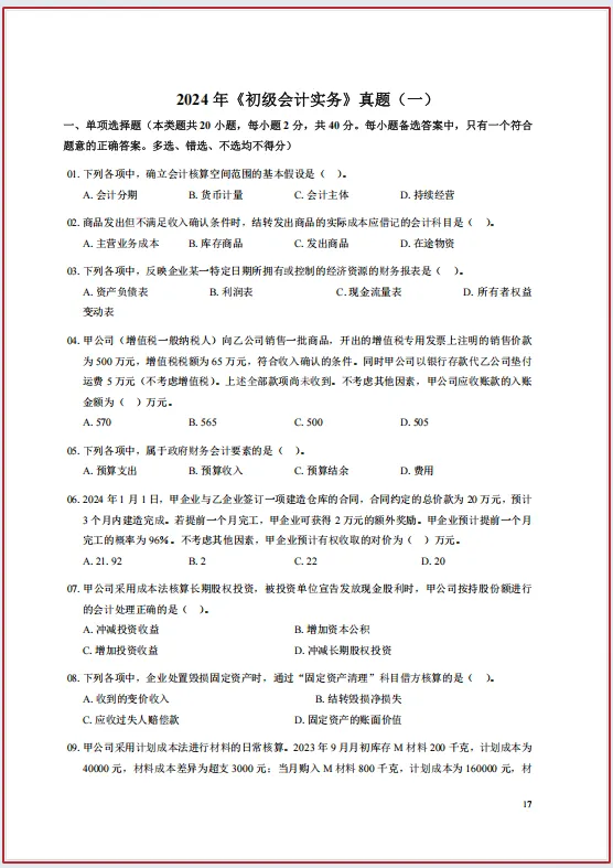
2024年初级会计实务真题
……
2026年初级会计实务三色笔记
……上述就是备考2026年初级会计考试要刷题的初级会计历年真题卷了。还有其他复习干货资料:记忆口诀、默写本、考点手册等。