
致各位读者:因公众号平台改变了推送规则,如果想正常看到“文武之道HX”的推送,可能需要大家在阅读后,在文末右下角点一下“在看”或者“星标”,我们每次的新文章才会第一时间出现在你的订阅列表里,人海茫茫,不想和大家错过。分享课件下载请及时,超过期限需要资料需付费领取。具体操作只有四步:
(1)点击文章标题下面的蓝字“文武之道HX”或下面名片
(2)点击手机右上角的“…”
(3)选择“设为星标“
(4)找到关键词,点击发消息,手动输入关键词











请拉至文末下载


我用夸克网盘给你分享了「2025高考真题PDF解析版(文武之道HX)」,点击链接或复制整段内容,打开「夸克APP」即可获取。
/~65dd39ky9V~:/
链接:https://pan.quark.cn/s/46e99a2d1dd9
29省份22份高考真题PPT+25份word,全网最早文武之道HX独家制作,是高三学生提分利器,是高三课堂教学的得力助手,是高考真题研究者必备资源,更是后期资料汇编改编的实用素材。

单份试题购买请扫码注意选择对应省份

29省试题PPT展示请点击对应链接查看







8.2025河南卷PPT解析
















1.我用夸克网盘给你分享了「2025高考真题PDF解析版(文武之道HX)」,点击链接或复制整段内容,打开「夸克APP」即可获取。
/~65dd39ky9V~:/
链接:https://pan.quark.cn/s/46e99a2d1dd9
2.我用夸克网盘给你分享了「2025高考真题完全解读」,点击链接或复制整段内容,打开「夸克APP」即可获取。
/~8ca93984y0~:/
链接:https://pan.quark.cn/s/567d70a0442f
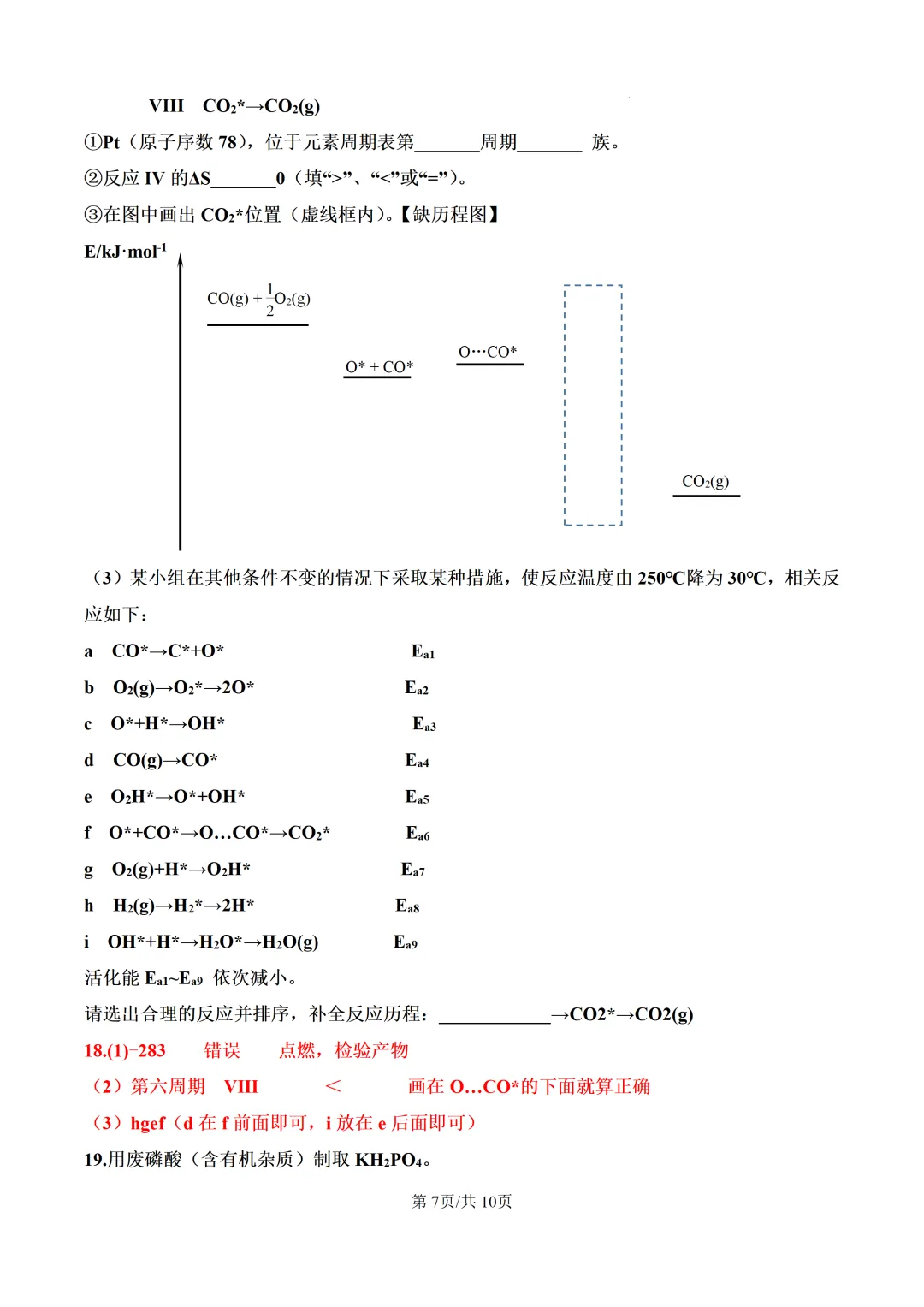
3.通过网盘分享的文件:1.2026浙江1月卷(文武之道HX).pdf
链接: https://pan.baidu.com/s/1bzMOV_15jYuBCA_y7z-jbw?pwd=2025 提取码: 2025
--来自百度网盘超级会员v8的分享,需要word版请微信私聊

化学老师加群请改昵称地区+年级+姓名。非化学老师勿扰!商务合作请先加好友。
扫描或长按识别二维码添加关注!
![]() | ![]() |
需要资源,欢迎入店

个人资源请进微店了解
高考真题链接: