
记得添加“星标”哦!每次有新文章推送,就会在第一时间提示。
大家好,我是小DEI学长
一个为众多考生提供考试资讯和备考干货的宝藏者
如果链接失效,麻烦添加微信,把资料发您
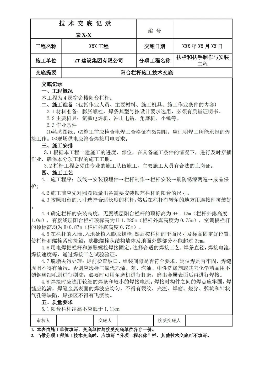
干建筑的都清楚,阳台栏杆看着是 “小部件”,没装对真能出大问题 —— 要么晃悠悠不结实,要么间距超标有安全隐患,返工还耽误工期!今天就把实战攒的阳台栏杆安装技术交底资料分享出来,全是实在活儿~🛠️
先划几个关键坑点:基层预埋件必须先核对位置,有锈迹得先除锈再刷防腐漆,不然时间长了容易松脱;栏杆拼接时,缝隙别忽大忽小,焊接处要焊透,别留虚焊,不然受力就差了;安装后一定要晃一晃检查牢固度,高度、间距也得量准,别不符合规范回头整改。这些细节没做到,后期麻烦真不少!✅
还有材料也得注意,栏杆的壁厚、防腐处理要按设计来,别图省事用不达标材料,不然后期生锈、变形全来了。这份交底资料里,从材料要求到施工步骤,再到验收细节、常见问题(比如栏杆倾斜怎么调),都写得明明白白,新手照着做能少踩坑,老工人也能当参考。
觉得这份资料有用的兄弟,先关注咱们公众号~拉到文末加客服微信,就能直接领这份完整的技术交底资料,要是还需要其他施工资料,也能跟客服说,都是帮大家干活的实在东西,不整虚的!
资料获取方式
温馨提示,如何下载?
260130 060-阳台栏杆安装施工技术交底
链接:https://pan.quark.cn/s/7373902e30d5
领取电子版请拉到文末下载







版权说明
1.得DEI过资料铺提供的所有资源均是网上搜集或非商业交流学习之用!
2.得DEI过资料铺提供的所有资源严禁在任何商业盈利目的中使用,否则产生的一切后果将由您自己承担!
3.得DEI过资料铺提供的所有资源严禁任何色情、反动内容,一经发现、举报立即删除!
4.我们仅仅提供一个观摩学习的环境,将不对任何资源负法律责任!
5.所有资源请仅供学习,请在下载后12小时内删除。如果您觉得满意,请购买正版!
6.如果您认为有资源或描述信息侵犯了您的版权,请及时举报,我们将尽快为您处理!




