






本文件代替GB/T 33000-2016《企业安全生产标准化基本规范》,与GB/T 33000-2016相比,除结构调整和编辑性改动外,主要技术变化如下:
a)更改了适用范围(见第1章,2016年版的第1章);
b)删除了8个术语和定义:企业安全生产标准化、相关方、承包商、供应商、变更管理、安全风险管理、工作场所、作业环境(见2016年版的3.1、3.4、3.5、3.6、3.7、3.10、3.11、3.12);
c)更改了5个术语和定义:安全生产绩效、企业主要负责人、安全风险、安全风险评估、持续改进(见3.2、3.3、3.6、3.7、3.11,2016年版的3.2、3.3、3.8、3.9、3.13);
d)增加了7个术语和定义:企业安全生产标准化管理体系、业务部门、合规义务、行为观察、不安全行为、异常处置、事件(见3.1、3.4、3.5、3.8、3.9、3.10、3.12);
e)增加了领导作用一章(见第4章);
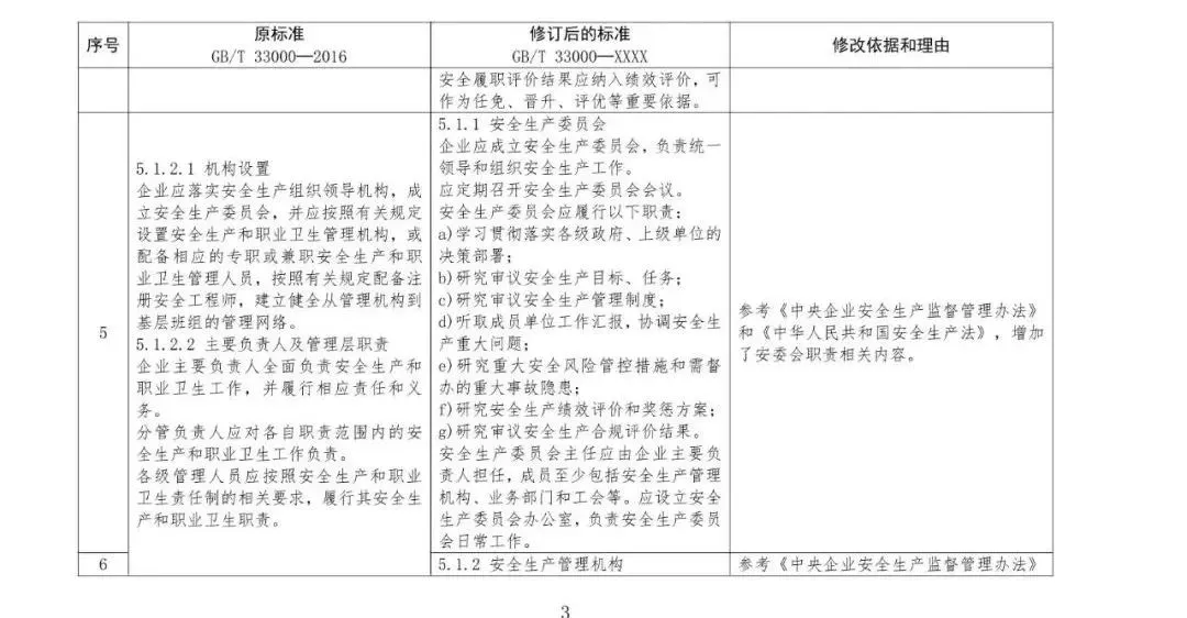
f)更改了组织保障中安全生产委员会、安全生产管理机构和班组的要求(见5.1.1、5.1.2、5.1.4,2016年版的5.1.2、5.4.2.3),增加了业务部门的要求(见5.1.3);
g)增加了责任保障和科技保障(见5.2、5.5);
h)更改了制度保障、资金保障和数智保障的要求(见5.3、5.4、5.6,2016年版的5.2、5.1.4、5.1.6);
i)增加了理念、合规管理和信息沟通(见6.1、6.3、6.5),更改了目标和全员参与的要求(见6.2、6.4,2016年版的5.1.1、5.1.3);
j)增加了安全风险分级管控的一般要求和风险控制措施效果评价(见7.1、7.4.4);
k)更改了危险源辨识、风险评估、风险控制措施和风险告知的要求(见7.2、7.3、7.4.1、7.4.2,2016版的5.5.1.4、5.5.1.2、5.5.1.3);
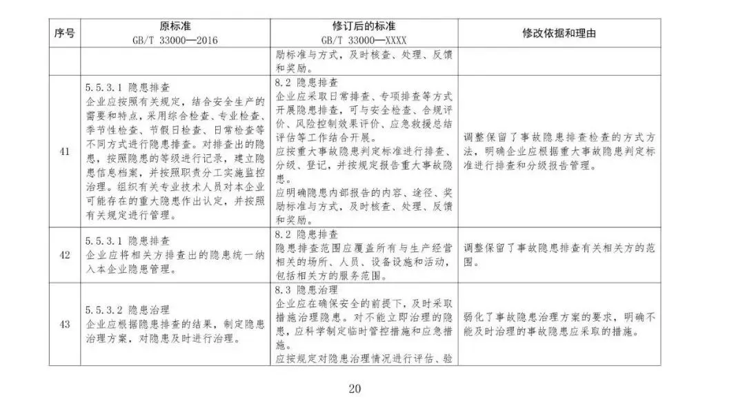
l)增加了隐患排查治理的一般要求(见8.1),更改了隐患排查的相关要求,增加了隐患内部报告及奖励的要求(见8.2,2016版的5.5.3.1);
m)增加了人员管理的准入和安全资格(见9.1,9.2),更改了安全培训和行为管控的要求(见9.3、9.4,2016版的5.3.1、5.4.2.2);
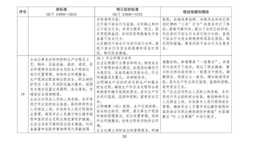
n)更改了作业环境与条件、设备设施、变更管理和相关方管理的要求(见10.1、10.2、10.5、10.6,2016年版的5.4.2.1、5.4.1、5.5.1.4、5.4.2.4),更改了职业健康和警示标志的要求(见10.1,2016年版的5.4.3、5.4.4);
o)增加了危险作业、异常处置(见10.3、10.4);
p)增加了应急管理的一般要求、应急恢复(见11.1、11.4),更改了应急准备、应急处置与救援的要求(见11.2、11.3,2016年版的5.6.1、5.6.2);
q)增加了安全评价(见12)、安全检查(见12.1),更改了绩效评价的要求(见12.2,2016年版5.8.1);
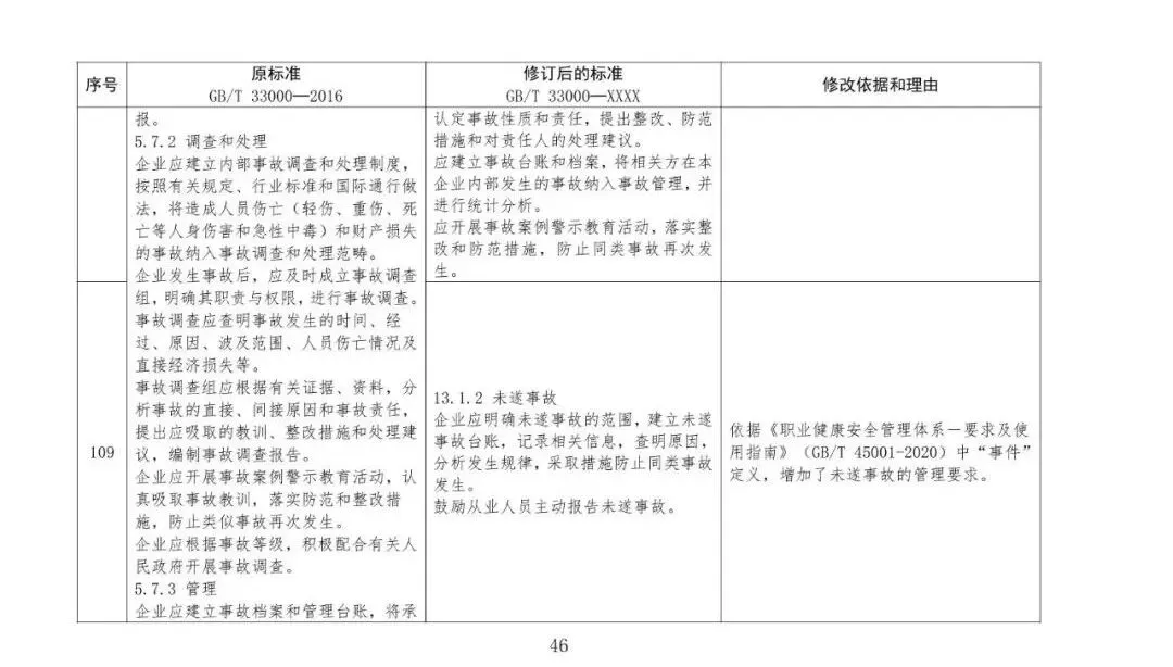
r)更改了事件管理和评审改进的要求(见13.1、13.2,2016年版的5.7、5.8.2),增加了未遂事故的要求(见13.1.2)。




































































附件(点击下方链接即可自助下载)



