当前位置:首页>免费下载>免费下载!企业安全生产费用提取和使用管理办法!解读

免费下载!企业安全生产费用提取和使用管理办法!解读

  • 2026-05-19 18:00:09
免费下载!企业安全生产费用提取和使用管理办法!解读
本文资料文后下载,请仔细阅读为贯彻安全发展新理念,推动企业落实主体责任,加强企业安全生产投入,根据《中华人民共和国安全生产法》等法律法规,财政部、应急管理部印发了《企业安全生产费用提取和使用管理办法》(财资〔2022〕136号)(以下简称《办法》)。为便于相关行业企业和有关部门准确理解和把握《办法》,更好地发挥《办法》促进企业建立安全生产投入长效机制作用,现对《办法》条款进行解释说明。
附件1:《企业安全生产费用提取和使用管理办法
附件2:《企业安全生产费用提取和使用管理办法解读
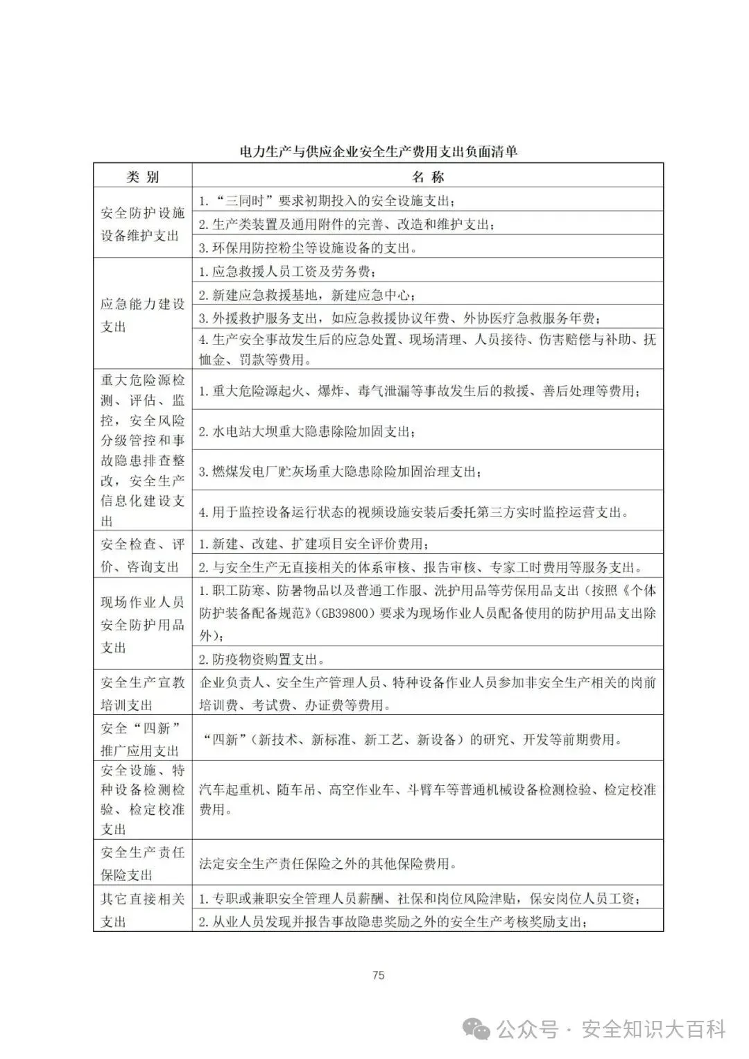
附件1:
企业安全生产费用提取和使用管理办法
附件2:
《企业安全生产费用提取和使用管理办法》解读
请加小编微信免费领取

附件(点击下方链接即可自助下载)

于老师2026年培训工作计划-安易持(北京)安全技术研究院.pdf

于老师2025安全管理专项培训通知10-12月-中安宣培安易持.pdf

2025年度企事业单位安全生产与应急管理培训工作计划

*本平台目的在于传递更多信息,部分资料、课件、视频及图片版权归原作者所有,文中视频及图片均来自网络,封面图片可能与原文无关。
*文章来源:网络等中安应急知识库综合整理。
*如发现政治性、事实性、技术性差错及版权问题等错误信息需要调整,请及时联系我们予以修正或删除。
*转载请备注来源:安管E线通
*联系方式:13021018150(微信同号)
★特别提示:由于公众号推送修改了规则,为了您能正常接收最新资讯文章及课件,欢迎常互动,点赞或转发。建议(点击下方公众号-点击右上角-设为星标

最新文章

随机文章

基本 文件 流程 错误 SQL 调试
  1. 请求信息 : 2026-05-21 22:30:04 HTTP/2.0 GET : https://yeyulingfeng.com/a/465098.html
  2. 运行时间 : 0.185170s [ 吞吐率:5.40req/s ] 内存消耗:4,470.66kb 文件加载:140
  3. 缓存信息 : 0 reads,0 writes
  4. 会话信息 : SESSION_ID=feac20c43c0613068c8f615736a7a191
  1. /yingpanguazai/ssd/ssd1/www/yeyulingfeng.com/public/index.php ( 0.79 KB )
  2. /yingpanguazai/ssd/ssd1/www/yeyulingfeng.com/vendor/autoload.php ( 0.17 KB )
  3. /yingpanguazai/ssd/ssd1/www/yeyulingfeng.com/vendor/composer/autoload_real.php ( 2.49 KB )
  4. /yingpanguazai/ssd/ssd1/www/yeyulingfeng.com/vendor/composer/platform_check.php ( 0.90 KB )
  5. /yingpanguazai/ssd/ssd1/www/yeyulingfeng.com/vendor/composer/ClassLoader.php ( 14.03 KB )
  6. /yingpanguazai/ssd/ssd1/www/yeyulingfeng.com/vendor/composer/autoload_static.php ( 4.90 KB )
  7. /yingpanguazai/ssd/ssd1/www/yeyulingfeng.com/vendor/topthink/think-helper/src/helper.php ( 8.34 KB )
  8. /yingpanguazai/ssd/ssd1/www/yeyulingfeng.com/vendor/topthink/think-validate/src/helper.php ( 2.19 KB )
  9. /yingpanguazai/ssd/ssd1/www/yeyulingfeng.com/vendor/topthink/think-orm/src/helper.php ( 1.47 KB )
  10. /yingpanguazai/ssd/ssd1/www/yeyulingfeng.com/vendor/topthink/think-orm/stubs/load_stubs.php ( 0.16 KB )
  11. /yingpanguazai/ssd/ssd1/www/yeyulingfeng.com/vendor/topthink/framework/src/think/Exception.php ( 1.69 KB )
  12. /yingpanguazai/ssd/ssd1/www/yeyulingfeng.com/vendor/topthink/think-container/src/Facade.php ( 2.71 KB )
  13. /yingpanguazai/ssd/ssd1/www/yeyulingfeng.com/vendor/symfony/deprecation-contracts/function.php ( 0.99 KB )
  14. /yingpanguazai/ssd/ssd1/www/yeyulingfeng.com/vendor/symfony/polyfill-mbstring/bootstrap.php ( 8.26 KB )
  15. /yingpanguazai/ssd/ssd1/www/yeyulingfeng.com/vendor/symfony/polyfill-mbstring/bootstrap80.php ( 9.78 KB )
  16. /yingpanguazai/ssd/ssd1/www/yeyulingfeng.com/vendor/symfony/var-dumper/Resources/functions/dump.php ( 1.49 KB )
  17. /yingpanguazai/ssd/ssd1/www/yeyulingfeng.com/vendor/topthink/think-dumper/src/helper.php ( 0.18 KB )
  18. /yingpanguazai/ssd/ssd1/www/yeyulingfeng.com/vendor/symfony/var-dumper/VarDumper.php ( 4.30 KB )
  19. /yingpanguazai/ssd/ssd1/www/yeyulingfeng.com/vendor/topthink/framework/src/think/App.php ( 15.30 KB )
  20. /yingpanguazai/ssd/ssd1/www/yeyulingfeng.com/vendor/topthink/think-container/src/Container.php ( 15.76 KB )
  21. /yingpanguazai/ssd/ssd1/www/yeyulingfeng.com/vendor/psr/container/src/ContainerInterface.php ( 1.02 KB )
  22. /yingpanguazai/ssd/ssd1/www/yeyulingfeng.com/app/provider.php ( 0.19 KB )
  23. /yingpanguazai/ssd/ssd1/www/yeyulingfeng.com/vendor/topthink/framework/src/think/Http.php ( 6.04 KB )
  24. /yingpanguazai/ssd/ssd1/www/yeyulingfeng.com/vendor/topthink/think-helper/src/helper/Str.php ( 7.29 KB )
  25. /yingpanguazai/ssd/ssd1/www/yeyulingfeng.com/vendor/topthink/framework/src/think/Env.php ( 4.68 KB )
  26. /yingpanguazai/ssd/ssd1/www/yeyulingfeng.com/app/common.php ( 0.03 KB )
  27. /yingpanguazai/ssd/ssd1/www/yeyulingfeng.com/vendor/topthink/framework/src/helper.php ( 18.78 KB )
  28. /yingpanguazai/ssd/ssd1/www/yeyulingfeng.com/vendor/topthink/framework/src/think/Config.php ( 5.54 KB )
  29. /yingpanguazai/ssd/ssd1/www/yeyulingfeng.com/config/app.php ( 0.95 KB )
  30. /yingpanguazai/ssd/ssd1/www/yeyulingfeng.com/config/cache.php ( 0.78 KB )
  31. /yingpanguazai/ssd/ssd1/www/yeyulingfeng.com/config/console.php ( 0.23 KB )
  32. /yingpanguazai/ssd/ssd1/www/yeyulingfeng.com/config/cookie.php ( 0.56 KB )
  33. /yingpanguazai/ssd/ssd1/www/yeyulingfeng.com/config/database.php ( 2.50 KB )
  34. /yingpanguazai/ssd/ssd1/www/yeyulingfeng.com/vendor/topthink/framework/src/think/facade/Env.php ( 1.67 KB )
  35. /yingpanguazai/ssd/ssd1/www/yeyulingfeng.com/config/filesystem.php ( 0.61 KB )
  36. /yingpanguazai/ssd/ssd1/www/yeyulingfeng.com/config/lang.php ( 0.91 KB )
  37. /yingpanguazai/ssd/ssd1/www/yeyulingfeng.com/config/log.php ( 1.35 KB )
  38. /yingpanguazai/ssd/ssd1/www/yeyulingfeng.com/config/middleware.php ( 0.19 KB )
  39. /yingpanguazai/ssd/ssd1/www/yeyulingfeng.com/config/route.php ( 1.89 KB )
  40. /yingpanguazai/ssd/ssd1/www/yeyulingfeng.com/config/session.php ( 0.57 KB )
  41. /yingpanguazai/ssd/ssd1/www/yeyulingfeng.com/config/trace.php ( 0.34 KB )
  42. /yingpanguazai/ssd/ssd1/www/yeyulingfeng.com/config/view.php ( 0.82 KB )
  43. /yingpanguazai/ssd/ssd1/www/yeyulingfeng.com/app/event.php ( 0.25 KB )
  44. /yingpanguazai/ssd/ssd1/www/yeyulingfeng.com/vendor/topthink/framework/src/think/Event.php ( 7.67 KB )
  45. /yingpanguazai/ssd/ssd1/www/yeyulingfeng.com/app/service.php ( 0.13 KB )
  46. /yingpanguazai/ssd/ssd1/www/yeyulingfeng.com/app/AppService.php ( 0.26 KB )
  47. /yingpanguazai/ssd/ssd1/www/yeyulingfeng.com/vendor/topthink/framework/src/think/Service.php ( 1.64 KB )
  48. /yingpanguazai/ssd/ssd1/www/yeyulingfeng.com/vendor/topthink/framework/src/think/Lang.php ( 7.35 KB )
  49. /yingpanguazai/ssd/ssd1/www/yeyulingfeng.com/vendor/topthink/framework/src/lang/zh-cn.php ( 13.70 KB )
  50. /yingpanguazai/ssd/ssd1/www/yeyulingfeng.com/vendor/topthink/framework/src/think/initializer/Error.php ( 3.31 KB )
  51. /yingpanguazai/ssd/ssd1/www/yeyulingfeng.com/vendor/topthink/framework/src/think/initializer/RegisterService.php ( 1.33 KB )
  52. /yingpanguazai/ssd/ssd1/www/yeyulingfeng.com/vendor/services.php ( 0.14 KB )
  53. /yingpanguazai/ssd/ssd1/www/yeyulingfeng.com/vendor/topthink/framework/src/think/service/PaginatorService.php ( 1.52 KB )
  54. /yingpanguazai/ssd/ssd1/www/yeyulingfeng.com/vendor/topthink/framework/src/think/service/ValidateService.php ( 0.99 KB )
  55. /yingpanguazai/ssd/ssd1/www/yeyulingfeng.com/vendor/topthink/framework/src/think/service/ModelService.php ( 2.04 KB )
  56. /yingpanguazai/ssd/ssd1/www/yeyulingfeng.com/vendor/topthink/think-trace/src/Service.php ( 0.77 KB )
  57. /yingpanguazai/ssd/ssd1/www/yeyulingfeng.com/vendor/topthink/framework/src/think/Middleware.php ( 6.72 KB )
  58. /yingpanguazai/ssd/ssd1/www/yeyulingfeng.com/vendor/topthink/framework/src/think/initializer/BootService.php ( 0.77 KB )
  59. /yingpanguazai/ssd/ssd1/www/yeyulingfeng.com/vendor/topthink/think-orm/src/Paginator.php ( 11.86 KB )
  60. /yingpanguazai/ssd/ssd1/www/yeyulingfeng.com/vendor/topthink/think-validate/src/Validate.php ( 63.20 KB )
  61. /yingpanguazai/ssd/ssd1/www/yeyulingfeng.com/vendor/topthink/think-orm/src/Model.php ( 23.55 KB )
  62. /yingpanguazai/ssd/ssd1/www/yeyulingfeng.com/vendor/topthink/think-orm/src/model/concern/Attribute.php ( 21.05 KB )
  63. /yingpanguazai/ssd/ssd1/www/yeyulingfeng.com/vendor/topthink/think-orm/src/model/concern/AutoWriteData.php ( 4.21 KB )
  64. /yingpanguazai/ssd/ssd1/www/yeyulingfeng.com/vendor/topthink/think-orm/src/model/concern/Conversion.php ( 6.44 KB )
  65. /yingpanguazai/ssd/ssd1/www/yeyulingfeng.com/vendor/topthink/think-orm/src/model/concern/DbConnect.php ( 5.16 KB )
  66. /yingpanguazai/ssd/ssd1/www/yeyulingfeng.com/vendor/topthink/think-orm/src/model/concern/ModelEvent.php ( 2.33 KB )
  67. /yingpanguazai/ssd/ssd1/www/yeyulingfeng.com/vendor/topthink/think-orm/src/model/concern/RelationShip.php ( 28.29 KB )
  68. /yingpanguazai/ssd/ssd1/www/yeyulingfeng.com/vendor/topthink/think-helper/src/contract/Arrayable.php ( 0.09 KB )
  69. /yingpanguazai/ssd/ssd1/www/yeyulingfeng.com/vendor/topthink/think-helper/src/contract/Jsonable.php ( 0.13 KB )
  70. /yingpanguazai/ssd/ssd1/www/yeyulingfeng.com/vendor/topthink/think-orm/src/model/contract/Modelable.php ( 0.09 KB )
  71. /yingpanguazai/ssd/ssd1/www/yeyulingfeng.com/vendor/topthink/framework/src/think/Db.php ( 2.88 KB )
  72. /yingpanguazai/ssd/ssd1/www/yeyulingfeng.com/vendor/topthink/think-orm/src/DbManager.php ( 8.52 KB )
  73. /yingpanguazai/ssd/ssd1/www/yeyulingfeng.com/vendor/topthink/framework/src/think/Log.php ( 6.28 KB )
  74. /yingpanguazai/ssd/ssd1/www/yeyulingfeng.com/vendor/topthink/framework/src/think/Manager.php ( 3.92 KB )
  75. /yingpanguazai/ssd/ssd1/www/yeyulingfeng.com/vendor/psr/log/src/LoggerTrait.php ( 2.69 KB )
  76. /yingpanguazai/ssd/ssd1/www/yeyulingfeng.com/vendor/psr/log/src/LoggerInterface.php ( 2.71 KB )
  77. /yingpanguazai/ssd/ssd1/www/yeyulingfeng.com/vendor/topthink/framework/src/think/Cache.php ( 4.92 KB )
  78. /yingpanguazai/ssd/ssd1/www/yeyulingfeng.com/vendor/psr/simple-cache/src/CacheInterface.php ( 4.71 KB )
  79. /yingpanguazai/ssd/ssd1/www/yeyulingfeng.com/vendor/topthink/think-helper/src/helper/Arr.php ( 16.63 KB )
  80. /yingpanguazai/ssd/ssd1/www/yeyulingfeng.com/vendor/topthink/framework/src/think/cache/driver/File.php ( 7.84 KB )
  81. /yingpanguazai/ssd/ssd1/www/yeyulingfeng.com/vendor/topthink/framework/src/think/cache/Driver.php ( 9.03 KB )
  82. /yingpanguazai/ssd/ssd1/www/yeyulingfeng.com/vendor/topthink/framework/src/think/contract/CacheHandlerInterface.php ( 1.99 KB )
  83. /yingpanguazai/ssd/ssd1/www/yeyulingfeng.com/app/Request.php ( 0.09 KB )
  84. /yingpanguazai/ssd/ssd1/www/yeyulingfeng.com/vendor/topthink/framework/src/think/Request.php ( 55.78 KB )
  85. /yingpanguazai/ssd/ssd1/www/yeyulingfeng.com/app/middleware.php ( 0.25 KB )
  86. /yingpanguazai/ssd/ssd1/www/yeyulingfeng.com/vendor/topthink/framework/src/think/Pipeline.php ( 2.61 KB )
  87. /yingpanguazai/ssd/ssd1/www/yeyulingfeng.com/vendor/topthink/think-trace/src/TraceDebug.php ( 3.40 KB )
  88. /yingpanguazai/ssd/ssd1/www/yeyulingfeng.com/vendor/topthink/framework/src/think/middleware/SessionInit.php ( 1.94 KB )
  89. /yingpanguazai/ssd/ssd1/www/yeyulingfeng.com/vendor/topthink/framework/src/think/Session.php ( 1.80 KB )
  90. /yingpanguazai/ssd/ssd1/www/yeyulingfeng.com/vendor/topthink/framework/src/think/session/driver/File.php ( 6.27 KB )
  91. /yingpanguazai/ssd/ssd1/www/yeyulingfeng.com/vendor/topthink/framework/src/think/contract/SessionHandlerInterface.php ( 0.87 KB )
  92. /yingpanguazai/ssd/ssd1/www/yeyulingfeng.com/vendor/topthink/framework/src/think/session/Store.php ( 7.12 KB )
  93. /yingpanguazai/ssd/ssd1/www/yeyulingfeng.com/vendor/topthink/framework/src/think/Route.php ( 23.73 KB )
  94. /yingpanguazai/ssd/ssd1/www/yeyulingfeng.com/vendor/topthink/framework/src/think/route/RuleName.php ( 5.75 KB )
  95. /yingpanguazai/ssd/ssd1/www/yeyulingfeng.com/vendor/topthink/framework/src/think/route/Domain.php ( 2.53 KB )
  96. /yingpanguazai/ssd/ssd1/www/yeyulingfeng.com/vendor/topthink/framework/src/think/route/RuleGroup.php ( 22.43 KB )
  97. /yingpanguazai/ssd/ssd1/www/yeyulingfeng.com/vendor/topthink/framework/src/think/route/Rule.php ( 26.95 KB )
  98. /yingpanguazai/ssd/ssd1/www/yeyulingfeng.com/vendor/topthink/framework/src/think/route/RuleItem.php ( 9.78 KB )
  99. /yingpanguazai/ssd/ssd1/www/yeyulingfeng.com/route/app.php ( 1.72 KB )
  100. /yingpanguazai/ssd/ssd1/www/yeyulingfeng.com/vendor/topthink/framework/src/think/facade/Route.php ( 4.70 KB )
  101. /yingpanguazai/ssd/ssd1/www/yeyulingfeng.com/vendor/topthink/framework/src/think/route/dispatch/Controller.php ( 4.74 KB )
  102. /yingpanguazai/ssd/ssd1/www/yeyulingfeng.com/vendor/topthink/framework/src/think/route/Dispatch.php ( 10.44 KB )
  103. /yingpanguazai/ssd/ssd1/www/yeyulingfeng.com/app/controller/Index.php ( 4.81 KB )
  104. /yingpanguazai/ssd/ssd1/www/yeyulingfeng.com/app/BaseController.php ( 2.05 KB )
  105. /yingpanguazai/ssd/ssd1/www/yeyulingfeng.com/vendor/topthink/think-orm/src/facade/Db.php ( 0.93 KB )
  106. /yingpanguazai/ssd/ssd1/www/yeyulingfeng.com/vendor/topthink/think-orm/src/db/connector/Mysql.php ( 5.44 KB )
  107. /yingpanguazai/ssd/ssd1/www/yeyulingfeng.com/vendor/topthink/think-orm/src/db/PDOConnection.php ( 52.47 KB )
  108. /yingpanguazai/ssd/ssd1/www/yeyulingfeng.com/vendor/topthink/think-orm/src/db/Connection.php ( 8.39 KB )
  109. /yingpanguazai/ssd/ssd1/www/yeyulingfeng.com/vendor/topthink/think-orm/src/db/ConnectionInterface.php ( 4.57 KB )
  110. /yingpanguazai/ssd/ssd1/www/yeyulingfeng.com/vendor/topthink/think-orm/src/db/builder/Mysql.php ( 16.58 KB )
  111. /yingpanguazai/ssd/ssd1/www/yeyulingfeng.com/vendor/topthink/think-orm/src/db/Builder.php ( 24.06 KB )
  112. /yingpanguazai/ssd/ssd1/www/yeyulingfeng.com/vendor/topthink/think-orm/src/db/BaseBuilder.php ( 27.50 KB )
  113. /yingpanguazai/ssd/ssd1/www/yeyulingfeng.com/vendor/topthink/think-orm/src/db/Query.php ( 15.71 KB )
  114. /yingpanguazai/ssd/ssd1/www/yeyulingfeng.com/vendor/topthink/think-orm/src/db/BaseQuery.php ( 45.13 KB )
  115. /yingpanguazai/ssd/ssd1/www/yeyulingfeng.com/vendor/topthink/think-orm/src/db/concern/TimeFieldQuery.php ( 7.43 KB )
  116. /yingpanguazai/ssd/ssd1/www/yeyulingfeng.com/vendor/topthink/think-orm/src/db/concern/AggregateQuery.php ( 3.26 KB )
  117. /yingpanguazai/ssd/ssd1/www/yeyulingfeng.com/vendor/topthink/think-orm/src/db/concern/ModelRelationQuery.php ( 20.07 KB )
  118. /yingpanguazai/ssd/ssd1/www/yeyulingfeng.com/vendor/topthink/think-orm/src/db/concern/ParamsBind.php ( 3.66 KB )
  119. /yingpanguazai/ssd/ssd1/www/yeyulingfeng.com/vendor/topthink/think-orm/src/db/concern/ResultOperation.php ( 7.01 KB )
  120. /yingpanguazai/ssd/ssd1/www/yeyulingfeng.com/vendor/topthink/think-orm/src/db/concern/WhereQuery.php ( 19.37 KB )
  121. /yingpanguazai/ssd/ssd1/www/yeyulingfeng.com/vendor/topthink/think-orm/src/db/concern/JoinAndViewQuery.php ( 7.11 KB )
  122. /yingpanguazai/ssd/ssd1/www/yeyulingfeng.com/vendor/topthink/think-orm/src/db/concern/TableFieldInfo.php ( 2.63 KB )
  123. /yingpanguazai/ssd/ssd1/www/yeyulingfeng.com/vendor/topthink/think-orm/src/db/concern/Transaction.php ( 2.77 KB )
  124. /yingpanguazai/ssd/ssd1/www/yeyulingfeng.com/vendor/topthink/framework/src/think/log/driver/File.php ( 5.96 KB )
  125. /yingpanguazai/ssd/ssd1/www/yeyulingfeng.com/vendor/topthink/framework/src/think/contract/LogHandlerInterface.php ( 0.86 KB )
  126. /yingpanguazai/ssd/ssd1/www/yeyulingfeng.com/vendor/topthink/framework/src/think/log/Channel.php ( 3.89 KB )
  127. /yingpanguazai/ssd/ssd1/www/yeyulingfeng.com/vendor/topthink/framework/src/think/event/LogRecord.php ( 1.02 KB )
  128. /yingpanguazai/ssd/ssd1/www/yeyulingfeng.com/vendor/topthink/think-helper/src/Collection.php ( 16.47 KB )
  129. /yingpanguazai/ssd/ssd1/www/yeyulingfeng.com/vendor/topthink/framework/src/think/facade/View.php ( 1.70 KB )
  130. /yingpanguazai/ssd/ssd1/www/yeyulingfeng.com/vendor/topthink/framework/src/think/View.php ( 4.39 KB )
  131. /yingpanguazai/ssd/ssd1/www/yeyulingfeng.com/vendor/topthink/framework/src/think/Response.php ( 8.81 KB )
  132. /yingpanguazai/ssd/ssd1/www/yeyulingfeng.com/vendor/topthink/framework/src/think/response/View.php ( 3.29 KB )
  133. /yingpanguazai/ssd/ssd1/www/yeyulingfeng.com/vendor/topthink/framework/src/think/Cookie.php ( 6.06 KB )
  134. /yingpanguazai/ssd/ssd1/www/yeyulingfeng.com/vendor/topthink/think-view/src/Think.php ( 8.38 KB )
  135. /yingpanguazai/ssd/ssd1/www/yeyulingfeng.com/vendor/topthink/framework/src/think/contract/TemplateHandlerInterface.php ( 1.60 KB )
  136. /yingpanguazai/ssd/ssd1/www/yeyulingfeng.com/vendor/topthink/think-template/src/Template.php ( 46.61 KB )
  137. /yingpanguazai/ssd/ssd1/www/yeyulingfeng.com/vendor/topthink/think-template/src/template/driver/File.php ( 2.41 KB )
  138. /yingpanguazai/ssd/ssd1/www/yeyulingfeng.com/vendor/topthink/think-template/src/template/contract/DriverInterface.php ( 0.86 KB )
  139. /yingpanguazai/ssd/ssd1/www/yeyulingfeng.com/runtime/temp/8ef20ebb20ac8b82ec5232b0bcb62051.php ( 11.99 KB )
  140. /yingpanguazai/ssd/ssd1/www/yeyulingfeng.com/vendor/topthink/think-trace/src/Html.php ( 4.42 KB )
  1. CONNECT:[ UseTime:0.001136s ] mysql:host=127.0.0.1;port=3306;dbname=no_yeyulingfeng;charset=utf8mb4
  2. SHOW FULL COLUMNS FROM `fenlei` [ RunTime:0.001622s ]
  3. SELECT * FROM `fenlei` WHERE `fid` = 0 [ RunTime:0.000757s ]
  4. SELECT * FROM `fenlei` WHERE `fid` = 63 [ RunTime:0.000647s ]
  5. SHOW FULL COLUMNS FROM `set` [ RunTime:0.001568s ]
  6. SELECT * FROM `set` [ RunTime:0.000606s ]
  7. SHOW FULL COLUMNS FROM `article` [ RunTime:0.001620s ]
  8. SELECT * FROM `article` WHERE `id` = 465098 LIMIT 1 [ RunTime:0.001597s ]
  9. UPDATE `article` SET `lasttime` = 1779373804 WHERE `id` = 465098 [ RunTime:0.002784s ]
  10. SELECT * FROM `fenlei` WHERE `id` = 66 LIMIT 1 [ RunTime:0.000597s ]
  11. SELECT * FROM `article` WHERE `id` < 465098 ORDER BY `id` DESC LIMIT 1 [ RunTime:0.001079s ]
  12. SELECT * FROM `article` WHERE `id` > 465098 ORDER BY `id` ASC LIMIT 1 [ RunTime:0.001125s ]
  13. SELECT * FROM `article` WHERE `id` < 465098 ORDER BY `id` DESC LIMIT 10 [ RunTime:0.003063s ]
  14. SELECT * FROM `article` WHERE `id` < 465098 ORDER BY `id` DESC LIMIT 10,10 [ RunTime:0.001668s ]
  15. SELECT * FROM `article` WHERE `id` < 465098 ORDER BY `id` DESC LIMIT 20,10 [ RunTime:0.003540s ]
0.189069s