
点击下方关注我们

往期精彩资料 本资料仅供学习研究使用,希望对你有帮助,多转发! 免费下载 SMC气动基础技术培训资料
免费领取 80页《机械制图设计规范》全套资料,机械人的必修课。
Solidworks自动画齿轮插件:GearTrax2010-2025齿轮设计Solidworks插件
免费下载Solidworks离线整合版插件一键下载最全的三维标准件模型!
机械设计基础课程
教会你独立设计设备的能力
1
资料说明
名称:自动化非标设计各标准件选型资料!86页PPT详解
大小:约15MB
2
资料简介说明
福音来了!
适合搞自动化的朋友们,设计的朋友们!来吧!
非标机械工程师一般都要会什么?
什么都要会做?尤其会设计,会调试,会搞机。
什么都要会用,做非标设计的大咖们,有没有觉得特牛呢?
下面给大家介绍非标如何选型非标选型内容包括:
1、气缸
2、直线导轨
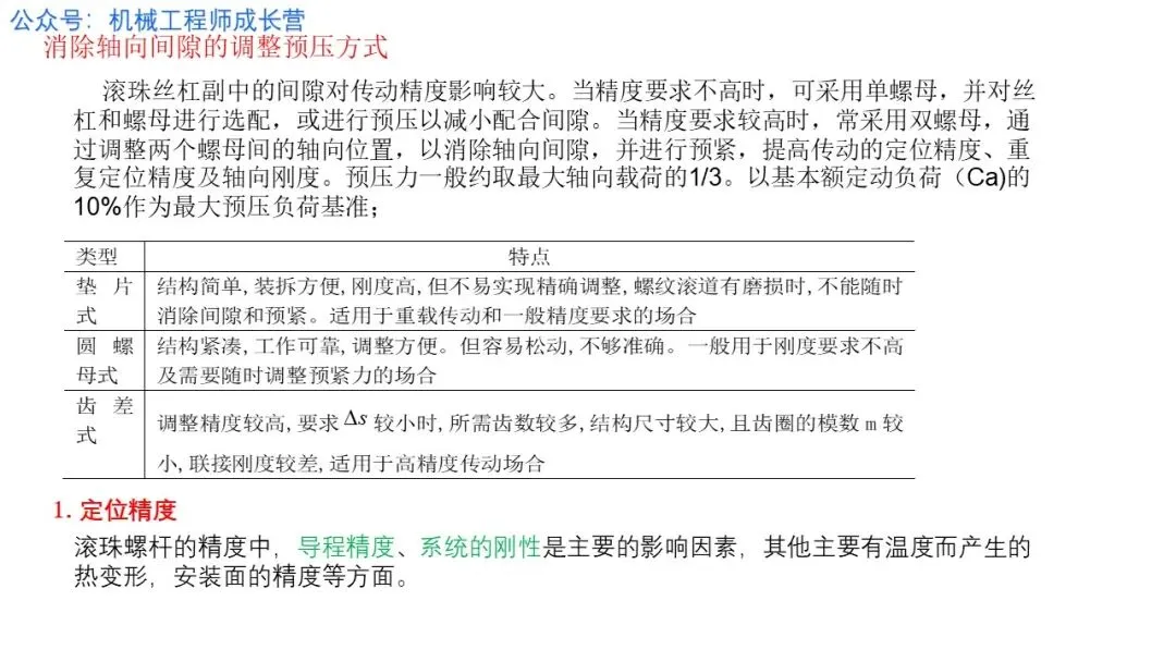
3、滚珠丝杆
4、伺服电机
5、减速机
6、凸轮分割器
7、同步轮带
8、车轴承
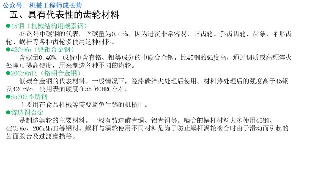
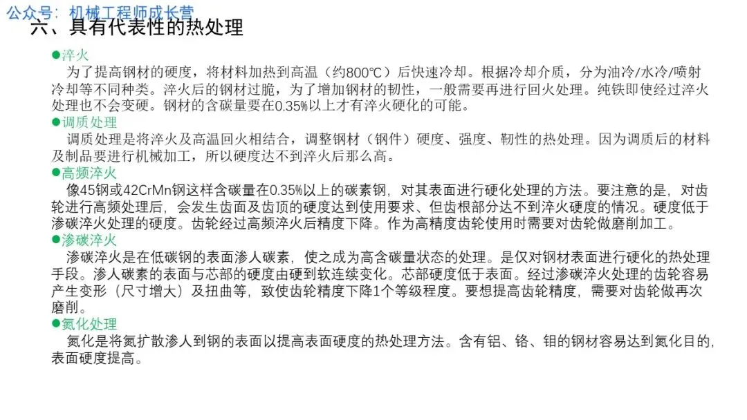
9、齿轮齿条
10、链轮链条
11、接拖链
12、液压油缸












































































资料这东西,当你急用的时候,那就是宝贝;
哪怕现在用不上,也得先存着,以备不时之需,这就叫有备无患。
真本事,那都是练出来的;
真本事,也都是熬出来的,尤其技术这一行;
真本事,那都是没日没夜加班干出来的。
当你技术经验积累到一定程度,自然就通了。设计图改得多了,坑踩得多了,本事自然就硬了(前提是要不断总结,不断悟)。
都是干着干着就会了;
都是错着错着就精了。
哪怕每天只进步一小步,
时间长了,
稳下心来好好学,
天天都有新收获。
我创办的知识星球,就等你加入了,
期待你加入知识星球,咱俩一块儿,共同进步,
帮你成才,助你成功!
资料领取方式
✔获取方法一:
针对没有加入知识星球的朋友,分享文章到您的朋友圈,然后截图给客服(请添加客服微信 lakala1110),即可获取该文原版资料。

✔获取方法二:
针对已加入知识星球的朋友,识别下方二维码进入“机械工程师成长营”知识星球,获取本资料,以及里面的海量资料(数百上千份资料持续上传中,目前已更新450份+)
✔获取方法三:复制下方链接到浏览器中打开后可下载。
我用夸克网盘给你分享了「自动化非标设计各标准件选型知识,86页PPT可下载保存,值得学习」,点击链接或复制整段内容,打开「夸克APP」即可获取。
下载链接:https://pan.quark.cn/s/f5b67f3062e8
转发文章到朋友圈,文章底部点击左下角点“阅读原文”可直接获取。