【免费下载】D4360期-风电场项目施工土建测量控制方案及土建工程试验项目清单
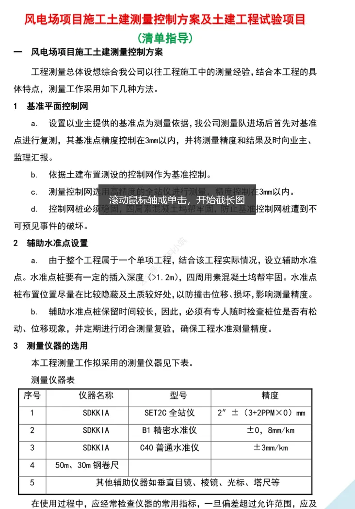
1、本资料来源于知识星球-风光储电汇,推荐加入我们知识星球,自行下载,该星球汇集新能源行业资料,光伏风电及储能,从设计到施工,实施、方案、可研、施工图、计算表、培训、课程等等。目前已上传近8000份相关资料,星球内每日增加2-3份。我们公众号近四年收集及网盘已有的同类型历年文件均可下载!原价128元,限时加入99元/年!也可单买本资料2、推荐加入我们SVIP永久会员-一次交费,天天更新,所有资料均是直接网盘同步共享,省事省力,已创办6年,近3000会员!郑重声明:本文所用视频、图片、文字仅供交流学习使用!如涉及作品版权侵权问题,请联系我们将第一时间删除内容,感谢!
