点击下方卡片
关注我们
传统医疗信息化建设往往以单个机构或单一业务系统为中心,导致数据分散、标准各异、难以共享。本方案旨在构建一个区域级的“医疗健康大数据资源平台”,其核心是打造一个集数据汇聚、治理、服务于一体化的“数据中台”,并在此基础上形成区域“健康大脑”。这一体系致力于实现三大根本转变:
整个体系采用云化、平台化的设计思路,构建稳固、灵活、智能的技术底座。
基于统一的数据中台,可以孵化出支撑管理、服务、临床、科研的众多智能化应用,全面赋能区域医疗卫生事业。
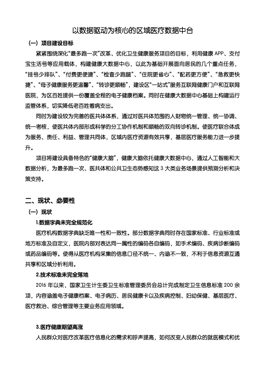
1. 医疗服务与质量监管
2. 公共卫生与疾病防控
3. 居民就医与健康服务
4. 资源优化与科学决策
5. 智慧病历质控与临床辅助
如此庞大的系统工程,需遵循“统一规划、分步实施、急用先行”的原则:
部分参考内容如下,文末获取全文下载方式




















>篇幅限制,仅部分展示,打赏或加入星球查看全部内容<
下载方式
↑↑↑点击上方图片,可查看全部内容
上下滑动查看全部
一、版权与内容说明
1. 内容性质声明
本文并非对单一来源的简单转载,而是本平台基于对多家公开资料、行业报告及市场信息的深入研究后,进行的整合、分析与原创性解读。我们致力于从信息中提炼洞见,为您的决策提供参考。
2. 知识产权说明
我们的权利:本文的篇章结构、逻辑论述、分析观点及结论部分,均系本平台的智力成果,其著作权归本公众号所有,保留所有权利。未经许可,谢绝任何形式的全文转载或洗稿。
原作者的权力:文中为辅助说明而引用的图片、图表、数据及特定表述,其知识产权归原作者或版权方所有。我们始终秉持尊重原则,在合理使用范围内进行引用与评论。
3. 责任与联系机制
鉴于信息整合的复杂性,我们虽力求准确,但无法对所有引用内容的准确性、时效性做绝对担保。本文内容不构成任何标准或决策的唯一依据,请读者审慎研判。
我们坚信知识应在尊重与善意的循环中进步。若任何版权方认为我们的引用行为不当或侵犯了您的权益,请通过以下官方渠道 [例如:在公众号后台留言“版权事宜”+您的联系方式] 与我们取得联系。在核实您的身份与权属后,我们将本着尊重知识的原则,与您共同商定妥善的解决方案(包括但不限于补充授权、标注修正或内容移除)。
4. 关于外部侵权行为
我们严厉谴责任何第三方渠道对本公众号原创内容(即上述第2点中声明为我们所有的部分)的抄袭、洗稿等侵权行为,我们将保留追究其法律责任的权利。
二、关于知识星球服务的说明
我们的知识星球是一个深度交流与知识服务的社群。您支付的会员费,是基于您能获得的以下服务与价值:
系统化的知识管理:我们将散落的公开信息进行筛选、梳理、整合,形成更易于学习和理解的专题知识体系。
持续的内容更新与维护:我们持续追踪行业动态,为您提供最新的信息解读。
深度的专家互动:会员可就特定问题与主理人(专家)进行一对一答疑和深度讨论。
社群同行交流:与同行精英共同探讨,碰撞思想火花。
星球内分享的所有资料,均严格限于会员个人学习、研究之用。我们明确主张:资料中涉及的原有知识产权始终归属于其合法权利人。请勿对任何资料进行商业性传播或分发。如权利人对资料引用存有异议,请与我们联系。
求点赞

求分享

求喜欢
