
B.低磷条件下AMF与小麦互利共生
C.小麦和AMF通过化学信息调节种间关系D.该基因突变不影响AMF和小麦种群间能量流动
14.高温胁迫导致植物细胞中错误折叠或未折叠蛋白质在内质网中异常积累,使细胞合成更多的参与蛋白质折叠的分子伴侣蛋白,以恢复内质网中正常的蛋白质合成与加工,此过程称为“未折叠蛋白质应答反应(UPR)”。下列叙述正确的是()
A.错误折叠或未折叠蛋白质被转运至高尔基体降解
B.合成新的分子伴侣所需能量全部由线粒体提供
C.UPR过程需要细胞核、核糖体和内质网的协作
D.阻碍UPR可增强植物对高温胁迫的耐受性
15.冰川融水会将溪流沿岸的无机盐和有机物残体等带入湖泊,如图(a)。环境DNA(eDNA)技术通过检测环境样品中特异性基因序列来识别物种,利用该技术分析青藏高原某冰川前缘、溪流到下游湖泊的15个采样点的物种丰富度,如图(b)。下列叙述正确的是()

A.冰川前缘至少有2个营养级,湖泊中至少有4个营养级
B.eDNA结果可同时反映水体及周边陆地生态系统物种多样性
C.从高山流石滩到高寒草甸生物的分布体现了群落的垂直结构
D.蓝细菌等生产者固定的太阳能是输入湖泊生态系统的总能量
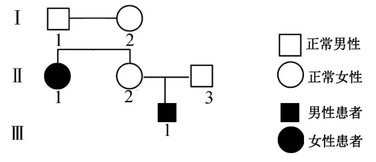
16.某常染色体遗传病致病基因为H,在一些个体中可因甲基化而失活(不表达),又会因去甲基化而恢复表达。由于遗传背景的差异,H基因在精子中为甲基化状态,在卵细胞中为去甲基化状态,且都在受精后被子代保留。该病的某系谱图如下,Ⅲ1的基因型为Hh,不考虑其他表观遗传效应和变异的影响,下列分析错误的是()

A.I1和I2均含有甲基化的H基因B.Ⅱ1为杂合子的概率2/3
C.Ⅱ2和Ⅱ3再生育子女的患病概率是1/2D.Ⅲ1的h基因只能来自父亲
二、非选择题:本题共5小题,共52分。



通过网盘分享的文件:【免费下载】高考真题【宁夏】2025年高考生物真题文档版适用地区:陕西、山西、宁夏、青海word版含解析学生版教师版
链接: https://pan.baidu.com/s/1r3-sBOvzWJaxvxcgwuP_9A?pwd=4321 提取码: 4321
--来自百度网盘超级会员v8的分享