当前位置:首页>免费下载>【免费下载】《危险化学品安全法》PPT+全文学习

【免费下载】《危险化学品安全法》PPT+全文学习

  • 2026-05-29 00:47:03
【免费下载】《危险化学品安全法》PPT+全文学习

小 编 有 话 说

“安全生产天天学”微信公众号推送的【免费下载】系列,无需点赞、无需积分,无需付款,不用分享到朋友圈、转发到微信群,没有套路,直接下载。如果您觉得本公众号提供的资源对您有所帮助,请推荐给您的同事好友,小编将不胜感激,您的支持是我们不断提供优质免费资源的动力哦!

文末自助领取!

文末自助领取!

文末自助领取!

中华人民共和国危险化学品安全法

(2025年12月27日第十四届全国人民

代表大会常务委员会第十九次会议通过)

目  录
第一章 总  则
第二章 规划布局
第三章 生产和储存安全
第四章 使用安全
第五章 经营安全
第六章 运输安全
第七章 危险化学品登记
第八章 事故应急救援
第九章 法律责任
第十章 附  则
第一章 总  则
第一条 为了加强危险化学品的安全管理,预防和减少危险化学品事故,保障人民群众身体健康、生命安全和财产安全,保护生态环境,制定本法。
第二条 危险化学品生产、储存、使用、经营和运输的安全管理,适用本法。
废弃危险化学品的处置,依照有关生态环境保护的法律、行政法规和国家有关规定执行。
第三条 本法所称危险化学品,是指具有毒害、腐蚀、爆炸、燃烧、助燃等性质,对人体、设施、生态环境具有危害的剧毒化学品和其他化学品。
国家建立健全危险化学品目录管理制度。危险化学品目录,由国务院应急管理部门会同工业和信息化、公安、生态环境、交通运输、农业农村、卫生健康、海关、市场监督管理、铁路、民用航空等部门,根据化学品危险特性的鉴定和分类标准确定、公布,并适时调整。
第四条 危险化学品安全管理工作坚持中国共产党的领导。
危险化学品安全管理工作应当坚持人民至上、生命至上,贯彻总体国家安全观,统筹发展和安全,坚持安全第一、预防为主、综合治理的方针,从源头上防范化解重大安全风险。
危险化学品安全管理工作实行管行业必须管安全、管业务必须管安全、管生产经营必须管安全,强化和落实单位主体责任与政府监管责任,建立单位负责、职工参与、政府监管、行业自律、社会监督的机制。
第五条 生产、储存、使用、经营、运输危险化学品的企业、学校、科研机构、医疗机构、检测机构、检验机构等单位(以下统称危险化学品单位)应当实行全员安全生产责任制,构建安全风险分级管控和隐患排查治理双重预防机制,加强安全生产标准化、信息化建设,其主要负责人对本单位的危险化学品安全生产工作全面负责。
危险化学品单位应当具备法律、行政法规规定和国家标准、行业标准要求的安全条件,建立健全安全管理规章制度和岗位安全责任制度,对从业人员进行安全生产教育和培训,为从业人员提供符合国家标准或者行业标准的劳动防护用品,依法参加工伤保险。从业人员应当接受教育和培训,考核合格后上岗作业;对有资格要求的岗位,应当配备依法取得相应资格的人员。
第六条 任何单位和个人不得生产、使用、经营国家禁止生产、使用、经营的危险化学品。
国家对危险化学品的使用有限制性规定的,任何单位和个人不得违反限制性规定使用危险化学品。
第七条 对危险化学品的生产、储存、使用、经营、运输实施安全监督管理的有关部门(以下统称负有危险化学品安全监督管理职责的部门),依照下列规定履行职责:
(一)应急管理部门负责危险化学品安全生产监督管理工作和危险化学品安全监督管理综合工作,组织确定、公布、调整危险化学品目录,依法对新建、改建、扩建生产、储存危险化学品(包括使用长输管道输送危险化学品,下同)的建设项目(以下统称危险化学品建设项目)进行安全条件审查和安全设施设计审查,核发危险化学品安全生产许可证、危险化学品安全使用许可证和危险化学品经营许可证,并负责危险化学品登记工作,组织危险化学品事故应急处置。
(二)公安机关负责危险化学品的公共安全管理,核发剧毒化学品购买许可证、剧毒化学品道路运输通行证,负责运输危险化学品的车辆进入危险化学品运输车辆限制通行区域的许可,并负责危险化学品运输车辆的道路交通安全管理。
(三)市场监督管理部门负责对纳入工业产品生产许可证管理目录的危险化学品及其包装物、容器(包括罐体,不包括储存危险化学品的固定式大型储罐,下同)实施工业产品生产许可证管理和产品质量监督,签发危险化学品生产、储存、经营、运输企业营业执照。
(四)生态环境主管部门负责废弃危险化学品处置的监督管理,组织危险化学品的生态环境危害性鉴定和生态环境风险程度评估,负责新化学物质环境管理登记,依照职责分工调查相关危险化学品环境污染事故和生态破坏事件,负责危险化学品事故现场的生态环境应急监测。
(五)交通运输主管部门负责危险化学品道路、水路运输活动安全监督管理,负责危险化学品道路运输、水路运输的许可或者备案,以及运输工具的安全监督管理,负责危险化学品道路运输企业、水路运输企业驾驶人员、船员、装卸管理人员、押运人员、申报人员、集装箱装箱现场检查员的资格认定。铁路监管部门负责危险化学品铁路运输及其运输工具的安全监督管理。民用航空主管部门负责危险化学品航空运输以及航空运输企业及其运输工具的安全监督管理。邮政管理部门负责依法查处寄递危险化学品的行为。
(六)卫生健康主管部门负责危险化学品毒性鉴定的管理,负责危险化学品单位职业健康的监督管理,负责组织、协调危险化学品事故受伤人员的医疗卫生救援工作。
(七)自然资源主管部门负责在编制国土空间规划时,将危险化学品建设项目及化工园区、储存危险化学品的专门区域和周边安全控制距离等有关内容按照程序纳入当地国土空间规划,并做好规划监督实施。
(八)工业和信息化主管部门依照职责负责危险化学品生产、储存的相关行业规划和布局,组织制定化工园区的建设标准和认定管理办法,并推动落后工艺、产能退出。
(九)海关负责依法对进出口危险化学品及其包装实施检验。
(十)其他部门依照各自职责履行危险化学品安全监督管理职责。
对因涉及新兴行业、领域,危险化学品安全监督管理职责不明确的,由县级以上人民政府按照业务相近的原则及时确定监督管理部门。
第八条 负有危险化学品安全监督管理职责的部门依法进行监督检查,可以采取下列措施:
(一)进入危险化学品作业场所实施现场检查,向有关单位和人员了解情况,查阅、复制有关文件、资料,必要时可以对危险化学品实施抽样检测;
(二)运用信息化手段对危险化学品单位的重大危险源开展在线巡查抽查;
(三)发现危险化学品事故隐患,责令立即消除或者限期消除;
(四)对不符合法律、行政法规、规章规定或者国家标准、行业标准要求的设施、设备、装置、器材、运输工具等,责令立即停止使用;
(五)经本部门主要负责人批准,查封违法生产、储存、使用、经营危险化学品的场所,扣押违法生产、储存、使用、经营、运输的危险化学品以及用于违法生产、使用、运输危险化学品的原材料、设备、运输工具;
(六)发现影响危险化学品安全的违法行为,当场予以纠正或者责令限期改正。
负有危险化学品安全监督管理职责的部门依法进行监督检查,监督检查人员不得少于二人,并应当出示执法证件;有关单位和个人对依法进行的监督检查应当予以配合,不得拒绝、阻挠。
第九条 县级以上人民政府应当建立危险化学品安全监督管理工作协调机制,支持、督促负有危险化学品安全监督管理职责的部门依法履行职责,协调、解决危险化学品安全监督管理工作中的重大问题。
负有危险化学品安全监督管理职责的部门应当加强监管协作和联合执法,密切协调配合,实现信息及时、充分、有效共享,依法加强对危险化学品的安全监督管理。发现依法应当由其他部门处理的违法行为,及时移交其他部门处理。
第十条 任何单位和个人对违反本法规定的行为或者事故隐患,有权向负有危险化学品安全监督管理职责的部门举报或者报告。县级以上人民政府及其有关部门对举报违法行为或者报告重大事故隐患的有功人员依法给予奖励,并对举报人、报告人的信息进行严格保密。
第十一条 县级以上人民政府负有危险化学品安全监督管理职责的部门应当加强危险化学品信息化监管,对危险化学品实行电子标识和全生命周期信息化管理和监控。
化工园区应当明确负责安全生产监督管理的有关工作机构及其职责,加强危险化学品信息化建设,实现信息化安全监测、监控和预警,并与政府有关部门实现互联互通。
第十二条 国家鼓励危险化学品单位采用有利于提高安全保障水平的先进技术、工艺、设备以及自动控制系统,鼓励对危险化学品实行专门储存、统一配送、集中销售。
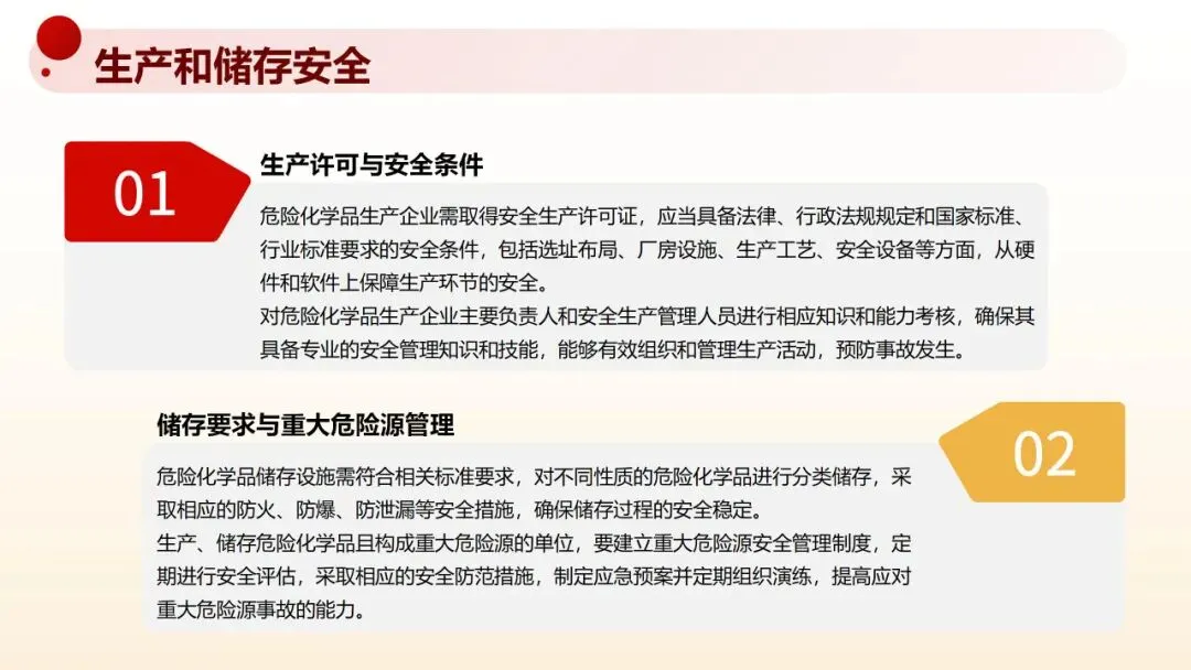
第十三条 生产、储存、使用、经营危险化学品的单位应当按照国家有关规定对危险化学品重大危险源登记建档,进行定期检测、评估、监控,制定应急预案,建立重大危险源安全责任制,并将重大危险源的储存数量、储存地点、管理人员的情况及有关安全措施、应急措施报所在地县级人民政府应急管理部门、消防救援机构和有关部门备案;在港区内储存的,报港口行政管理部门、消防救援机构和有关部门备案。
负有危险化学品安全监督管理职责的部门应当分级分类定期对危险化学品重大危险源开展专项监督检查,督促危险化学品单位及时消除事故隐患,防范重特大事故发生。
本法所称重大危险源,是指长期或者临时生产、储存、使用和经营危险化学品,且危险化学品的数量等于或者超过临界量的单元(包括场所和设施)。
第十四条 各级人民政府及其有关部门应当采取多种形式,加强危险化学品安全法律法规和危险化学品安全知识宣传普及工作,促进全社会危险化学品安全意识的提升。
化工园区、危险化学品单位应当对周边群众和其他生产经营单位进行危险化学品安全法律法规和危险化学品安全知识宣传。
新闻媒体应当开展危险化学品安全法律法规和危险化学品安全知识公益宣传,对危险化学品安全违法行为进行舆论监督。
第十五条 对在危险化学品安全工作中做出突出贡献的单位和个人,按照国家有关规定给予表彰、奖励。
第二章 规划布局
第十六条 国家对危险化学品的生产、储存实行统筹规划、合理布局。
国务院工业和信息化主管部门以及国务院其他有关部门依照各自职责,负责危险化学品生产、储存的行业规划和布局。
地方人民政府组织编制国土空间规划时,应当根据本地区的实际情况,按照确保安全的原则,规划适当区域(包括化工园区)专门用于危险化学品的生产、储存。
第十七条 化工园区应当由省、自治区、直辖市人民政府或者其授权的部门认定公布并定期复核。
省、自治区、直辖市人民政府应当合理建设化工园区,组织开展化工园区的安全风险等级评估、论证,建立并落实管控措施。
化工园区应当对进出园区的所有危险化学品实行动态监管,对园区内企业、重点场所、重大危险源、基础设施实施风险监测预警。
第十八条 新建、扩建危险化学品生产建设项目应当进入化工园区,与其他行业生产装置配套建设的项目和符合国家规定的其他项目除外。
除为化工企业提供配套服务的企业外,非化工企业禁止进入化工园区。
第十九条 化工园区应当至少每三年开展一次整体性安全风险评估,提出消除、降低、管控安全风险的对策措施并有效实施。
当化工园区及危险化学品品种、数量、布局等发生变化,按照国家有关规定需要调整化工园区风险控制条件时,应当及时组织重新开展化工园区整体性安全风险评估,并修订相关应急预案。
第二十条 化工园区与城市建成区、人员密集场所、重要设施、敏感目标等应当保持符合相关法律、法规规定和国家标准要求的安全距离。
化工园区应当依照相关法律、法规规定和国家标准要求,拟定化工园区周边规划安全控制线,并报送化工园区所在地设区的市级人民政府或者其授权的部门确定后,按照程序纳入当地国土空间规划。
化工园区所在地设区的市级和县级人民政府自然资源主管部门应当严格控制化工园区周边规划安全控制线内的土地开发利用,规划安全控制线范围内的建设项目应当满足安全风险控制要求。
第二十一条 县级以上地方人民政府应当加强危险化学品运输安全保障,对涉及危险化学品储存、装卸、运输的物流园区、集中停车区域,以及高速公路服务区的加油站、加气站等进行规划。
第二十二条 危险化学品生产装置或者储存数量构成重大危险源的危险化学品储存设施,与下列场所、设施、区域的安全距离应当符合国家有关规定:
(一)居住区以及商业中心、公园等人员密集场所;
(二)学校、医院、影剧院、体育场馆等公共设施;
(三)饮用水水源、水厂以及饮用水水源保护区;
(四)车站、码头(依法经许可从事危险化学品装卸作业的除外)、机场以及通信干线、通信枢纽、铁路线路、道路交通干线、水路交通干线、地铁风亭以及地铁站出入口;
(五)生态保护红线、自然保护地、永久基本农田、基本草原、种质资源库(场、区、圃)、畜禽规模化养殖场、渔业水域以及种子、种畜禽、水产苗种生产基地;
(六)河流、湖泊、水库、海洋、重要调水输水线路、蓄滞洪区;
(七)军事禁区、军事管理区以及有关军事设施;
(八)核设施;
(九)法律、行政法规规定的其他场所、设施、区域。
已建的危险化学品生产装置或者储存数量构成重大危险源的危险化学品储存设施不符合前款规定的,由所在地设区的市级人民政府应急管理部门会同有关部门监督其所属单位在规定期限内进行整改;需要转产、停产、搬迁、关闭的,由本级人民政府决定并组织实施。
储存数量构成重大危险源的危险化学品储存设施的选址,应当避开地震活动断层和容易发生洪灾、地质灾害、森林草原火灾的区域。
第三章 生产和储存安全
第二十三条 危险化学品建设项目应当由应急管理部门进行安全条件审查。
建设单位应当委托具备国家规定的资质条件的机构对危险化学品建设项目进行安全评价,并将安全评价情况报建设项目所在地设区的市级以上人民政府应急管理部门;应急管理部门应当自收到报告之日起二十个工作日内作出安全条件审查决定,并书面通知建设单位。具体办法由国务院应急管理部门制定。
新建、改建、扩建储存、装卸危险化学品的港口建设项目(以下统称危险化学品港口建设项目),由港口行政管理部门按照国务院交通运输主管部门的规定进行安全条件审查。
承担安全评价等职责的机构的资质条件由国务院应急管理部门会同有关部门规定。
第二十四条 危险化学品建设项目和危险化学品港口建设项目的安全设施,必须与主体工程同时设计、同时施工、同时投入生产和使用。安全设施投资应当纳入建设项目概算。
第二十五条 危险化学品建设项目和危险化学品港口建设项目安全设施的设计人、设计单位应当对安全设施设计负责。在安全设施设计中应当提出保障安全的措施建议。
第二十六条 危险化学品建设项目的安全设施设计应当报所在地设区的市级以上人民政府应急管理部门审查。具体办法由国务院应急管理部门制定。
危险化学品港口建设项目的安全设施设计,由港口行政管理部门按照国家有关规定进行审查。
第二十七条 施工单位必须按照批准的安全设施设计施工,并对安全设施的工程质量和施工安全负责。实行工程监理的危险化学品建设项目,建设单位应当对安全设施施工一并委托监理。
建设单位应当组织对安全设施进行验收,验收合格方可投入生产和使用。
对危险化学品建设项目和危险化学品港口建设项目负有安全生产监督管理职责的部门应当加强对建设单位验收活动和验收结果的监督核查。
第二十八条 生产、储存危险化学品的单位在公共区域埋地、地面和架空的危险化学品输送管道及其附属设施的安全管理,应当符合法律、行政法规的规定和国家标准、行业标准的要求。
生产、储存危险化学品的单位,应当对其敷设的危险化学品管道设置明显标志,并对危险化学品管道定期检查、检测、巡护。
进行可能危及危险化学品管道安全的施工作业,施工单位应当在开工的七日前将施工方案书面通知管道所属单位,并与管道所属单位共同制定应急预案,采取相应的安全防护措施。管道所属单位应当指派专门人员到现场进行管道安全保护指导。
第二十九条 危险化学品生产企业主要负责人(包括法定代表人、实际控制人、实际负责人)和安全生产管理人员应当具备相应的安全生产知识和管理能力,并经应急管理部门考核合格。
危险化学品生产企业从业人员应当满足国家规定的学历要求,接受安全生产教育和培训,考核合格后上岗作业。
危险化学品生产企业应当建立健全安全培训管理制度,定期组织培训,提高从业人员安全意识和安全生产技能水平。
第三十条 危险化学品生产企业进行生产前,应当依照有关安全生产许可法律、行政法规的规定,取得危险化学品安全生产许可证。
生产列入国家实行生产许可证制度的工业产品目录的危险化学品的企业,还应当依照有关工业产品生产许可法律、行政法规的规定,取得工业产品生产许可证。试生产的危险化学品,在取得工业产品生产许可证后,经具有相应资质的检验机构检验合格可以销售。
负责颁发危险化学品安全生产许可证、工业产品生产许可证的部门,应当将其颁发许可证的情况依照有关法律、行政法规的规定及时向社会公开。
第三十一条 危险化学品生产企业、进口企业应当提供与其生产、进口的危险化学品相符的中文化学品安全技术说明书,并在危险化学品包装(包括外包装件,下同)上粘贴、印刷或者拴挂与包装内危险化学品相符的中文化学品安全标签。化学品安全技术说明书和化学品安全标签应当符合国家标准的要求。
危险化学品生产企业、进口企业发现其生产或者进口的危险化学品有新的危险特性的,应当立即公告,及时修订其化学品安全技术说明书和化学品安全标签。
第三十二条 危险化学品的包装应当符合法律、行政法规、规章的规定和国家标准、行业标准的要求。
危险化学品包装物、容器的材质以及危险化学品包装的型式、规格、方法和单件质量,应当与所包装的危险化学品的性质和用途相适应。
第三十三条 生产列入国家实行生产许可证制度的工业产品目录的危险化学品包装物、容器的企业,应当依照有关工业产品生产许可法律、行政法规的规定,取得工业产品生产许可证;其生产的危险化学品包装物、容器经具有相应资质的检验机构检验合格,方可出厂销售。
运输危险化学品的船舶及其配载的容器,应当符合有关法律、行政法规、规章以及强制性标准和技术规范的要求,并经国家海事管理机构认定的船舶检验机构检验合格,方可投入使用。
对重复使用的危险化学品包装物、容器,使用单位在重复使用前应当进行检查;发现存在安全隐患的,应当及时维修或者更换。使用单位应当对检查情况作出记录,记录的保存期限不得少于三年。
第三十四条 生产、储存危险化学品的企业应当建立安全风险分级管控制度,开展安全风险辨识评估,按照安全风险分级采取相应的管控措施。
生产、储存危险化学品的企业的工艺、设施、设备、原料等发生变更时应当重新进行安全风险辨识评估。
生产、储存危险化学品的企业不得使用国家明令淘汰或者禁止使用的危及生产安全的工艺、技术、设施、设备,具体目录由国务院应急管理部门会同有关部门制定并公布。
第三十五条 生产、储存危险化学品的企业应当建立包括工艺操作、特殊作业、设备管理、储存条件、开停车和检维修、变更等全部生产作业环节在内的过程安全管理制度,明确责任人、岗位职责和操作规程,并组织有效实施。
第三十六条 生产、储存危险化学品的企业应当按照国家标准或者行业标准装备自动控制系统和安全仪表系统,建立安全风险监测预警系统,并与政府有关部门实现互联互通。
第三十七条 生产、储存危险化学品的单位,应当根据其生产、储存的危险化学品的种类和危险特性,在作业场所设置相应的监测、监控、通风、防晒、调温、防火、灭火、防爆、泄压、防毒、中和、防潮、防雷、防静电、防腐、防泄漏以及防护围堤或者隔离操作等安全设施、设备,并按照国家标准、行业标准或者国家有关规定对安全设施、设备进行经常性维护、保养,保证安全设施、设备的正常使用。
生产、储存危险化学品的单位,应当在其作业场所和安全设施、设备上设置明显的安全警示标志。
第三十八条 生产、储存危险化学品的单位,应当在其作业场所设置通信、报警装置,并保证处于适用状态。
生产、储存危险化学品的单位,不得关闭、破坏直接关系生产安全的监控、报警、防护、救生设施、设备,或者以其他任何方式影响其正常使用,不得篡改、隐瞒、销毁其相关数据、信息。
第三十九条 生产、储存危险化学品的企业,应当委托具备国家规定的资质条件的机构,对本企业的安全生产条件每三年进行一次安全评价,提出安全评价报告。安全评价报告的内容应当包括对安全生产条件存在的问题进行整改的方案和整改完成后的结论性意见。安全评价报告应当按照规定向社会公开。
生产、储存危险化学品的企业,应当将安全评价报告以及整改方案的落实情况报所在地县级人民政府应急管理部门备案。
在港区内储存、装卸危险化学品的企业,应当依照本条第一款要求进行安全评价,安全评价报告以及整改方案的落实情况按照规定报港口行政管理部门或者所在地县级人民政府应急管理部门备案。
第四十条 生产、储存剧毒化学品或者国务院公安部门规定的可用于制造爆炸物品的危险化学品(以下简称易制爆危险化学品)的单位,应当如实记录其生产、储存的剧毒化学品、易制爆危险化学品的品种、数量、流向,并采取必要的安全防范措施,防止剧毒化学品、易制爆危险化学品丢失或者被盗;发现剧毒化学品、易制爆危险化学品丢失或者被盗的,应当立即向当地公安机关报告;公安机关应当根据实际情况及时通报应急管理等有关部门。
生产、储存剧毒化学品、易制爆危险化学品的单位,应当设置治安保卫机构,配备专职治安保卫人员,并依法报公安机关备案。
第四十一条 危险化学品应当储存在专用仓库、专用场地或者专用储存室、储存专柜(以下统称专用储存场所)内,并由专人负责管理;剧毒化学品以及储存数量构成重大危险源的其他危险化学品,应当在专用储存场所内单独存放,实行双人收发、双人保管制度,收发记录的保存期限不得少于三年。
危险化学品的储存方式、方法以及储存数量应当符合国家标准或者国家有关规定。
第四十二条 储存危险化学品的单位应当建立危险化学品出入库核查、登记制度。
剧毒化学品储存单位应当将剧毒化学品的储存数量、储存地点以及管理人员的情况,报所在地县级人民政府应急管理部门、消防救援机构和公安机关备案;在港区内储存的,报港口行政管理部门、消防救援机构和公安机关备案。
第四十三条 危险化学品专用储存场所应当符合国家标准、行业标准的要求,并设置明显的标志。储存剧毒化学品、易制爆危险化学品的专用储存场所,应当按照国家有关规定设置相应的实体防范、技术防范设施。
储存危险化学品的单位应当对其危险化学品专用储存场所的安全设施、设备定期进行检测、检验;检测、检验不合格的,应当停止使用,并按照规定予以维修或者更换。
第四十四条 研制开发单位进行危险化学品新工艺、新技术、新产品开发,应当加强研制开发过程的安全管理,确保研制开发过程安全,不得将未经小试、中试、工业化试验的新工艺、新技术直接用于工业化生产。
研制开发单位转让危险化学品新工艺、新技术时,应当提供新工艺、新技术的安全论证报告及相关资料,并进行技术指导。
第四十五条 生产、储存危险化学品的单位整体或者部分转产、停产、停业、解散的,应当采取有效措施,及时、妥善处置其危险化学品生产装置、储存设施以及库存的危险化学品,不得丢弃危险化学品;处置方案应当报所在地县级人民政府应急管理、工业和信息化、生态环境部门和公安机关、消防救援机构备案。应急管理部门应当会同生态环境主管部门和公安机关、消防救援机构对处置情况进行监督检查,发现未按照规定处置的,应当责令其立即处置。
第四章 使用安全
第四十六条 县级以上人民政府有关部门应当依照职责分工,加强对企业、学校、科研机构、医疗机构、检测机构、检验机构等单位使用危险化学品的监督管理。
第四十七条 使用危险化学品的单位的使用条件(包括工艺)应当符合法律、行政法规的规定和国家标准、行业标准的要求,并根据所使用的危险化学品的种类、危险特性以及使用量和使用方式,建立健全使用危险化学品的安全管理规章制度和安全操作规程,保证危险化学品的安全使用。
第四十八条 使用国家规定种类的危险化学品从事生产并且使用量达到规定数量的化工企业(属于危险化学品生产企业的除外,下同),应当依照本法的规定取得危险化学品安全使用许可证。
前款规定的危险化学品种类及其使用量的数量标准,由国务院应急管理部门会同公安、农业农村部门确定并公布。
第四十九条 申请危险化学品安全使用许可证的化工企业,除应当符合本法第四十七条的规定外,还应当具备下列条件:
(一)有与所使用的危险化学品相适应的专业技术人员,从业人员经考核合格;
(二)有安全生产管理机构和专职安全生产管理人员;
(三)有符合国家规定的危险化学品事故应急预案和必要的应急救援器材、装备、设备和物资;
(四)依法进行了安全评价;
(五)法律、法规规定的其他条件。
第五十条 申请危险化学品安全使用许可证的化工企业,应当向所在地设区的市级人民政府应急管理部门提出申请,并提交其符合本法第四十九条规定条件的证明材料。设区的市级人民政府应急管理部门应当依法进行审查,自收到证明材料之日起二十个工作日内作出批准或者不予批准的决定。予以批准的,颁发危险化学品安全使用许可证;不予批准的,书面通知申请人并说明理由。
设区的市级人民政府应急管理部门应当将其颁发危险化学品安全使用许可证的情况依照有关法律、行政法规的规定及时向社会公开。
第五十一条 使用危险化学品的单位应当将其作业场所使用的化学品安全技术说明书和化学品安全标签提供给从业人员,并加强培训教育,告知从业人员正确使用的方法和在紧急情况下应当采取的措施。
使用危险化学品的个人,应当了解危险化学品的危险特性、正确使用方法和防护措施,不得违法使用、储存、处置危险化学品。
第五十二条 本法第三十七条、第三十八条、第四十条第一款、第四十五条关于生产、储存危险化学品的单位的规定,适用于使用危险化学品的单位;第三十四条、第三十五条、第三十六条、第三十九条关于生产、储存危险化学品的企业的规定,适用于使用危险化学品从事生产的企业。
第五章 经营安全
第五十三条 国家对危险化学品经营(包括仓储经营,下同)实行许可制度。未经许可,任何单位和个人不得经营危险化学品。危险化学品经营企业不得向未经许可从事危险化学品生产、经营活动的企业采购危险化学品。
依法设立的危险化学品生产企业在其厂区范围内销售本企业生产的危险化学品,不需要取得危险化学品经营许可。
依照《中华人民共和国港口法》的规定取得港口经营许可证的港口经营人,在港区内从事危险化学品仓储经营,不需要取得危险化学品经营许可。
第五十四条 从事危险化学品经营的企业应当具备下列条件:
(一)有符合国家标准、行业标准的经营场所,储存危险化学品的,还应当有符合国家标准、行业标准的储存设施;
(二)从业人员经过专业技术培训并经考核合格;
(三)有健全的安全管理规章制度;
(四)有专职安全生产管理人员,主要负责人和安全生产管理人员具备与本企业危险化学品经营活动相适应的安全生产知识和管理能力,经应急管理部门考核合格;
(五)有符合国家规定的危险化学品事故应急预案和必要的应急救援器材、装备、设备和物资;
(六)法律、法规规定的其他条件。
第五十五条 从事剧毒化学品、易制爆危险化学品经营的企业,应当向所在地设区的市级人民政府应急管理部门提出申请。从事其他危险化学品经营的企业,应当向所在地县级人民政府应急管理部门提出申请;有储存设施且储存数量构成重大危险源的,应当向所在地设区的市级人民政府应急管理部门提出申请。申请人应当提交其符合本法第五十四条规定条件的证明材料。设区的市级人民政府应急管理部门或者县级人民政府应急管理部门应当依法进行审查,并按照规定对申请人的经营场所、储存设施进行现场核查。自收到证明材料之日起二十个工作日内作出批准或者不予批准的决定。予以批准的,颁发危险化学品经营许可证;不予批准的,书面通知申请人并说明理由。
设区的市级人民政府应急管理部门和县级人民政府应急管理部门应当将其颁发危险化学品经营许可证的情况依照有关法律、行政法规的规定及时向社会公开。
申请人持危险化学品经营许可证向市场监督管理部门办理登记手续后,方可从事危险化学品经营活动。法律、行政法规或者国务院规定经营危险化学品还需要经其他有关部门许可的,申请人向市场监督管理部门办理登记手续时应当持相应的许可证件。
第五十六条 危险化学品经营企业储存危险化学品的,应当遵守本法第三章关于储存危险化学品的规定。危险化学品商店内只能存放民用小包装的危险化学品。
第五十七条 危险化学品生产企业、经营企业在销售危险化学品时,应当向购买单位或者个人提供符合法律、行政法规规定和国家标准、行业标准要求的化学品安全技术说明书,不得经营没有化学品安全技术说明书或者化学品安全标签的危险化学品,不得擅自更改化学品安全技术说明书或者化学品安全标签。
任何单位和个人购买危险化学品时,有权向危险化学品生产企业、经营企业索取有关危险化学品的安全技术说明书,了解其危险特性、防护措施和使用方法。
第五十八条 依法取得危险化学品安全生产许可证、危险化学品安全使用许可证或者危险化学品经营许可证的企业,凭相应的许可证件购买剧毒化学品、易制爆危险化学品。民用爆炸物品、烟花爆竹、武器装备科研生产企业凭相应许可证购买易制爆危险化学品。
前款规定以外的单位购买剧毒化学品的,应当向所在地县级人民政府公安机关申请取得剧毒化学品购买许可证;购买易制爆危险化学品的,应当持本单位出具的合法用途说明。
个人不得购买剧毒化学品(属于剧毒化学品的农药除外)和易制爆危险化学品(含有易制爆危险化学品的食品添加剂、药品、兽药、消毒剂等生活用品除外)。
第五十九条 申请取得剧毒化学品购买许可证,申请人应当向所在地县级人民政府公安机关提交下列材料:
(一)营业执照或者法人证书(登记证书)的复印件;
(二)拟购买的剧毒化学品品种、数量的说明;
(三)购买剧毒化学品用途的说明;
(四)经办人的身份证明。
县级人民政府公安机关应当自收到前款规定的材料之日起三个工作日内,作出批准或者不予批准的决定。予以批准的,颁发剧毒化学品购买许可证;不予批准的,书面通知申请人并说明理由。
剧毒化学品购买许可管理按照国务院公安部门的规定执行。
第六十条 危险化学品生产企业、经营企业销售剧毒化学品、易制爆危险化学品,应当查验本法第五十八条第一款、第二款规定的相关许可证件或者证明文件,不得向不具有相关许可证件或者证明文件的单位销售剧毒化学品、易制爆危险化学品。对持剧毒化学品购买许可证购买剧毒化学品的,应当按照许可证载明的品种、数量销售。
禁止向个人销售剧毒化学品(属于剧毒化学品的农药除外)和易制爆危险化学品(含有易制爆危险化学品的食品添加剂、药品、兽药、消毒剂等生活用品除外)。
第六十一条 危险化学品生产企业、经营企业销售剧毒化学品、易制爆危险化学品,应当如实记录购买单位的名称、地址,经办人的姓名、身份证号码以及所购买的剧毒化学品、易制爆危险化学品的品种、数量、用途。销售记录以及经办人的身份证明复印件、相关许可证件复印件或者证明文件的保存期限不得少于三年。
剧毒化学品、易制爆危险化学品的销售企业、购买单位应当在销售、购买后三日内,将所销售、购买的剧毒化学品、易制爆危险化学品的品种、数量以及流向信息报所在地县级人民政府公安机关备案,并录入计算机系统。
第六十二条 使用剧毒化学品、易制爆危险化学品的单位不得出借、转让其购买的剧毒化学品、易制爆危险化学品;因转产、停产、搬迁、关闭等确需转让的,应当向具有本法第五十八条第一款、第二款规定的相关许可证件或者证明文件的单位转让,并在转让后三日内将所转让的剧毒化学品、易制爆危险化学品品种、数量以及流向信息报所在地县级人民政府公安机关备案。
第六十三条 禁止在互联网上销售、购买剧毒化学品、易制爆危险化学品。
第六章 运输安全
第六十四条 通过道路、水路运输按照危险货物管理的危险化学品,应当遵守本法和有关法律、行政法规、国务院交通运输主管部门关于危险货物道路、水路运输安全的规定。
第六十五条 从事危险化学品道路运输、水路运输的,应当向市场监督管理部门办理登记手续,并分别依照有关道路运输、水路运输的法律、行政法规的规定,取得危险货物道路运输许可、相应危险货物水路运输许可或者办理备案手续。
通过道路、水路运输危险化学品,应当由依法取得相应许可或者办理备案手续的运输企业承运,其他单位和个人不得承运。托运人应当委托依法取得相应许可或者办理备案手续的运输企业承运,不得委托其他单位和个人承运。其他单位和个人的危险化学品运输车辆不得挂靠经营。
危险化学品道路运输企业、水路运输企业应当配备专职安全生产管理人员。
经妥善处理后可以按照普通货物管理的危险化学品按照普通货物运输,具体办法由国务院交通运输主管部门制定。
第六十六条 危险化学品道路运输企业、水路运输企业的驾驶人员、船员、装卸管理人员、押运人员、申报人员、集装箱装箱现场检查员应当经交通运输主管部门考核合格,取得从业资格。具体办法由国务院交通运输主管部门制定。
危险化学品的装卸作业应当遵守安全作业标准、规程和制度,并在装卸管理人员的现场指挥或者监控下进行。水路运输危险化学品的集装箱装箱作业应当在集装箱装箱现场检查员的指挥或者监控下进行,并符合积载、隔离的规范和要求;装箱作业完毕后,集装箱装箱现场检查员应当签署装箱证明书。
第六十七条 运输危险化学品,应当根据危险化学品的危险特性采取相应的安全防护措施,并配备必要的防护用品和应急救援器材、装备、设备和物资。
用于运输危险化学品的槽罐以及其他容器应当封口严密,能够防止危险化学品在运输过程中因温度、湿度或者压力的变化发生渗漏、洒漏;槽罐以及其他容器的溢流和泄压装置应当设置准确、启闭灵活。
运输危险化学品,驾驶人员、船员、装卸管理人员、押运人员、申报人员、集装箱装箱现场检查员应当熟悉所运输的危险化学品的危险特性及其包装物、容器的使用要求,掌握出现危险情况时的应急处置方法。
第六十八条 通过道路运输危险化学品,应当按照运输车辆的核定载质量装载危险化学品,不得超载。
危险化学品运输车辆应当符合国家标准要求的安全技术条件,并按照国家有关规定定期进行安全技术检验。
危险化学品运输车辆应当悬挂或者喷涂符合国家标准要求的警示标志,不得遮挡、拆除。
危险化学品运输车辆应当安装符合国家标准、行业标准要求的卫星定位监控装置并确保处于良好运行状态,不得拆除、关闭或者采取屏蔽信号等方式影响其正常运行,不得删除、篡改监控数据。
第六十九条 通过道路运输危险化学品,应当按照要求配备押运人员,并保证所运输的危险化学品处于押运人员的监控之下。具体办法由国务院交通运输主管部门会同有关部门制定。
危险化学品道路运输企业应当对运输车辆、驾驶人员的作业状态进行实时监控、管理,及时纠正超速行驶、疲劳驾驶、不按规定线路行驶等违法违规驾驶行为,实现安全监测、监控和预警。运输危险化学品车辆的驾驶人员应当严格遵守道路交通安全法律法规,日间连续驾驶时间不得超过四小时,夜间连续驾驶时间不得超过二小时,每次停车休息时间不少于二十分钟。
运输危险化学品途中需要停车的,驾驶人员、押运人员应当采取相应的安全防范措施;运输剧毒化学品或者易制爆危险化学品因住宿或者发生影响正常运输的情况,需要较长时间停车的,还应当向当地公安机关报告。
第七十条 未经公安机关批准,运输危险化学品的车辆不得进入危险化学品运输车辆限制通行的区域。危险化学品运输车辆限制通行的区域由县级人民政府公安机关划定或者会同有关部门划定,并设置明显的标志。
运输危险化学品的车辆进入危险化学品运输车辆限制通行区域许可管理按照国务院公安部门的规定执行。
第七十一条 通过道路运输剧毒化学品,托运人应当向运输始发地或者目的地县级人民政府公安机关申请剧毒化学品道路运输通行证。
申请剧毒化学品道路运输通行证,托运人应当向县级人民政府公安机关提交下列材料:
(一)拟运输的剧毒化学品品种、数量的说明;
(二)运输始发地、目的地、运输时间和运输路线的说明;
(三)承运人取得相应危险货物道路运输许可、运输车辆取得相应营运证以及驾驶人员、押运人员取得相应上岗资格的证明文件;
(四)本法第五十八条第一款、第二款规定的购买剧毒化学品的相关许可证件,或者海关出具的进出口证明文件。
县级人民政府公安机关应当自收到前款规定的材料之日起七个工作日内,作出批准或者不予批准的决定。予以批准的,颁发剧毒化学品道路运输通行证;不予批准的,书面通知申请人并说明理由。
剧毒化学品道路运输通行证管理按照国务院公安部门的规定执行。
第七十二条 剧毒化学品、易制爆危险化学品在道路运输途中丢失、被盗、被抢或者出现流散、泄漏等情况的,驾驶人员、押运人员应当立即采取相应的警示措施和安全措施,并向当地公安机关报告。公安机关接到报告后,应当根据实际情况立即向交通运输、应急管理、生态环境、卫生健康部门通报。有关部门应当采取必要的应急处置措施。
第七十三条 海事管理机构应当根据危险化学品的种类和危险特性,确定船舶运输危险化学品的安全运输条件。
拟交付船舶运输的化学品的安全运输条件不明确的,货物所有人或者代理人应当委托相关技术机构进行评估,明确相关安全运输条件并经海事管理机构确认后,方可交付船舶运输。
第七十四条 禁止通过内河封闭水域运输剧毒化学品。
禁止通过内河水域运输国家规定禁止通过内河运输的危险化学品。禁止通过内河运输的危险化学品的范围,由国务院交通运输主管部门会同生态环境、应急管理、工业和信息化部门,根据危险化学品的危险特性、危险化学品对人体和水环境的危害程度以及消除危害后果的难易程度等因素规定并公布。
第七十五条 国务院交通运输主管部门应当根据危险化学品的危险特性,对通过内河运输本法第七十四条规定以外的危险化学品(以下简称通过内河运输危险化学品)实行分类管理,对各类危险化学品的运输方式、包装规范和安全防护措施等分别作出规定并监督实施。
第七十六条 通过内河运输危险化学品,应当使用依法取得危险货物适装证书的运输船舶。水路运输企业应当针对所运输的危险化学品的危险特性,制定运输船舶危险化学品事故应急救援预案,并为运输船舶配备充足、有效的应急救援器材、装备、设备和物资。
通过内河运输危险化学品的船舶,其所有人或者经营人应当取得船舶污染损害责任保险证书或者财务担保证明。船舶污染损害责任保险证书或者财务担保证明的副本应当随船携带。
第七十七条 通过内河运输危险化学品,危险化学品包装物的材质、型式、强度以及包装方法应当符合水路运输相关包装规范的要求。国务院交通运输主管部门对单船运输的危险化学品数量有限制性规定的,承运人应当按照规定安排运输数量。
第七十八条 用于危险化学品运输作业的内河码头、泊位应当符合国家有关安全规范,与饮用水取水口保持国家规定的安全距离。有关管理单位应当制定码头、泊位危险化学品事故应急预案,并为码头、泊位配备充足、有效的应急救援器材、装备、设备和物资。
用于危险化学品运输作业的内河码头、泊位,按照国家有关规定验收合格后方可投入使用。
第七十九条 船舶载运危险化学品进出内河港口,应当依照法律、行政法规的规定向海事管理机构报告。海事管理机构接到报告后,应当在国务院交通运输主管部门规定的时间内作出是否同意的决定,通知报告人,同时通报港口行政管理部门。
在内河港口内进行危险化学品的装卸、过驳作业,应当将危险化学品的名称、危险特性、包装和作业的时间、地点等事项报告港口行政管理部门。港口行政管理部门接到报告后,应当在国务院交通运输主管部门规定的时间内作出是否同意的决定,通知报告人,同时通报海事管理机构。
载运危险化学品的船舶在内河航行,通过通航建筑物的,应当符合通航建筑物安全管理有关要求,并提前向通航建筑物运行单位报告。运行单位应当及时转报交通运输主管部门。载运危险化学品的船舶通过通航建筑物时,应当接受交通运输主管部门的管理。
第八十条 载运危险化学品的船舶在内河航行、装卸或者停泊,应当悬挂专用的警示标志,按照规定显示专用信号。
载运危险化学品的船舶在内河航行,依照法律、行政法规以及国务院交通运输主管部门的规定需要引航的,应当申请引航。
第八十一条 载运危险化学品的船舶在内河航行,应当遵守法律、行政法规和国家其他有关饮用水水源和自然保护地保护的规定。内河航道发展规划应当与依法经批准的饮用水水源保护区划定方案和自然保护地总体规划相协调。
第八十二条 托运危险化学品,托运人应当向承运人提交电子或者纸质的危险货物托运清单,说明所托运的危险化学品的种类、数量、危险特性以及发生危险情况的应急处置措施,提供化学品安全技术说明书,并按照国家有关规定对所托运的危险化学品妥善包装,在危险化学品包装上粘贴、印刷或者拴挂与包装内危险化学品相符的化学品安全标签,并保证随时可查。
运输危险化学品需要添加抑制剂或者稳定剂的,托运人应当按照规定添加,并将有关情况告知承运人。
装货人应当在充装或者装载危险化学品前履行查验责任,并按照标准要求进行充装、装载作业。
第八十三条 托运人不得在托运的普通货物中夹带危险化学品,不得将危险化学品匿报或者谎报为普通货物托运。
任何单位和个人不得交寄危险化学品或者在邮件、快件内夹带危险化学品,不得将危险化学品匿报或者谎报为普通物品交寄。邮政企业、快递企业不得收寄危险化学品。
对涉嫌违反本条第一款、第二款规定的,交通运输主管部门、邮政管理部门可以依法开拆,并通过取样检验等多种方式开展查验。
第八十四条 通过铁路、航空运输危险化学品的安全管理,依照有关铁路、航空运输的法律、行政法规、规章的规定执行。
第七章 危险化学品登记
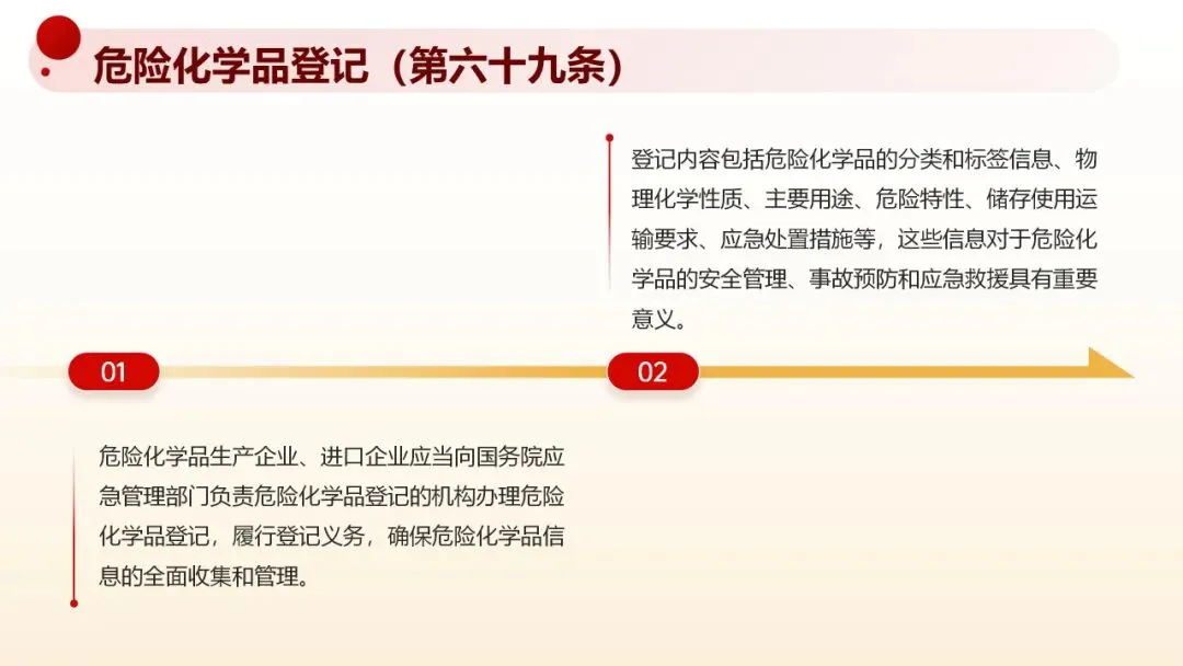
第八十五条 国家实行危险化学品登记制度,为危险化学品安全管理以及危险化学品事故预防和应急救援提供技术、信息支持。
第八十六条 危险化学品生产企业、进口企业应当向国务院应急管理部门负责危险化学品登记的机构(以下简称危险化学品登记机构)办理危险化学品登记。
危险化学品登记包括下列内容:
(一)分类和标签信息;
(二)物理、化学性质;
(三)主要用途;
(四)危险特性;
(五)储存、使用、运输的安全要求;
(六)出现危险情况的应急处置措施。
对同一企业生产、进口的同一品种的危险化学品,不进行重复登记。危险化学品生产企业、进口企业发现其生产、进口的危险化学品有新的危险特性或者其他登记内容发生变更的,应当及时向危险化学品登记机构办理登记内容变更手续。
危险化学品登记的具体办法由国务院应急管理部门制定。
第八十七条 国家对研究开发、试产试销过程中的低量低释放、低暴露的危险化学品等免予登记。免予登记的具体办法由国务院应急管理部门会同工业和信息化、公安、生态环境、农业农村、卫生健康、海关等部门制定。
第八十八条 危险化学品登记机构应当将危险化学品登记信息数据与工业和信息化、公安、自然资源、生态环境、交通运输、农业农村、卫生健康、海关、市场监督管理、能源、军事机关等单位共享。
第八十九条 新化学物质环境管理登记,依照有关生态环境保护的法律、行政法规、规章的规定执行。
第八章 事故应急救援
第九十条 县级以上地方人民政府应急管理部门应当会同工业和信息化、公安、生态环境、交通运输、卫生健康、市场监督管理等部门,根据本地区实际情况,制定危险化学品事故应急预案,报本级人民政府批准,并依法向社会公布。
负有危险化学品安全监督管理职责的部门在制定本部门应急预案时应当包含危险化学品事故应急处置的内容。
中国人民解放军、中国人民武装警察部队按照中央军事委员会的命令,依法参加危险化学品事故应急救援工作。
第九十一条 危险化学品单位应当做好应急准备工作,健全应急管理制度,制定本单位危险化学品事故应急预案,依法建立专职或者兼职应急救援队伍,配备必要的应急救援器材、装备、设备和物资,并定期组织应急救援演练,提高从业人员的应急处置能力。生产经营规模较小的,可以不建立应急救援队伍,但应当指定兼职的应急救援人员,并可以与邻近的应急救援队伍签订应急救援协议。
危险化学品单位应当将其危险化学品事故应急预案按照国家有关规定报送县级以上人民政府应急管理部门备案,并依法向社会公布。
第九十二条 县级以上地方人民政府根据生产安全事故应急工作的实际需要,加强化工园区危险化学品专业应急救援力量建设,可以依托有条件的生产经营单位、社会组织共同建立危险化学品专业应急救援队伍,配备必要的应急救援器材、装备、设备和物资,并定期组织训练。
化工园区内的危险化学品单位,可以联合建立应急救援队伍。
第九十三条 发生危险化学品事故,事故单位主要负责人应当立即按照本单位危险化学品事故应急预案组织救援,并向当地应急管理、生态环境、公安、卫生健康、市场监督管理部门报告,及时通知可能受影响的单位和人员;道路运输、水路运输过程中发生危险化学品事故的,驾驶人员、船员或者押运人员还应当向事故发生地交通运输主管部门报告。
第九十四条 危险化学品单位发生直接危及人身安全的紧急情况时,在确保安全的前提下,作业现场带班人员、班组长、调度人员有权立即下达停产撤人命令,指挥有关遇险人员撤离。
第九十五条 发生危险化学品事故,有关地方人民政府应当立即组织应急管理、生态环境、公安、卫生健康、交通运输等有关部门,按照本地区危险化学品事故应急预案组织实施救援,不得拖延、推诿。
有关地方人民政府及其有关部门应当按照下列规定,采取必要的应急处置措施,减少事故损失,防止事故蔓延、扩大:
(一)立即组织营救和救治受害人员,转移、疏散、撤离并妥善安置受到威胁的其他人员或者采取其他保护措施;
(二)迅速控制危害源,测定危险化学品的性质,评估事故的危害区域及危害程度;
(三)针对事故对人体、动植物、土壤、水源、水体、大气造成的现实危害和可能产生的危害,迅速采取封闭、隔离、洗消等措施;
(四)对危险化学品事故造成的环境污染和生态破坏状况进行监测、评估,并采取相应的环境污染治理和生态修复措施。
第九十六条 有关危险化学品单位应当为危险化学品事故应急救援提供技术指导和必要的协助。
第九十七条 危险化学品事故造成环境污染和生态破坏的,由履行统一领导职责的人民政府统一发布有关信息。
第九章 法律责任
第九十八条 生产、使用、经营国家禁止生产、使用、经营的危险化学品的,由应急管理部门责令停止生产、使用、经营活动,有违法所得的,没收违法所得,并没收违法生产、使用、经营的危险化学品以及用于违法生产、使用、经营的工具、设备、原料等;违法生产、使用、经营的危险化学品货值金额不足十万元的,并处三十万元以上五十万元以下的罚款;货值金额十万元以上的,并处货值金额五倍以上十倍以下的罚款。
有前款规定行为的,应急管理部门还应当责令其对所生产、使用、经营的危险化学品进行无害化处理。
违反国家关于危险化学品使用的限制性规定使用危险化学品的,依照本条第一款的规定处理、处罚。
第九十九条 有下列情形之一的,由负有危险化学品安全监督管理职责的部门按照职责分工责令停止建设或者停产停业整顿,限期改正,并处十万元以上五十万元以下的罚款,对其直接负责的主管人员和其他直接责任人员处二万元以上五万元以下的罚款;逾期未改正的,处五十万元以上一百万元以下的罚款,对其直接负责的主管人员和其他直接责任人员处五万元以上十万元以下的罚款:
(一)危险化学品建设项目未经安全条件审查;
(二)危险化学品建设项目没有安全设施设计或者安全设施设计未报有关应急管理部门审查同意;
(三)施工单位未按照批准的安全设施设计施工;
(四)实行工程监理的危险化学品建设项目,建设单位未对安全设施施工一并委托监理;
(五)危险化学品建设项目竣工投入生产或者使用前,安全设施未经验收合格。
危险化学品港口建设项目有前款规定情形的,由港口行政管理部门依照前款规定予以处理、处罚。
第一百条 未依法取得危险化学品安全生产许可证从事危险化学品生产,或者未依法取得工业产品生产许可证从事危险化学品及其包装物、容器生产的,分别依照有关安全生产许可、工业产品生产许可法律、行政法规的规定处理、处罚。
违反本法规定,化工企业未取得危险化学品安全使用许可证,使用危险化学品从事生产的,由应急管理部门责令限期改正,处十万元以上五十万元以下的罚款;逾期不改正的,责令停产整顿。
违反本法规定,未取得危险化学品经营许可证从事危险化学品经营的,由应急管理部门责令停止经营活动,没收违法经营的危险化学品以及违法所得,并处十万元以上五十万元以下的罚款。
第一百零一条 有下列情形之一的,由负有危险化学品安全监督管理职责的部门按照职责分工责令限期改正,可以处十万元以下的罚款;逾期未改正的,处十万元以上二十万元以下的罚款,对其直接负责的主管人员和其他直接责任人员处二万元以上五万元以下的罚款;情节严重的,责令停产停业整顿:
(一)危险化学品生产企业、进口企业未提供中文化学品安全技术说明书,或者未在危险化学品包装上粘贴、印刷、拴挂中文化学品安全标签;
(二)危险化学品生产企业、进口企业提供的中文化学品安全技术说明书与其生产、进口的危险化学品不相符,在危险化学品包装上粘贴、印刷、拴挂的中文化学品安全标签与包装内危险化学品不相符,或者化学品安全技术说明书、化学品安全标签不符合国家标准要求;
(三)危险化学品生产企业、进口企业发现其生产或者进口的危险化学品有新的危险特性不立即公告,或者不及时修订其化学品安全技术说明书、化学品安全标签;
(四)生产、储存危险化学品的单位未对其敷设的危险化学品管道设置明显标志,或者未对危险化学品管道定期检查、检测、巡护;
(五)进行可能危及危险化学品管道安全的施工作业,施工单位未按照规定将施工方案书面通知管道所属单位,未与管道所属单位共同制定应急预案、采取相应的安全防护措施,或者管道所属单位未指派专门人员到现场进行管道安全保护指导;
(六)危险化学品生产企业从业人员未满足国家规定的学历要求,未接受安全生产教育和培训,或者未经考核合格上岗作业;
(七)危险化学品包装物、容器的材质以及包装的型式、规格、方法和单件质量与所包装的危险化学品的性质和用途不相适应;
(八)生产、储存危险化学品的企业以及使用危险化学品从事生产的企业未明确责任人、岗位职责和操作规程;
(九)生产、储存危险化学品的企业以及使用危险化学品从事生产的企业未按照规定装备自动控制系统和安全仪表系统,未建立安全风险监测预警系统,或者安全风险监测预警系统未与政府有关部门实现互联互通;
(十)生产、储存、使用危险化学品的单位未在作业场所和安全设施、设备上设置明显的安全警示标志,或者未在作业场所设置通信、报警装置并处于适用状态;
(十一)危险化学品专用储存场所未设专人负责管理,对储存的剧毒化学品以及储存数量构成重大危险源的其他危险化学品未实行双人收发、双人保管制度,或者收发记录的保存期限少于三年;
(十二)储存危险化学品的单位未建立危险化学品出入库核查、登记制度;
(十三)危险化学品专用储存场所未设置明显标志;
(十四)研制开发单位将未经小试、中试、工业化试验的新工艺、新技术直接用于工业化生产,或者转让危险化学品新工艺、新技术时,未提供新工艺、新技术的安全论证报告及相关资料;
(十五)使用危险化学品的单位未将其作业场所使用的化学品安全技术说明书、化学品安全标签提供给从业人员,或者未告知从业人员正确使用的方法、在紧急情况下应当采取的措施;
(十六)危险化学品生产企业、经营企业经营没有化学品安全技术说明书、化学品安全标签的危险化学品,或者擅自更改化学品安全技术说明书、化学品安全标签;
(十七)危险化学品生产企业、进口企业不办理危险化学品登记,或者发现其生产、进口的危险化学品有新的危险特性、其他登记内容发生变更,不办理危险化学品登记内容变更手续。
从事危险化学品仓储经营的港口经营人有前款规定情形的,由港口行政管理部门依照前款规定予以处理、处罚。储存剧毒化学品、易制爆危险化学品的专用储存场所未按照国家有关规定设置相应的实体防范、技术防范设施的,由公安机关依照前款规定予以处理、处罚。
生产、储存剧毒化学品、易制爆危险化学品的单位未设置治安保卫机构、配备专职治安保卫人员的,依照有关企业事业单位内部治安保卫法律、行政法规的规定处理、处罚。
第一百零二条 危险化学品包装物、容器生产企业销售未经检验或者经检验不合格的危险化学品包装物、容器的,由市场监督管理部门责令限期改正,处二十万元以上五十万元以下的罚款,有违法所得的,没收违法所得;逾期不改正的,责令停产停业整顿,对其直接负责的主管人员和其他直接责任人员处一万元以上五万元以下的罚款。
将未经检验合格的运输危险化学品的船舶及其配载的容器投入使用的,由海事管理机构依照前款规定予以处理、处罚。
第一百零三条 有下列情形之一的,由负有危险化学品安全监督管理职责的部门按照职责分工责令限期改正,处五万元以上十万元以下的罚款;逾期不改正的,责令停产停业整顿直至由原发证机关吊销其相关许可证件,并处十万元以上二十万元以下的罚款,对其直接负责的主管人员和其他直接责任人员处二万元以上五万元以下的罚款;相关许可证件被吊销的,由市场监督管理部门责令其办理经营范围变更登记或者吊销其营业执照:
(一)未按照国家有关规定对危险化学品重大危险源登记建档,未进行定期检测、评估、监控,未制定应急预案,或者未建立重大危险源安全责任制;
(二)对重复使用的危险化学品包装物、容器,在重复使用前不进行检查,或者使用存在安全隐患的危险化学品包装物、容器;
(三)未根据其生产、储存的危险化学品的种类和危险特性,在作业场所设置相关安全设施、设备,或者未按照国家标准、行业标准或者国家有关规定对安全设施、设备进行经常性维护、保养;
(四)未依照本法规定对其安全生产条件定期进行安全评价;
(五)未将危险化学品储存在专用储存场所内,或者未将剧毒化学品以及储存数量构成重大危险源的其他危险化学品在专用储存场所内单独存放;
(六)危险化学品的储存方式、方法或者储存数量不符合国家标准或者国家有关规定;
(七)危险化学品专用储存场所不符合国家标准、行业标准的要求;
(八)未对危险化学品专用储存场所的安全设施、设备定期进行检测、检验,或者经检测、检验不合格,没有停止使用并按照规定予以维修或者更换;
(九)生产、储存危险化学品的企业以及使用危险化学品从事生产的企业未建立安全风险分级管控制度,未开展安全风险辨识评估,未按照安全风险分级采取相应安全管控措施,或者工艺、设施、设备、原料等发生变更时未重新进行安全风险辨识评估。
从事危险化学品仓储经营的港口经营人有前款规定情形的,由港口行政管理部门依照前款规定予以处理、处罚。
第一百零四条 有下列情形之一的,由公安机关责令限期改正,可以处二万元以上十万元以下的罚款;逾期不改正的,处十万元以上二十万元以下的罚款,对直接负责的主管人员和其他直接责任人员处一万元以上五万元以下的罚款:
(一)生产、储存、使用剧毒化学品、易制爆危险化学品的单位不如实记录其生产、储存、使用的剧毒化学品、易制爆危险化学品的品种、数量、流向;
(二)生产、储存、使用剧毒化学品、易制爆危险化学品的单位发现剧毒化学品、易制爆危险化学品丢失或者被盗,不立即向公安机关报告;
(三)储存剧毒化学品的单位未将剧毒化学品的储存数量、储存地点以及管理人员的情况报所在地县级人民政府公安机关备案;
(四)危险化学品生产企业、经营企业不如实记录剧毒化学品、易制爆危险化学品购买单位的名称、地址,经办人的姓名、身份证号码以及所购买的剧毒化学品、易制爆危险化学品的品种、数量、用途,或者保存销售记录和相关材料的时间少于三年;
(五)剧毒化学品、易制爆危险化学品的销售企业、购买单位未在规定的时限内将所销售、购买的剧毒化学品、易制爆危险化学品的品种、数量以及流向信息报所在地县级人民政府公安机关备案;
(六)使用剧毒化学品、易制爆危险化学品的单位依照本法规定转让其购买的剧毒化学品、易制爆危险化学品,未将有关情况在转让后三日内向所在地县级人民政府公安机关备案。
生产、储存危险化学品的企业,使用危险化学品从事生产的企业,或者在港区内储存、装卸危险化学品的企业未依照本法规定将安全评价报告以及整改方案的落实情况报所在地县级人民政府应急管理部门或者港口行政管理部门备案的,分别由应急管理部门或者港口行政管理部门依照前款规定予以处理、处罚。
未依照本法规定将剧毒化学品以及危险化学品重大危险源的情况报应急管理部门、港口行政管理部门或者消防救援机构备案的,分别由应急管理部门、港口行政管理部门或者消防救援机构依照本条第一款的规定予以处理、处罚。
第一百零五条 生产、储存、使用危险化学品的单位转产、停产、停业或者解散,未采取有效措施及时、妥善处置其危险化学品生产装置、储存设施以及库存的危险化学品,或者丢弃危险化学品的,由应急管理部门责令限期改正,处十万元以上五十万元以下的罚款。
生产、储存、使用危险化学品的单位转产、停产、停业或者解散,未依照本法规定将其危险化学品生产装置、储存设施以及库存危险化学品的处置方案报有关部门备案的,分别由有关部门责令限期改正,可以处二万元以上十万元以下的罚款;逾期不改正的,处十万元以上二十万元以下的罚款。
第一百零六条 危险化学品经营企业向未经许可违法从事危险化学品生产、经营活动的企业采购危险化学品的,由应急管理部门责令限期改正,处二十万元以上五十万元以下的罚款;逾期不改正的,责令停业整顿直至由原发证机关吊销其危险化学品经营许可证,对其直接负责的主管人员和其他直接责任人员处五万元以上十万元以下的罚款;相关许可证件被吊销的,由市场监督管理部门责令其办理经营范围变更登记或者吊销其营业执照。
第一百零七条 危险化学品生产企业、经营企业有下列情形之一的,由应急管理部门责令限期改正,没收违法所得,并处二十万元以上五十万元以下的罚款;逾期不改正的,责令停产停业整顿直至由原发证机关吊销其危险化学品安全生产许可证、危险化学品经营许可证,对其直接负责的主管人员和其他直接责任人员处五万元以上十万元以下的罚款;相关许可证件被吊销的,由市场监督管理部门责令其办理经营范围变更登记或者吊销其营业执照:
(一)向不具有本法第五十八条第一款、第二款规定的相关许可证件或者证明文件的单位销售剧毒化学品、易制爆危险化学品;
(二)不按照剧毒化学品购买许可证载明的品种、数量销售剧毒化学品;
(三)向个人销售剧毒化学品(属于剧毒化学品的农药除外)、易制爆危险化学品(含有易制爆危险化学品的食品添加剂、药品、兽药、消毒剂等生活用品除外)。
不具有本法第五十八条第一款、第二款规定的相关许可证件或者证明文件的单位购买剧毒化学品、易制爆危险化学品,或者个人购买剧毒化学品(属于剧毒化学品的农药除外)、易制爆危险化学品(含有易制爆危险化学品的食品添加剂、药品、兽药、消毒剂等生活用品除外)的,由公安机关没收所购买的剧毒化学品、易制爆危险化学品,可以并处二万元以上五万元以下的罚款。
使用剧毒化学品、易制爆危险化学品的单位出借或者向不具有本法第五十八条第一款、第二款规定的相关许可证件或者证明文件的单位转让其购买的剧毒化学品、易制爆危险化学品,或者向个人转让其购买的剧毒化学品(属于剧毒化学品的农药除外)、易制爆危险化学品(含有易制爆危险化学品的食品添加剂、药品、兽药、消毒剂等生活用品除外)的,由公安机关责令限期改正,没收违法所得,并处十万元以上五十万元以下的罚款;逾期不改正的,责令停产停业整顿。
违反本法规定,在互联网上销售剧毒化学品、易制爆危险化学品的,由负有危险化学品安全监督管理职责的部门按照职责分工依照本条第一款的规定予以处理、处罚。
第一百零八条 未依法取得危险货物道路运输许可、相应危险货物水路运输许可或者未办理备案手续,从事危险化学品道路运输、水路运输的,分别依照有关道路运输、水路运输的法律、行政法规的规定处理、处罚。
第一百零九条 有下列情形之一的,由交通运输主管部门责令限期改正,处五万元以上五十万元以下的罚款;逾期不改正的,责令停产停业整顿,对其直接负责的主管人员和其他直接责任人员处一万元以上五万元以下的罚款:
(一)危险化学品道路运输企业、水路运输企业的驾驶人员、船员、装卸管理人员、押运人员、申报人员、集装箱装箱现场检查员未取得从业资格上岗作业;
(二)危险化学品的装卸作业未遵守安全作业标准、规程和制度,或者未在装卸管理人员的现场指挥或者监控下进行;
(三)水路运输危险化学品的集装箱装箱作业未在集装箱装箱现场检查员的指挥或者监控下进行,或者不符合积载、隔离的规范和要求;
(四)运输危险化学品,未根据危险化学品的危险特性采取相应的安全防护措施,或者未配备必要的防护用品和应急救援器材、装备、设备和物资;
(五)危险化学品道路运输企业未对运输车辆、驾驶人员的作业状态进行实时监控、管理;
(六)使用未依法取得危险货物适装证书的船舶,通过内河运输危险化学品;
(七)通过内河运输危险化学品的承运人违反国务院交通运输主管部门对单船运输的危险化学品数量的限制性规定运输危险化学品;
(八)用于危险化学品运输作业的内河码头、泊位不符合国家有关安全规范,未与饮用水取水口保持国家规定的安全距离,或者未按照国家有关规定验收合格投入使用;
(九)托运人未向承运人提交电子或者纸质的危险货物托运清单说明所托运的危险化学品相关情况,未提供化学品安全技术说明书,或者未按照国家有关规定对所托运的危险化学品妥善包装并在危险化学品包装上粘贴、印刷、拴挂与包装内危险化学品相符的化学品安全标签;
(十)运输危险化学品需要添加抑制剂或者稳定剂,托运人未按照规定添加或者未将有关情况告知承运人。
水路运输企业的申报人员、集装箱装箱现场检查员违反法律、行政法规或者规章关于危险化学品安全管理规定的,由交通运输主管部门责令限期改正,给予警告;情节严重的,责令暂停从业活动直至吊销其从业资格。
第一百一十条 有下列情形之一的,由交通运输主管部门责令限期改正,处二十万元以上三十万元以下的罚款,有违法所得的,没收违法所得;逾期不改正的,责令停产停业整顿,对其直接负责的主管人员和其他直接责任人员处一万元以上五万元以下的罚款:
(一)委托未依法取得相应许可或者办理备案手续的单位或者个人承运危险化学品;
(二)通过内河封闭水域运输剧毒化学品;
(三)通过内河水域运输国家规定禁止通过内河运输的危险化学品;
(四)载运危险化学品的船舶在内河航行时通过通航建筑物,未提前向通航建筑物运行单位报告,或者不服从交通运输主管部门管理;
(五)在托运的普通货物中夹带危险化学品,或者将危险化学品匿报、谎报为普通货物托运。
邮政企业、快递企业收寄危险化学品的,依照《中华人民共和国邮政法》的规定处理、处罚。
第一百一十一条 有下列情形之一的,由公安机关责令限期改正,处十万元以上二十万元以下的罚款:
(一)超过运输车辆的核定载质量装载危险化学品;
(二)使用安全技术条件不符合国家标准要求的车辆运输危险化学品;
(三)运输危险化学品的车辆未经公安机关批准进入危险化学品运输车辆限制通行的区域;
(四)未取得剧毒化学品道路运输通行证,通过道路运输剧毒化学品。
第一百一十二条 有下列情形之一的,由公安机关责令限期改正,处五万元以上十万元以下的罚款:
(一)危险化学品运输车辆未悬挂、喷涂或者遮挡、拆除警示标志,或者警示标志不符合国家标准要求;
(二)通过道路运输危险化学品,不按照要求配备押运人员;
(三)运输剧毒化学品或者易制爆危险化学品途中需要较长时间停车,驾驶人员、押运人员不向当地公安机关报告;
(四)剧毒化学品、易制爆危险化学品在道路运输途中丢失、被盗、被抢或者出现流散、泄漏等情况,驾驶人员、押运人员不采取相应的警示措施和安全措施,或者不向当地公安机关报告。
第一百一十三条 对发生交通事故负有全部责任或者主要责任的危险化学品道路运输企业,由公安机关责令消除安全隐患,未消除安全隐患的危险化学品运输车辆,禁止上道路行驶。
第一百一十四条 有下列情形之一的,由交通运输主管部门责令限期改正,可以处五万元以下的罚款;逾期不改正的,处五万元以上十万元以下的罚款:
(一)危险化学品道路运输企业、水路运输企业未配备专职安全生产管理人员;
(二)用于危险化学品运输作业的内河码头、泊位的管理单位未制定码头、泊位危险化学品事故应急预案,或者未为码头、泊位配备充足、有效的应急救援器材、装备、设备和物资。
第一百一十五条 有下列情形之一的,依照有关内河交通安全管理法律、行政法规的规定处理、处罚:
(一)通过内河运输危险化学品的水路运输企业未制定运输船舶危险化学品事故应急救援预案,或者未为运输船舶配备充足、有效的应急救援器材、装备、设备和物资;
(二)通过内河运输危险化学品的船舶的所有人或者经营人未取得船舶污染损害责任保险证书或者财务担保证明;
(三)船舶载运危险化学品进出内河港口,未依照法律、行政法规的规定报告海事管理机构并经其同意;
(四)载运危险化学品的船舶在内河航行、装卸或者停泊,未悬挂专用的警示标志,未按照规定显示专用信号,或者未按照规定申请引航。
未向港口行政管理部门报告并经其同意,在内河港口内进行危险化学品的装卸、过驳作业的,依照《中华人民共和国港口法》的规定处理、处罚。
第一百一十六条 伪造、变造或者出租、出借、转让危险化学品安全生产许可证、工业产品生产许可证,或者使用伪造、变造的危险化学品安全生产许可证、工业产品生产许可证的,分别依照有关安全生产许可、工业产品生产许可法律、行政法规的规定处理、处罚。
伪造、变造或者出租、出借、转让本法规定的其他许可证,或者使用伪造、变造的本法规定的其他许可证的,分别由相关许可证的颁发管理机关处二十万元以上三十万元以下的罚款,有违法所得的,没收违法所得。
第一百一十七条 危险化学品单位发生危险化学品事故,其主要负责人不立即组织救援或者不立即向有关部门报告的,依照有关生产安全事故报告和调查处理法律、行政法规的规定处理、处罚。
危险化学品单位的主要负责人未履行安全生产管理职责,导致发生生产安全事故的,依照《中华人民共和国安全生产法》的规定限制从业。
危险化学品单位发生危险化学品事故,造成他人人身伤害或者财产损失的,依法承担赔偿责任。
第一百一十八条 发生危险化学品事故,有关地方人民政府及其有关部门不立即组织实施救援,或者不采取必要的应急处置措施减少事故损失,防止事故蔓延、扩大的,对负有责任的领导人员和直接责任人员依法给予处分。
第一百一十九条 负有危险化学品安全监督管理职责的部门的工作人员,在危险化学品安全监督管理工作中滥用职权、玩忽职守、徇私舞弊的,依法给予处分。
第一百二十条 违反本法规定,构成违反治安管理行为的,依法给予治安管理处罚;构成犯罪的,依法追究刑事责任。
第十章 附  则
第一百二十一条 监控化学品、属于危险化学品的药品和农药的安全管理,依照本法的规定执行;法律、行政法规另有规定的,依照其规定。
民用爆炸物品、烟花爆竹、放射性物品、核能物质以及用于国防科研生产的危险化学品的安全管理,不适用本法。
法律、行政法规对燃气的安全管理另有规定的,依照其规定。
危险化学品容器属于特种设备的,其安全管理依照有关特种设备安全的法律、行政法规的规定执行。
第一百二十二条 危险化学品的进出口管理,依照有关对外贸易的法律、行政法规、规章的规定执行;出口危险化学品涉及《中华人民共和国出口管制法》规定的管制物项的,依照有关出口管制的法律、行政法规、规章的规定执行;进口的危险化学品的储存、使用、经营、运输的安全管理,依照本法的规定执行。
第一百二十三条 公众发现、捡拾的无主危险化学品,由公安机关或者应急管理部门接收。有关部门接收或者依法没收的危险化学品,需要进行处置的,交由生态环境主管部门组织其认定的专业单位进行处置,或者交由有关危险化学品生产企业进行处置。处置所需费用由政府负担。
第一百二十四条 化学品的危险特性尚未确定的,由国务院应急管理、生态环境、卫生健康部门分别负责组织对该化学品的物理危险性、生态环境危害性、毒理特性进行鉴定。根据鉴定结果需要调整危险化学品目录的,依照本法第三条第二款的规定办理。
化学品的危险特性尚未确定的,任何单位和个人不得擅自从事该化学品的生产、储存、使用、经营、运输等活动。
第一百二十五条 港区内危险化学品生产和使用危险化学品的生产装置及相连储罐部分,由应急管理部门负责安全监督管理;仅与危险化学品码头相连的储罐部分,由港口行政管理部门负责安全监督管理。
第一百二十六条 中国人民解放军、中国人民武装警察部队的危险化学品安全管理,依照本法有关规定和中央军事委员会的规定执行。
第一百二十七条 本法自2026年5月1日起施行。
来源:应急管理部

本文资料文后免费下载,请仔细阅读

资料下载

夸克网盘下载链接:https://pan.quark.cn/s/70607227ba89

,请您打开网盘链接自行下载。

温馨提示:因文件过大,请先将ppt转存到自己的网盘后再操作,ppt下载后请在电脑上用PPT或者WPS编辑。

E N D

*本文为《安全生产天天学》综合编辑,转载请注明转载来源!

*平台目的在于传递更多信息,版权归原作者所有,视频及图片来自网络;

*本号仅用于交流学习,如发现政治性,事实性,技术性差错及版权问题等错误信息,请及时联系我们予以修正或删除

由于公众号推送修改了规则,为了您能正常接收最新资讯文章及课件,欢迎常互动,点赞或转发。建议(进入公众号主页-点击右上角“···”设为星标

请在微信客户端打开

请在微信客户端打开

请在微信客户端打开

请在微信客户端打开

请在微信客户端打开

请在微信客户端打开

请在微信客户端打开

请在微信客户端打开

最新文章

随机文章

基本 文件 流程 错误 SQL 调试
  1. 请求信息 : 2026-05-30 14:29:28 HTTP/2.0 GET : https://yeyulingfeng.com/a/458603.html
  2. 运行时间 : 0.086215s [ 吞吐率:11.60req/s ] 内存消耗:4,521.44kb 文件加载:140
  3. 缓存信息 : 0 reads,0 writes
  4. 会话信息 : SESSION_ID=a0623544b05716ba779f4a46161ad592
  1. /yingpanguazai/ssd/ssd1/www/yeyulingfeng.com/public/index.php ( 0.79 KB )
  2. /yingpanguazai/ssd/ssd1/www/yeyulingfeng.com/vendor/autoload.php ( 0.17 KB )
  3. /yingpanguazai/ssd/ssd1/www/yeyulingfeng.com/vendor/composer/autoload_real.php ( 2.49 KB )
  4. /yingpanguazai/ssd/ssd1/www/yeyulingfeng.com/vendor/composer/platform_check.php ( 0.90 KB )
  5. /yingpanguazai/ssd/ssd1/www/yeyulingfeng.com/vendor/composer/ClassLoader.php ( 14.03 KB )
  6. /yingpanguazai/ssd/ssd1/www/yeyulingfeng.com/vendor/composer/autoload_static.php ( 4.90 KB )
  7. /yingpanguazai/ssd/ssd1/www/yeyulingfeng.com/vendor/topthink/think-helper/src/helper.php ( 8.34 KB )
  8. /yingpanguazai/ssd/ssd1/www/yeyulingfeng.com/vendor/topthink/think-validate/src/helper.php ( 2.19 KB )
  9. /yingpanguazai/ssd/ssd1/www/yeyulingfeng.com/vendor/topthink/think-orm/src/helper.php ( 1.47 KB )
  10. /yingpanguazai/ssd/ssd1/www/yeyulingfeng.com/vendor/topthink/think-orm/stubs/load_stubs.php ( 0.16 KB )
  11. /yingpanguazai/ssd/ssd1/www/yeyulingfeng.com/vendor/topthink/framework/src/think/Exception.php ( 1.69 KB )
  12. /yingpanguazai/ssd/ssd1/www/yeyulingfeng.com/vendor/topthink/think-container/src/Facade.php ( 2.71 KB )
  13. /yingpanguazai/ssd/ssd1/www/yeyulingfeng.com/vendor/symfony/deprecation-contracts/function.php ( 0.99 KB )
  14. /yingpanguazai/ssd/ssd1/www/yeyulingfeng.com/vendor/symfony/polyfill-mbstring/bootstrap.php ( 8.26 KB )
  15. /yingpanguazai/ssd/ssd1/www/yeyulingfeng.com/vendor/symfony/polyfill-mbstring/bootstrap80.php ( 9.78 KB )
  16. /yingpanguazai/ssd/ssd1/www/yeyulingfeng.com/vendor/symfony/var-dumper/Resources/functions/dump.php ( 1.49 KB )
  17. /yingpanguazai/ssd/ssd1/www/yeyulingfeng.com/vendor/topthink/think-dumper/src/helper.php ( 0.18 KB )
  18. /yingpanguazai/ssd/ssd1/www/yeyulingfeng.com/vendor/symfony/var-dumper/VarDumper.php ( 4.30 KB )
  19. /yingpanguazai/ssd/ssd1/www/yeyulingfeng.com/vendor/topthink/framework/src/think/App.php ( 15.30 KB )
  20. /yingpanguazai/ssd/ssd1/www/yeyulingfeng.com/vendor/topthink/think-container/src/Container.php ( 15.76 KB )
  21. /yingpanguazai/ssd/ssd1/www/yeyulingfeng.com/vendor/psr/container/src/ContainerInterface.php ( 1.02 KB )
  22. /yingpanguazai/ssd/ssd1/www/yeyulingfeng.com/app/provider.php ( 0.19 KB )
  23. /yingpanguazai/ssd/ssd1/www/yeyulingfeng.com/vendor/topthink/framework/src/think/Http.php ( 6.04 KB )
  24. /yingpanguazai/ssd/ssd1/www/yeyulingfeng.com/vendor/topthink/think-helper/src/helper/Str.php ( 7.29 KB )
  25. /yingpanguazai/ssd/ssd1/www/yeyulingfeng.com/vendor/topthink/framework/src/think/Env.php ( 4.68 KB )
  26. /yingpanguazai/ssd/ssd1/www/yeyulingfeng.com/app/common.php ( 0.03 KB )
  27. /yingpanguazai/ssd/ssd1/www/yeyulingfeng.com/vendor/topthink/framework/src/helper.php ( 18.78 KB )
  28. /yingpanguazai/ssd/ssd1/www/yeyulingfeng.com/vendor/topthink/framework/src/think/Config.php ( 5.54 KB )
  29. /yingpanguazai/ssd/ssd1/www/yeyulingfeng.com/config/app.php ( 0.95 KB )
  30. /yingpanguazai/ssd/ssd1/www/yeyulingfeng.com/config/cache.php ( 0.78 KB )
  31. /yingpanguazai/ssd/ssd1/www/yeyulingfeng.com/config/console.php ( 0.23 KB )
  32. /yingpanguazai/ssd/ssd1/www/yeyulingfeng.com/config/cookie.php ( 0.56 KB )
  33. /yingpanguazai/ssd/ssd1/www/yeyulingfeng.com/config/database.php ( 2.50 KB )
  34. /yingpanguazai/ssd/ssd1/www/yeyulingfeng.com/vendor/topthink/framework/src/think/facade/Env.php ( 1.67 KB )
  35. /yingpanguazai/ssd/ssd1/www/yeyulingfeng.com/config/filesystem.php ( 0.61 KB )
  36. /yingpanguazai/ssd/ssd1/www/yeyulingfeng.com/config/lang.php ( 0.91 KB )
  37. /yingpanguazai/ssd/ssd1/www/yeyulingfeng.com/config/log.php ( 1.35 KB )
  38. /yingpanguazai/ssd/ssd1/www/yeyulingfeng.com/config/middleware.php ( 0.19 KB )
  39. /yingpanguazai/ssd/ssd1/www/yeyulingfeng.com/config/route.php ( 1.89 KB )
  40. /yingpanguazai/ssd/ssd1/www/yeyulingfeng.com/config/session.php ( 0.57 KB )
  41. /yingpanguazai/ssd/ssd1/www/yeyulingfeng.com/config/trace.php ( 0.34 KB )
  42. /yingpanguazai/ssd/ssd1/www/yeyulingfeng.com/config/view.php ( 0.82 KB )
  43. /yingpanguazai/ssd/ssd1/www/yeyulingfeng.com/app/event.php ( 0.25 KB )
  44. /yingpanguazai/ssd/ssd1/www/yeyulingfeng.com/vendor/topthink/framework/src/think/Event.php ( 7.67 KB )
  45. /yingpanguazai/ssd/ssd1/www/yeyulingfeng.com/app/service.php ( 0.13 KB )
  46. /yingpanguazai/ssd/ssd1/www/yeyulingfeng.com/app/AppService.php ( 0.26 KB )
  47. /yingpanguazai/ssd/ssd1/www/yeyulingfeng.com/vendor/topthink/framework/src/think/Service.php ( 1.64 KB )
  48. /yingpanguazai/ssd/ssd1/www/yeyulingfeng.com/vendor/topthink/framework/src/think/Lang.php ( 7.35 KB )
  49. /yingpanguazai/ssd/ssd1/www/yeyulingfeng.com/vendor/topthink/framework/src/lang/zh-cn.php ( 13.70 KB )
  50. /yingpanguazai/ssd/ssd1/www/yeyulingfeng.com/vendor/topthink/framework/src/think/initializer/Error.php ( 3.31 KB )
  51. /yingpanguazai/ssd/ssd1/www/yeyulingfeng.com/vendor/topthink/framework/src/think/initializer/RegisterService.php ( 1.33 KB )
  52. /yingpanguazai/ssd/ssd1/www/yeyulingfeng.com/vendor/services.php ( 0.14 KB )
  53. /yingpanguazai/ssd/ssd1/www/yeyulingfeng.com/vendor/topthink/framework/src/think/service/PaginatorService.php ( 1.52 KB )
  54. /yingpanguazai/ssd/ssd1/www/yeyulingfeng.com/vendor/topthink/framework/src/think/service/ValidateService.php ( 0.99 KB )
  55. /yingpanguazai/ssd/ssd1/www/yeyulingfeng.com/vendor/topthink/framework/src/think/service/ModelService.php ( 2.04 KB )
  56. /yingpanguazai/ssd/ssd1/www/yeyulingfeng.com/vendor/topthink/think-trace/src/Service.php ( 0.77 KB )
  57. /yingpanguazai/ssd/ssd1/www/yeyulingfeng.com/vendor/topthink/framework/src/think/Middleware.php ( 6.72 KB )
  58. /yingpanguazai/ssd/ssd1/www/yeyulingfeng.com/vendor/topthink/framework/src/think/initializer/BootService.php ( 0.77 KB )
  59. /yingpanguazai/ssd/ssd1/www/yeyulingfeng.com/vendor/topthink/think-orm/src/Paginator.php ( 11.86 KB )
  60. /yingpanguazai/ssd/ssd1/www/yeyulingfeng.com/vendor/topthink/think-validate/src/Validate.php ( 63.20 KB )
  61. /yingpanguazai/ssd/ssd1/www/yeyulingfeng.com/vendor/topthink/think-orm/src/Model.php ( 23.55 KB )
  62. /yingpanguazai/ssd/ssd1/www/yeyulingfeng.com/vendor/topthink/think-orm/src/model/concern/Attribute.php ( 21.05 KB )
  63. /yingpanguazai/ssd/ssd1/www/yeyulingfeng.com/vendor/topthink/think-orm/src/model/concern/AutoWriteData.php ( 4.21 KB )
  64. /yingpanguazai/ssd/ssd1/www/yeyulingfeng.com/vendor/topthink/think-orm/src/model/concern/Conversion.php ( 6.44 KB )
  65. /yingpanguazai/ssd/ssd1/www/yeyulingfeng.com/vendor/topthink/think-orm/src/model/concern/DbConnect.php ( 5.16 KB )
  66. /yingpanguazai/ssd/ssd1/www/yeyulingfeng.com/vendor/topthink/think-orm/src/model/concern/ModelEvent.php ( 2.33 KB )
  67. /yingpanguazai/ssd/ssd1/www/yeyulingfeng.com/vendor/topthink/think-orm/src/model/concern/RelationShip.php ( 28.29 KB )
  68. /yingpanguazai/ssd/ssd1/www/yeyulingfeng.com/vendor/topthink/think-helper/src/contract/Arrayable.php ( 0.09 KB )
  69. /yingpanguazai/ssd/ssd1/www/yeyulingfeng.com/vendor/topthink/think-helper/src/contract/Jsonable.php ( 0.13 KB )
  70. /yingpanguazai/ssd/ssd1/www/yeyulingfeng.com/vendor/topthink/think-orm/src/model/contract/Modelable.php ( 0.09 KB )
  71. /yingpanguazai/ssd/ssd1/www/yeyulingfeng.com/vendor/topthink/framework/src/think/Db.php ( 2.88 KB )
  72. /yingpanguazai/ssd/ssd1/www/yeyulingfeng.com/vendor/topthink/think-orm/src/DbManager.php ( 8.52 KB )
  73. /yingpanguazai/ssd/ssd1/www/yeyulingfeng.com/vendor/topthink/framework/src/think/Log.php ( 6.28 KB )
  74. /yingpanguazai/ssd/ssd1/www/yeyulingfeng.com/vendor/topthink/framework/src/think/Manager.php ( 3.92 KB )
  75. /yingpanguazai/ssd/ssd1/www/yeyulingfeng.com/vendor/psr/log/src/LoggerTrait.php ( 2.69 KB )
  76. /yingpanguazai/ssd/ssd1/www/yeyulingfeng.com/vendor/psr/log/src/LoggerInterface.php ( 2.71 KB )
  77. /yingpanguazai/ssd/ssd1/www/yeyulingfeng.com/vendor/topthink/framework/src/think/Cache.php ( 4.92 KB )
  78. /yingpanguazai/ssd/ssd1/www/yeyulingfeng.com/vendor/psr/simple-cache/src/CacheInterface.php ( 4.71 KB )
  79. /yingpanguazai/ssd/ssd1/www/yeyulingfeng.com/vendor/topthink/think-helper/src/helper/Arr.php ( 16.63 KB )
  80. /yingpanguazai/ssd/ssd1/www/yeyulingfeng.com/vendor/topthink/framework/src/think/cache/driver/File.php ( 7.84 KB )
  81. /yingpanguazai/ssd/ssd1/www/yeyulingfeng.com/vendor/topthink/framework/src/think/cache/Driver.php ( 9.03 KB )
  82. /yingpanguazai/ssd/ssd1/www/yeyulingfeng.com/vendor/topthink/framework/src/think/contract/CacheHandlerInterface.php ( 1.99 KB )
  83. /yingpanguazai/ssd/ssd1/www/yeyulingfeng.com/app/Request.php ( 0.09 KB )
  84. /yingpanguazai/ssd/ssd1/www/yeyulingfeng.com/vendor/topthink/framework/src/think/Request.php ( 55.78 KB )
  85. /yingpanguazai/ssd/ssd1/www/yeyulingfeng.com/app/middleware.php ( 0.25 KB )
  86. /yingpanguazai/ssd/ssd1/www/yeyulingfeng.com/vendor/topthink/framework/src/think/Pipeline.php ( 2.61 KB )
  87. /yingpanguazai/ssd/ssd1/www/yeyulingfeng.com/vendor/topthink/think-trace/src/TraceDebug.php ( 3.40 KB )
  88. /yingpanguazai/ssd/ssd1/www/yeyulingfeng.com/vendor/topthink/framework/src/think/middleware/SessionInit.php ( 1.94 KB )
  89. /yingpanguazai/ssd/ssd1/www/yeyulingfeng.com/vendor/topthink/framework/src/think/Session.php ( 1.80 KB )
  90. /yingpanguazai/ssd/ssd1/www/yeyulingfeng.com/vendor/topthink/framework/src/think/session/driver/File.php ( 6.27 KB )
  91. /yingpanguazai/ssd/ssd1/www/yeyulingfeng.com/vendor/topthink/framework/src/think/contract/SessionHandlerInterface.php ( 0.87 KB )
  92. /yingpanguazai/ssd/ssd1/www/yeyulingfeng.com/vendor/topthink/framework/src/think/session/Store.php ( 7.12 KB )
  93. /yingpanguazai/ssd/ssd1/www/yeyulingfeng.com/vendor/topthink/framework/src/think/Route.php ( 23.73 KB )
  94. /yingpanguazai/ssd/ssd1/www/yeyulingfeng.com/vendor/topthink/framework/src/think/route/RuleName.php ( 5.75 KB )
  95. /yingpanguazai/ssd/ssd1/www/yeyulingfeng.com/vendor/topthink/framework/src/think/route/Domain.php ( 2.53 KB )
  96. /yingpanguazai/ssd/ssd1/www/yeyulingfeng.com/vendor/topthink/framework/src/think/route/RuleGroup.php ( 22.43 KB )
  97. /yingpanguazai/ssd/ssd1/www/yeyulingfeng.com/vendor/topthink/framework/src/think/route/Rule.php ( 26.95 KB )
  98. /yingpanguazai/ssd/ssd1/www/yeyulingfeng.com/vendor/topthink/framework/src/think/route/RuleItem.php ( 9.78 KB )
  99. /yingpanguazai/ssd/ssd1/www/yeyulingfeng.com/route/app.php ( 1.72 KB )
  100. /yingpanguazai/ssd/ssd1/www/yeyulingfeng.com/vendor/topthink/framework/src/think/facade/Route.php ( 4.70 KB )
  101. /yingpanguazai/ssd/ssd1/www/yeyulingfeng.com/vendor/topthink/framework/src/think/route/dispatch/Controller.php ( 4.74 KB )
  102. /yingpanguazai/ssd/ssd1/www/yeyulingfeng.com/vendor/topthink/framework/src/think/route/Dispatch.php ( 10.44 KB )
  103. /yingpanguazai/ssd/ssd1/www/yeyulingfeng.com/app/controller/Index.php ( 4.81 KB )
  104. /yingpanguazai/ssd/ssd1/www/yeyulingfeng.com/app/BaseController.php ( 2.05 KB )
  105. /yingpanguazai/ssd/ssd1/www/yeyulingfeng.com/vendor/topthink/think-orm/src/facade/Db.php ( 0.93 KB )
  106. /yingpanguazai/ssd/ssd1/www/yeyulingfeng.com/vendor/topthink/think-orm/src/db/connector/Mysql.php ( 5.44 KB )
  107. /yingpanguazai/ssd/ssd1/www/yeyulingfeng.com/vendor/topthink/think-orm/src/db/PDOConnection.php ( 52.47 KB )
  108. /yingpanguazai/ssd/ssd1/www/yeyulingfeng.com/vendor/topthink/think-orm/src/db/Connection.php ( 8.39 KB )
  109. /yingpanguazai/ssd/ssd1/www/yeyulingfeng.com/vendor/topthink/think-orm/src/db/ConnectionInterface.php ( 4.57 KB )
  110. /yingpanguazai/ssd/ssd1/www/yeyulingfeng.com/vendor/topthink/think-orm/src/db/builder/Mysql.php ( 16.58 KB )
  111. /yingpanguazai/ssd/ssd1/www/yeyulingfeng.com/vendor/topthink/think-orm/src/db/Builder.php ( 24.06 KB )
  112. /yingpanguazai/ssd/ssd1/www/yeyulingfeng.com/vendor/topthink/think-orm/src/db/BaseBuilder.php ( 27.50 KB )
  113. /yingpanguazai/ssd/ssd1/www/yeyulingfeng.com/vendor/topthink/think-orm/src/db/Query.php ( 15.71 KB )
  114. /yingpanguazai/ssd/ssd1/www/yeyulingfeng.com/vendor/topthink/think-orm/src/db/BaseQuery.php ( 45.13 KB )
  115. /yingpanguazai/ssd/ssd1/www/yeyulingfeng.com/vendor/topthink/think-orm/src/db/concern/TimeFieldQuery.php ( 7.43 KB )
  116. /yingpanguazai/ssd/ssd1/www/yeyulingfeng.com/vendor/topthink/think-orm/src/db/concern/AggregateQuery.php ( 3.26 KB )
  117. /yingpanguazai/ssd/ssd1/www/yeyulingfeng.com/vendor/topthink/think-orm/src/db/concern/ModelRelationQuery.php ( 20.07 KB )
  118. /yingpanguazai/ssd/ssd1/www/yeyulingfeng.com/vendor/topthink/think-orm/src/db/concern/ParamsBind.php ( 3.66 KB )
  119. /yingpanguazai/ssd/ssd1/www/yeyulingfeng.com/vendor/topthink/think-orm/src/db/concern/ResultOperation.php ( 7.01 KB )
  120. /yingpanguazai/ssd/ssd1/www/yeyulingfeng.com/vendor/topthink/think-orm/src/db/concern/WhereQuery.php ( 19.37 KB )
  121. /yingpanguazai/ssd/ssd1/www/yeyulingfeng.com/vendor/topthink/think-orm/src/db/concern/JoinAndViewQuery.php ( 7.11 KB )
  122. /yingpanguazai/ssd/ssd1/www/yeyulingfeng.com/vendor/topthink/think-orm/src/db/concern/TableFieldInfo.php ( 2.63 KB )
  123. /yingpanguazai/ssd/ssd1/www/yeyulingfeng.com/vendor/topthink/think-orm/src/db/concern/Transaction.php ( 2.77 KB )
  124. /yingpanguazai/ssd/ssd1/www/yeyulingfeng.com/vendor/topthink/framework/src/think/log/driver/File.php ( 5.96 KB )
  125. /yingpanguazai/ssd/ssd1/www/yeyulingfeng.com/vendor/topthink/framework/src/think/contract/LogHandlerInterface.php ( 0.86 KB )
  126. /yingpanguazai/ssd/ssd1/www/yeyulingfeng.com/vendor/topthink/framework/src/think/log/Channel.php ( 3.89 KB )
  127. /yingpanguazai/ssd/ssd1/www/yeyulingfeng.com/vendor/topthink/framework/src/think/event/LogRecord.php ( 1.02 KB )
  128. /yingpanguazai/ssd/ssd1/www/yeyulingfeng.com/vendor/topthink/think-helper/src/Collection.php ( 16.47 KB )
  129. /yingpanguazai/ssd/ssd1/www/yeyulingfeng.com/vendor/topthink/framework/src/think/facade/View.php ( 1.70 KB )
  130. /yingpanguazai/ssd/ssd1/www/yeyulingfeng.com/vendor/topthink/framework/src/think/View.php ( 4.39 KB )
  131. /yingpanguazai/ssd/ssd1/www/yeyulingfeng.com/vendor/topthink/framework/src/think/Response.php ( 8.81 KB )
  132. /yingpanguazai/ssd/ssd1/www/yeyulingfeng.com/vendor/topthink/framework/src/think/response/View.php ( 3.29 KB )
  133. /yingpanguazai/ssd/ssd1/www/yeyulingfeng.com/vendor/topthink/framework/src/think/Cookie.php ( 6.06 KB )
  134. /yingpanguazai/ssd/ssd1/www/yeyulingfeng.com/vendor/topthink/think-view/src/Think.php ( 8.38 KB )
  135. /yingpanguazai/ssd/ssd1/www/yeyulingfeng.com/vendor/topthink/framework/src/think/contract/TemplateHandlerInterface.php ( 1.60 KB )
  136. /yingpanguazai/ssd/ssd1/www/yeyulingfeng.com/vendor/topthink/think-template/src/Template.php ( 46.61 KB )
  137. /yingpanguazai/ssd/ssd1/www/yeyulingfeng.com/vendor/topthink/think-template/src/template/driver/File.php ( 2.41 KB )
  138. /yingpanguazai/ssd/ssd1/www/yeyulingfeng.com/vendor/topthink/think-template/src/template/contract/DriverInterface.php ( 0.86 KB )
  139. /yingpanguazai/ssd/ssd1/www/yeyulingfeng.com/runtime/temp/8ef20ebb20ac8b82ec5232b0bcb62051.php ( 11.99 KB )
  140. /yingpanguazai/ssd/ssd1/www/yeyulingfeng.com/vendor/topthink/think-trace/src/Html.php ( 4.42 KB )
  1. CONNECT:[ UseTime:0.000490s ] mysql:host=127.0.0.1;port=3306;dbname=no_yeyulingfeng;charset=utf8mb4
  2. SHOW FULL COLUMNS FROM `fenlei` [ RunTime:0.000876s ]
  3. SELECT * FROM `fenlei` WHERE `fid` = 0 [ RunTime:0.000307s ]
  4. SELECT * FROM `fenlei` WHERE `fid` = 63 [ RunTime:0.000288s ]
  5. SHOW FULL COLUMNS FROM `set` [ RunTime:0.000681s ]
  6. SELECT * FROM `set` [ RunTime:0.000270s ]
  7. SHOW FULL COLUMNS FROM `article` [ RunTime:0.000681s ]
  8. SELECT * FROM `article` WHERE `id` = 458603 LIMIT 1 [ RunTime:0.000877s ]
  9. UPDATE `article` SET `lasttime` = 1780122568 WHERE `id` = 458603 [ RunTime:0.007512s ]
  10. SELECT * FROM `fenlei` WHERE `id` = 66 LIMIT 1 [ RunTime:0.000260s ]
  11. SELECT * FROM `article` WHERE `id` < 458603 ORDER BY `id` DESC LIMIT 1 [ RunTime:0.000452s ]
  12. SELECT * FROM `article` WHERE `id` > 458603 ORDER BY `id` ASC LIMIT 1 [ RunTime:0.000380s ]
  13. SELECT * FROM `article` WHERE `id` < 458603 ORDER BY `id` DESC LIMIT 10 [ RunTime:0.000626s ]
  14. SELECT * FROM `article` WHERE `id` < 458603 ORDER BY `id` DESC LIMIT 10,10 [ RunTime:0.000837s ]
  15. SELECT * FROM `article` WHERE `id` < 458603 ORDER BY `id` DESC LIMIT 20,10 [ RunTime:0.002304s ]
0.087792s