JB/T 11699-2025《高处作业吊篮安装、拆卸、使用技术规程》是一项至关重要的机械行业标准,它已于2025年11月1日正式实施,全面替代了之前的2013年版本。

下面这个表格汇总了新规程中的核心要点,能让你快速把握其关键内容
环节 | 核心控制要点概览 |
|---|---|
📋 总体要求 | 明确安装/拆卸单位、使用单位的安全责任;特种作业人员需持证;需编制专项施工方案。 |
🏗️ 安装作业 | 安装前需确认建筑结构承载能力,并对锚固件(如化学螺栓)进行承载能力确认(常通过拉拔试验);恶劣天气(如风速大于8.3m/s)下停止安装;标准悬挂装置的配重需有重量标识、防止随意移动。 |
⚡ 操作使用 | 双动力吊篮不允许仅由一人操作(基于安全互保原则);操作人员需经培训持证;必须佩戴安全防护装备;检查、保养和维修需按规定进行。 |
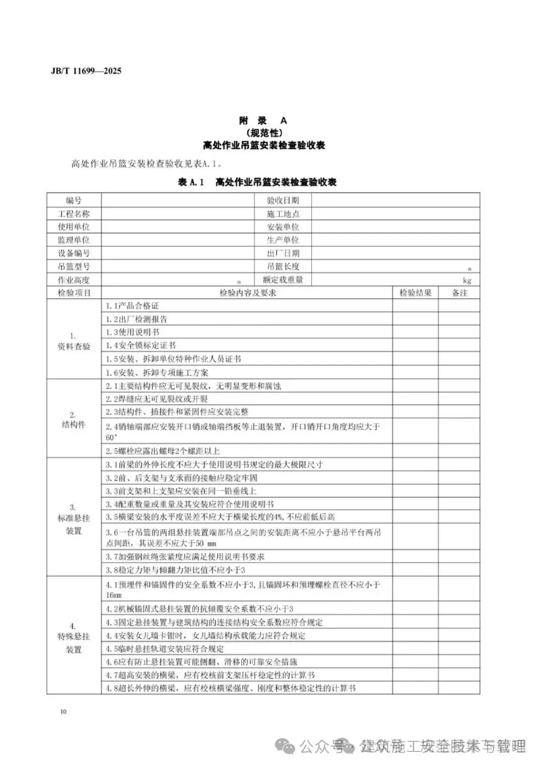
🔧 检查与验收 | 安装完成后需进行自检和验收;提供规范的检查验收表、班前检查项目表及定期检修保养项目表作为依据。 |
🔩 拆卸作业 | 拆卸前需对吊篮进行全面检查;拆卸作业应遵循专项方案,设置警戒区域,并由专业人员在现场监督。 |
这份新规程的出台,旨在进一步规范高处作业吊篮的生命周期管理,其主要特点和带来的变化体现在以下几个方面:
责任界定更加清晰:新规程明确了安装/拆卸单位与使用单位在各个环节的安全职责,有助于减少因责任不清导致的管理漏洞。
锚固安全性要求强化:特别强调了对特殊悬挂装置(如使用化学螺栓固定在结构上的情况),其锚固件、后置埋件的承载能力必须在使用前进行确认,这通常意味着需要进行专业的拉拔试验,从而从根源上保障悬挂机构的稳定。
过程控制更加细化:从专项施工方案的编制与论证,到安装、使用、保养、拆卸的全过程,都提出了更具体的要求。例如,提供了详细的检查验收表格,使日常安全管理有章可循。
JB/T 11699-2025是新时期高处作业吊篮安全管理的权威指南。对于工程各方而言,建议你:
如果你是施工单位或安装/拆卸单位:应立刻组织对新规程的学习,尤其要关注与旧版差异化的要求,更新自身的专项方案模板、安全检查表和交底内容。
如果你是项目管理人员或监理人员:应将此规程作为现场安全监督的重要标准,重点核查人员资质、专项方案审批、锚固检测报告、验收程序等关键环节。
来源:网络,侵删📖浏览点
☞JB/T 11699-2025 高处作业吊篮安装、拆卸、使用技术规程.pdf☞点击文末“阅读原文”免费下载

















▲上下滑动查看全文

此前发布

持续关注!
