
本文资料文后免费下载,请仔细阅读
强制性国家标准GB 2894-2025《安全色和安全标志》发布,该标准将于2026年3月1日正式实施。这一新标准将全面替代已经实施多年的GB 2893-2008《安全色》、GB 2894-2008《安全标志及其使用导则》和GB 7231-2003《工业管道的基本识别色、识别符号和安全标识》三项标准,实现了对安全标志相关规范的全面整合与升级。其中很多安全标志样式发生了改动,请及时辨识, 替换成为最新版本,做好过渡期管理,否则可能会被处罚!2026年3月1日起,所有安全标志应符合GB 2894-2025《安全色和安全标志》规定。

新《安全生产法》第三十五条 生产经营单位应当在有较大危险因素的生产经营场所和有关设施、设备上,设置明显的安全警示标志。
新《安全生产法》第九十九条 生产经营单位有下列行为之一的,责令限期改正,处五万元以下的罚款;逾期未改正的,处五万元以上二十万元以下的罚款,对其直接负责的主管人员和其他直接责任人员处一万元以上二万元以下的罚款;情节严重的,责令停产停业整顿;构成犯罪的,依照刑法有关规定追究刑事责任:(一)未在有较大危险因素的生产经营场所和有关设施、设备上设置明显的安全警示标志的;
标准适用范围

标准规定了传递安全信息的颜色表征、安全标志的类型及其设置、使用要求,工业管道的基本识别色、识别符号和安全标识。本文件规定了传递安全信息的颜色表征、安全标志的类型及其设置、使用要求,工业管道的基本识别色、识别符号和安全标识。
标准适用于生产经营单位从事生产经营活动过程中存在风险或有必要提醒人们注意安全的场所和位置。
旧标准存在问题

三项标准自发布以来,在规范指导安全生产工作等方面发挥了重大作用,但在标准的实施实践层面上也面临诸多问题:
一是3项标准的发布实施时间均超15年,部分内容与高速发展的社会不匹配, 急需修订;
二是安全色和安全标准及其使用导则编制过程中一个是等效采用ISO3864标准,一个是参照ISO7010图形符号,由于国际标准化组织对2项ISO均以更新,部分引用和参考内容均已过期或者存在不一致的问题,有碍于继续使用;
三是安全生产法第三十五条明确要求生产经营单位应当在有较大危险因素的生产经营场所和有关设施、设备上,设置明显的安全警示标志,因为安全警示标志是日常隐患排查和安全检查中的重要一环,近年来标准编制组经常会收到相关企业和单位对标志标识如何张贴,如果规范化使用存的疑惑, 同时,由于安全标志没有有效应用而导致危险事件时有发生,因此, 提高安全标志的有效性和规范性,对指导我们的行为从而减少事故发生有重要意义;
四是有限空间和特种设备事故高发,针对此类高危场所的安全警示标志缺乏规范管理,工贸企业有限空间作业安全管理与监督暂行规定等中又把未在有限空间作业场所设置明显的安全警示标志作为罚则内容,因此亟需通过强制性标准的形式予以规定。
修订目标

本次修订着重在以下几方面加以改进:
1、聚焦生产经营单位从事生产经营活动过程中的场所和位置;
2、主要内容强化风险辨识结果,注重使用最佳秩序,聚焦使 用特殊情景,突出事故预防,解决使用需求;
3、更新引用现行国际标准和国家标准。
新修编的标准将总结近年来高发的安全生产事故的特点和风险点,以风险评估的结果为基础,以安全第一,预防为主为准则,注重现场的实际使用需求,明确生产经营单位从事生产经营活动过程中存在风险或有必要提醒人们注意安全的场所和位置的安全信息的颜色表征、 安全标记、标志类型及其设置、使用的原则和工业管道基本识别色和安全标识等内容,强化风险辨识结果,针对性更强,注重使用最佳秩序,实用性更好,聚焦使用特殊情景,应用性更强,突出事故预防,可取性更高,解决使用需求,适用性更好,提高安全标志的有效性和规范性,从而达到减少事故发生的目的。
主要修订内容

标准代替了GB 2893-2008《安全色》, GB 2894-2008《安 全标志及其使用导则》和GB 7231-2003《工业管道的基本识别色、识别符号和安全标识》。与GB 2893-2008、GB 2894-2008和GB 7231-2003相比,除结构调整和编辑性改动外,主要技术变化如下:
1) 更改了文件的使用范围;
2) 增加了颜色表征的相关要求;
3) 增加了 36 个图形符号:禁止放置重物,禁止喷水,禁止 火灾时乘坐电梯,禁止在此处行走或者停留,禁止使用未完成的脚 手架,禁止改变开关状态,禁止高温作业,禁止燃放烟花爆竹,禁 止跳入水中,禁止推入水中,禁止翻越,禁止酒后作业,禁止超药 量作业,当心滚轮,当心电池充电,当心光辐射,当心氧化物,当 心高压气瓶,当心工件移动,当心铁丝网,当心遥控机械碾压,当 心电弧,当心薄冰,注意防潮,当心摩擦、撞击,当心缺氧,必须 握住扶手,必须戴防护面罩,必须穿防静电鞋,必须检查防护挡板, 必须消除静电,注意通风,洗眼台,应急避难场所,安全淋浴设施, 紧急制动按钮;
4) 更改了34个图形符号:禁止吸烟,禁止烟火,禁止用水 灭火,禁止堆放,禁止叉车和厂内机动车辆通行,禁止乘人,禁止 通行,禁止攀登,禁止倚靠,禁止饮用,禁止戴手套,禁止穿带钉 鞋,禁止佩戴心脏起搏器者靠近,禁止游泳,当心腐蚀,当心中毒, 当心感染,当心落物,当心挤压,当心夹手,当心叉车,必须戴防 护眼睛,必须戴防尘口罩,必须戴防毒面具,必须戴护耳器,必须 戴安全帽,必须系安全带,必须穿防护服,必须戴防护手套,必须 8 洗手,必须加锁,紧急出口,紧急集合点,击碎板面;
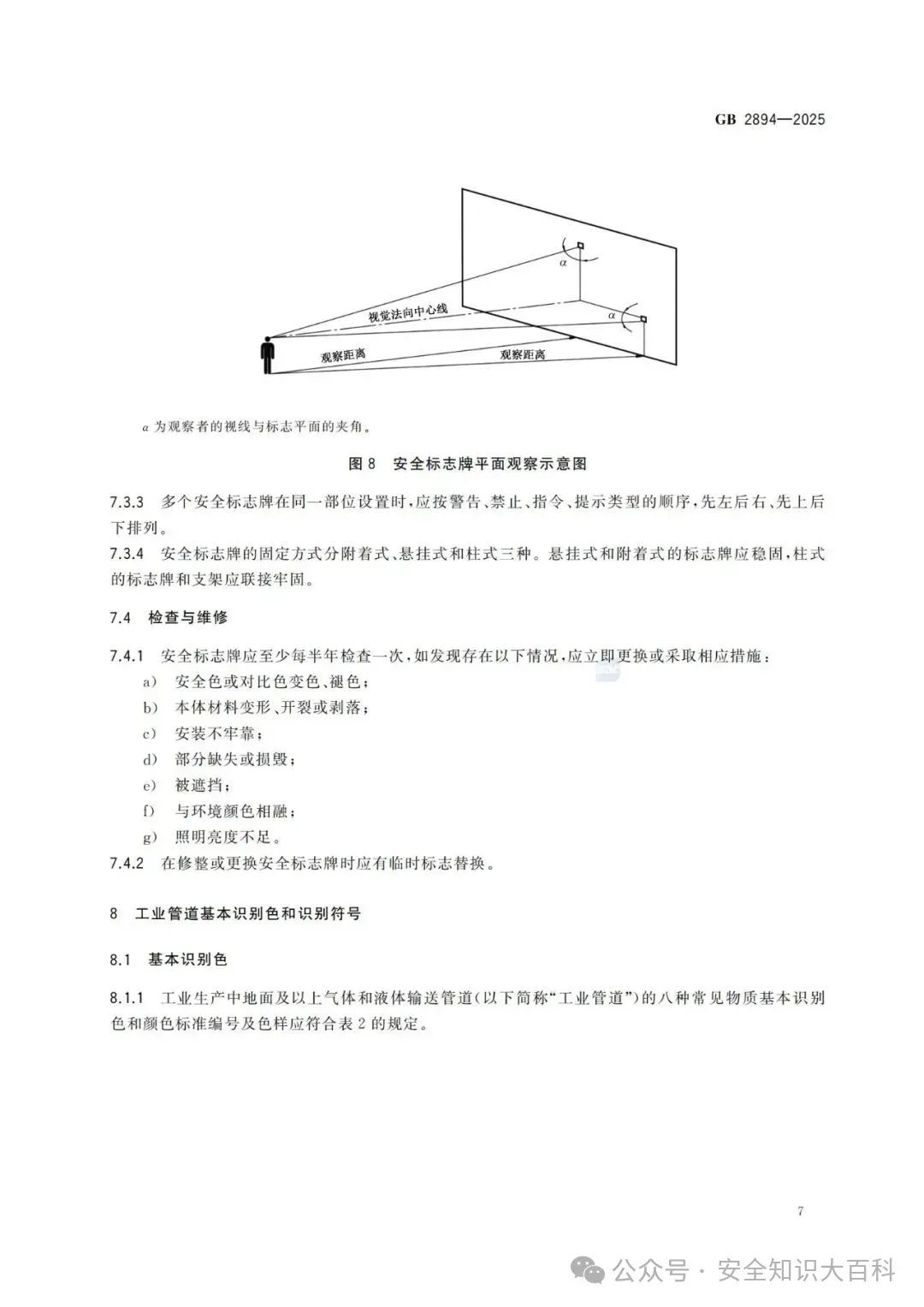
5) 增加了安全标志牌使用要求;
6) 更改了安全标志牌修整或更换的具体要求;
7) 增加了工业管道的基本识别色、识别符号和安全标识的 相关要求;
8) 增加了安全标志规范性。









































GB2894-2025《安全色和安全标志》























































方式一:
第1步:点击公众号名片关注

(关键字的回复位置)
注:关键字写错的话,系统是无法识别出你要什么的,所以大家一定要正确的回复关键字,一个字不要多一个字不要少,不要有空格,不要打任何标点符号。如果回复后没有弹出资源链接,大家一定要仔细对照是不是书写错了。
30天有效,大家抓紧下载!
方式二:


附件(点击下方链接即可自助下载)
商老师2026年安全生产专项培训通知1-6月-中安宣培安易持.pdf
商老师2026年培训工作计划-安易持(北京)安全技术研究院.pdf

